669.28K
Категория:
Математика
Похожие презентации:
Численное интегрирование. Квадратурные фигуры
Численное интегрирование
Численное интегрирование
Численное интегрирование. Формула трапеций и Симпсона
Численное интегрирование
Численное интегрирование
Численное интегрирование
Численное интегрирование
Численное интегрирование
Численное интегрирование
Численное интегрирование. Квадратурные формулы
1.
Численное интегрирование.
Квадратурные формулы
2.
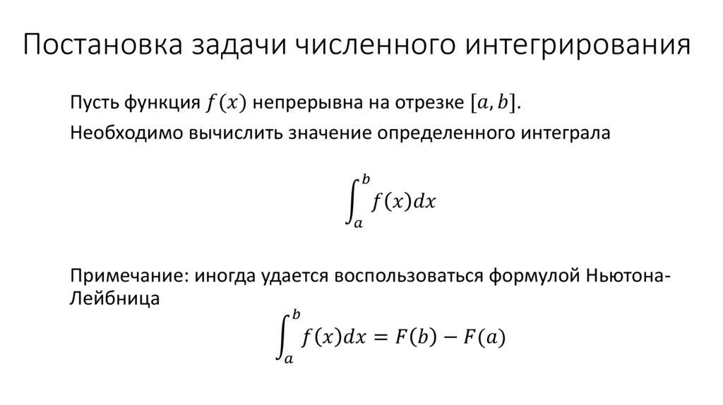
Постановка задачи численного интегрирования
Пусть функция
English
Русский
Правила