2.74M
Категория: МатематикаМатематика

Определенный интеграл

1.

24.11.2021
ТЕМА УРОКА:
Определенный
интеграл.

2.

ПОВТОРЕНИЕ:
Неопределенный
интеграл

3.

ПРОВЕРКА ДОМАШНЕЙ РАБОТЫ:

4.

ПРОВЕРКА ДОМАШНЕЙ РАБОТЫ:

5.

ПРОВЕРКА ДОМАШНЕЙ РАБОТЫ:

6.

2x x
dx
Пример 1. Вычислить интеграл 3
x

7.

2 3x x 4
dx
Пример 2. Вычислить интеграл
x

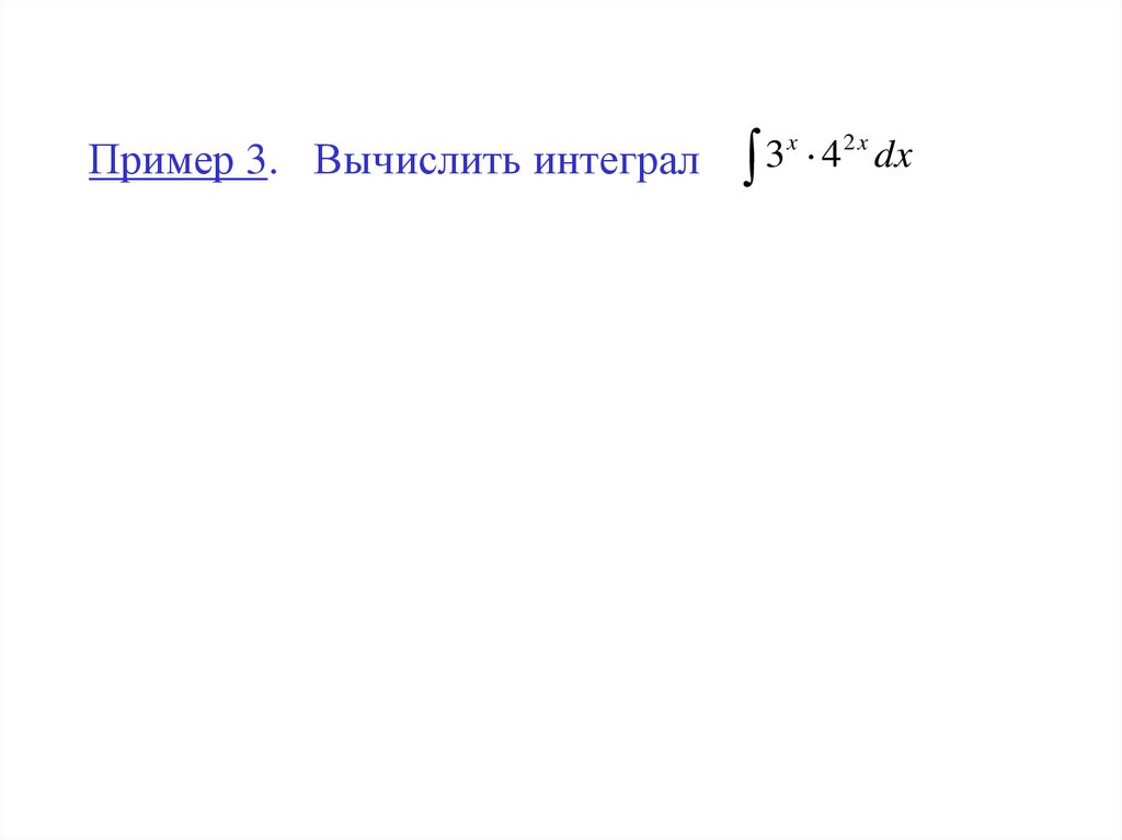
8.

Пример 3. Вычислить интеграл
x
2x
3
4
dx

9.

10.

24.11.2021
ТЕМА УРОКА:
Определенный
интеграл.

11.

Формула
Ньютона-Лейбница

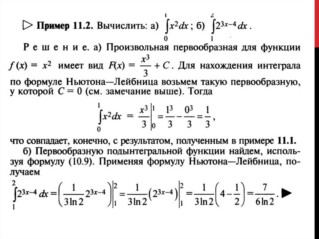
12.

13.

14.

Вычислить определенный
интеграл
а)
б)
в)

15.

16.

ДОМАШНЕЕ ЗАДАНИЕ
1)ВЫЧИСЛИТЬ ОПРЕДЕЛЕННЫЕ
ИНТЕГРАЛЫ:
1
න 2
English     Русский Правила