матрицы
Действия над матрицами
Умножение матриц
Умножение матриц
Умножьте эти матрицы в обратном порядке
Решение
Не любые матрицы можно перемножать
Перемножить матрицы
Решение
Обратная матрица
Запись системы линейных уравнений в матричном виде
Решение системы линейных уравнений в матричном виде
Найдем обратную матрицу
Вычисления
3. Матрицу нужно разделить на определитель
4. Найдем матрицу-столбец неизвестных X:
Проверка
1.38M
Категория: МатематикаМатематика

Матрицы

1. матрицы

2.

Матрица – это прямоугольная таблица чисел
a11 a12
a21 a22
a
m1 am 2
a1n
a2 n
am n

3.

Примеры
2 1
A
3 5
1 0 24
B
5 6 2
1 2 7
4 0 0
C 6 8 1
3 11 47
5 3 9

4.

Нулевая матрица
Квадратная матрица
0 0 0
0
0
0
5 1 3
2 1 9
4 3 0
Единичная матрица
1 0 0
E 0 1 0
0 0 1
Матрица-строка
1
Матрица-столбец
2 3 4
4
3
2
1
(порядок матрицы в этом
примере равен 3)

5. Действия над матрицами

Умножение матрицы на число
2 1 4 6 3 12
3
5
6
1
15
18
3
Сложение матриц
2 1 4 6 3 12 8 4 16
5
6
1
15
18
3
20
24
4

6. Умножение матриц

7. Умножение матриц

8.

9. Умножьте эти матрицы в обратном порядке

10. Решение

1 0
1 4 0 0 2 0 5 2
1 2 0
2 1
0 1 1 1 1 0 2 1 0 1 1 3 0
То есть умножение матриц неперестановочно
A B B A

11. Не любые матрицы можно перемножать

12.

13. Перемножить матрицы

1.
2.
5
4
1 2 3 4 5 3
2
1
5
4
3 1 2 3 4 5
2
1

14. Решение

1.
2.
5
4
1 2 3 4 5 3 1 5 2 4 3 3 4 2 5 1 (35)
2
1
5
5 1
4
4 1
3 1 2 3 4 5 3 1
2
2 1
1
1 1
5 2 5 3 5 4 5 5 5 10 15 20 25
4 2 4 3 4 4 4 5 4 8 12 16 20
3 2 3 3 3 4 3 5 3 6 9 12 15
2 2 2 3 2 4 2 5 2 4 6 8 10
1 2 1 3 1 4 1 5 1 2 3 4 5

15. Обратная матрица

Дана квадратная матрица A.
1
Обратной матрицей называется такая матрица A
A 1 A A A 1 E

16. Запись системы линейных уравнений в матричном виде

2 x y 3 z 1
x 2y z 2
x 3 y 2 z 3
Обозначим
Тогда
1
3
2
A 1
2 1 ,
1 3 2
A X B
x
1
X y , B 2
z
3

17. Решение системы линейных уравнений в матричном виде

A X B,
A 1 A X A 1 B,
A 1 A E
E X A 1 B,
X A 1 B

18. Найдем обратную матрицу

1.Вычислим определитель матрицы A
2
1
3
1
2
1
1 3
2

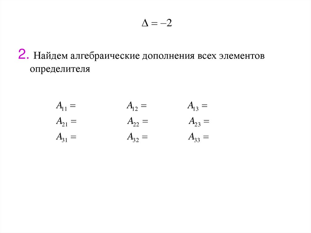
19.

2
2. Найдем алгебраические дополнения всех элементов
определителя
A11
A12
A13
A21
A22
A23
A31
A32
A33

20. Вычисления

A11
2
1
3
2
A21
A31
1
1
3
3 2
3
2 1
1;
11;
7;
A12
1
1
1
2
A22
2
1 2
A32
1 1 1
~
A 11 7
5 ;
7 5
3
3
2
1
1;
A13
7;
A23
3
1 1
5;
A33
2
1 3
2
1;
1
1 3
2 1
1 2
5;
3.
1 11 7
~T
A 1 7
5
1 5
3

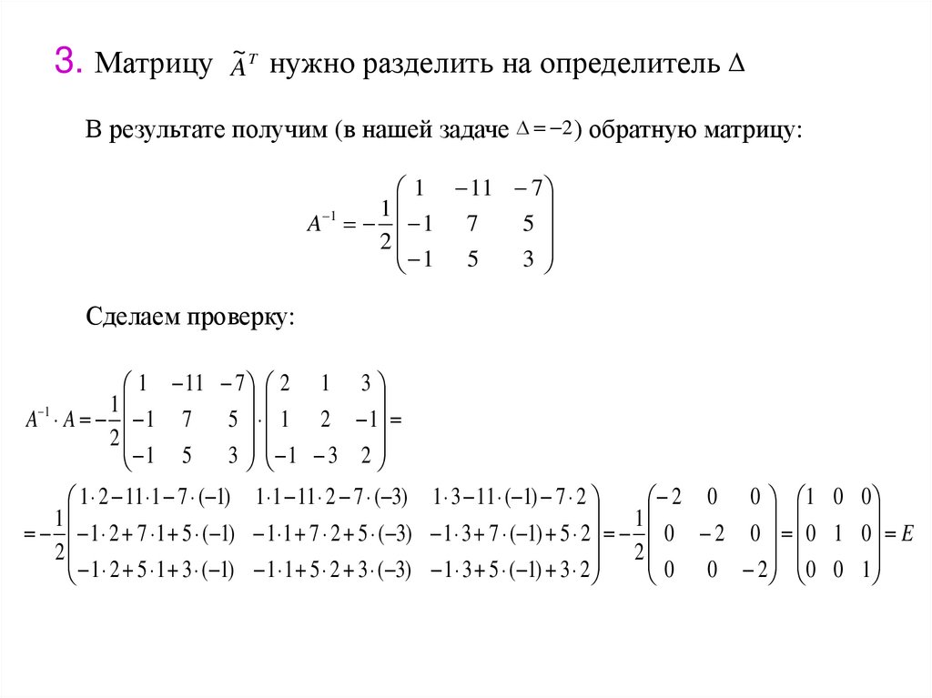
21. 3. Матрицу нужно разделить на определитель

3. Матрицу
~
A T нужно разделить на определитель
В результате получим (в нашей задаче 2 ) обратную матрицу:
1 11 7
1
A 1 1 7
5
2
3
1 5
Сделаем проверку:
1 11 7 2 1 3
1
1
A A 1 7
5 1 2 1
2
3 1 3 2
1 5
1 2 11 1 7 ( 1) 1 1 11 2 7 ( 3) 1 3 11 ( 1) 7 2
2 0 0 1 0 0
1
1
1 2 7 1 5 ( 1) 1 1 7 2 5 ( 3) 1 3 7 ( 1) 5 2 0 2 0 0 1 0 E
2
2
1 2 5 1 3 ( 1) 1 1 5 2 3 ( 3) 1 3 5 ( 1) 3 2
0 0 2 0 0 1

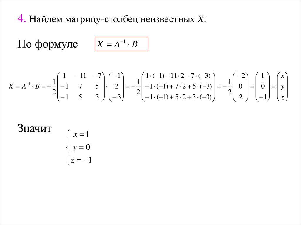
22. 4. Найдем матрицу-столбец неизвестных X:

По формуле
X A 1 B
1 11 7 1
1 ( 1) 11 2 7 ( 3)
2 1 x
1
1
1
1
X A B 1 7
5 2 1 ( 1) 7 2 5 ( 3) 0 0 y
2
2
2
3
1
5
3
1
(
1
)
5
2
3
(
3
)
2 1 z
Значит
x 1
y 0
z 1

23. Проверка

2 x y 3 z 1
x 2y z 2
x 3 y 2 z 3
x 1
y 0
z 1
2 1 0 3 ( 1) 1
1 2 0 ( 1) 2
1 3 0 2 ( 1) 3
Ответ:
x 1
y 0
z 1
1 1
2 2
3 3
English     Русский Правила