337.50K
Категория: МатематикаМатематика

Характеристическое уравнение. Лекция 5

1.

2) Характеристическое уравнение имеет действительные
кратные корни.
В этом случае каждому вещественному корню ki кратности m
соответствует в общем решении слагаемое следующего вида
C1 C 2 x C3 x 2 ... C m x m 1 e ki x .
Пример. Найти общее решение дифференциального уравнения
y 3 y 3 y y 0 .
Характеристическое уравнение имеет вид
k 1 3 0 ,
то есть k 1 – корень кратности 3. Следовательно, фундаментальная
система решений состоит из функций
y1 e x , y 2 xe x , y 3 x 2 e x ,
а общее решение можно записать в виде
y (C1 C 2 x C3 x 2 )e x .

2.

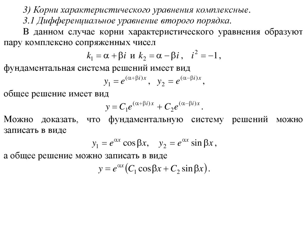
3) Корни характеристического уравнения комплексные.
3.1 Дифференциальное уравнение второго порядка.
В данном случае корни характеристического уравнения образуют
пару комплексно сопряженных чисел
k1 i и k2 i , i 2 1 ,
фундаментальная система решений имеет вид
y1 e ( i ) x , y2 e ( i ) x ,
общее решение имеет вид
y C1e ( i ) x C 2 e ( i ) x .
Можно доказать, что фундаментальную систему решений можно
записать в виде
y1 e x cos x, y 2 e x sin x ,
а общее решение можно записать в виде
y e x C1 cos x C2 sin x .

3.

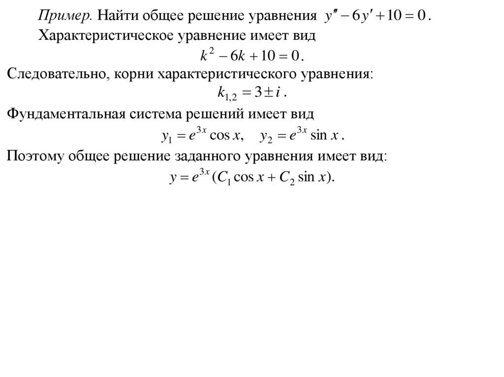
Пример. Найти общее решение уравнения y 6 y 10 0 .
Характеристическое уравнение имеет вид
k 2 6k 10 0 .
Следовательно, корни характеристического уравнения:
k1,2 3 i .
Фундаментальная система решений имеет вид
y1 e 3 x cos x, y 2 e 3 x sin x .
Поэтому общее решение заданного уравнения имеет вид:
y e 3 x (C1 cos x C2 sin x).

4.

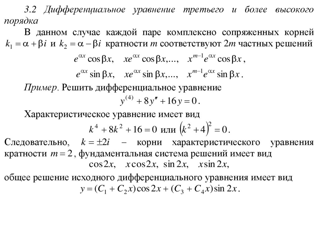
3.2 Дифференциальное уравнение третьего и более высокого
порядка
В данном случае каждой паре комплексно сопряженных корней
k1 i и k2 i кратности m соответствуют 2m частных решений
e x cos x,
xe x cos x,..., x m 1e x cos x ,
e x sin x, xe x sin x,..., x m 1e x sin x .
Пример. Решить дифференциальное уравнение
y ( 4) 8 y 16 y 0 .
Характеристическое уравнение имеет вид
2
k 4 8k 2 16 0 или k 2 4 0 .
Следовательно, k 2i – корни характеристического уравнения
кратности m 2 , фундаментальная система решений имеет вид
cos 2 x, x cos 2 x, sin 2 x, x sin 2 x,
общее решение исходного дифференциального уравнения имеет вид
y (C1 C2 x) cos 2 x (C3 C4 x) sin 2 x .

5.

§ 6. Линейные неоднородные дифференциальные уравнения.
Частное и общее решения. Методы нахождения частного решения
Рассмотрим линейное неоднородное дифференциальное уравнение
(ЛНДУ) n-го порядка и соответствующее линейное однородное
дифференциальное уравнение (ЛОДУ)
y ( n ) a1 ( x) y ( n 1) ... an 1 ( x) y an ( x) y f ( x) ,
(6.1)
y ( n ) a1 ( x) y ( n 1) ... an 1 ( x) y an ( x) y 0 .
(6.2)
Теорема.
Общее
решение

линейного
неоднородного
дифференциального уравнения (ЛНДУ) равно сумме общего решения yo
соответствующего линейного однородного уравнения (ЛОДУ) и какоголибо частного решения yч линейного неоднородного уравнения:
yн yо y ч .
(6.3)
Основной задачей в данном случае является нахождение частного решения
линейного неоднородного дифференциального уравнения (ЛНДУ).

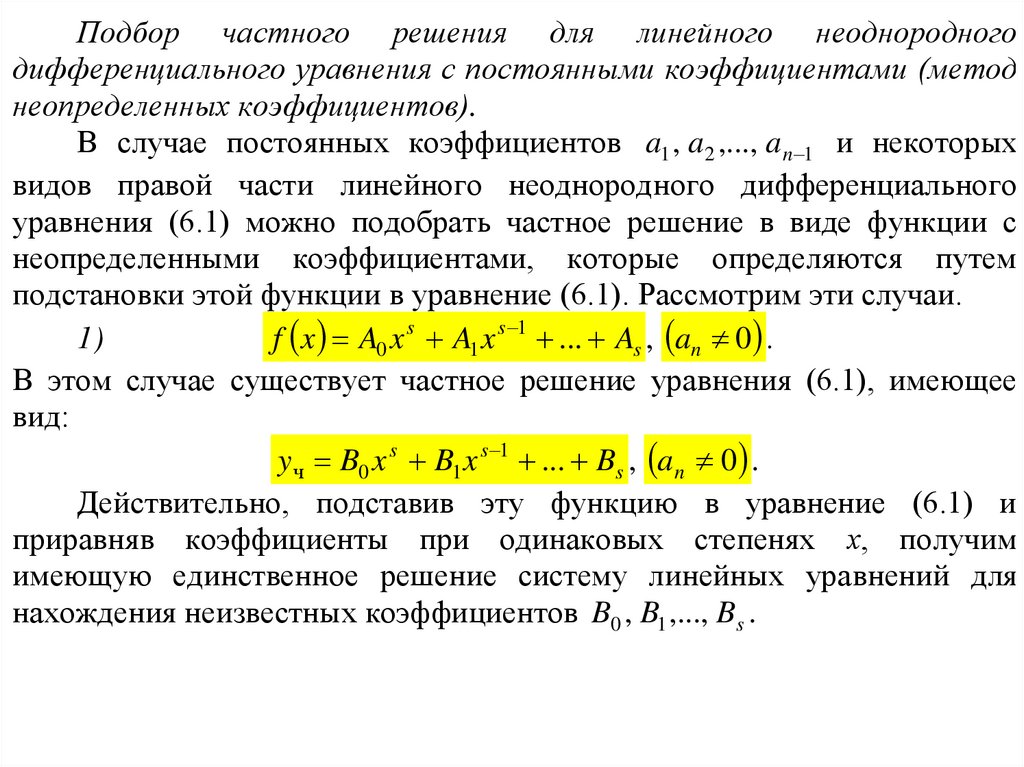
6.

Подбор частного решения для линейного неоднородного
дифференциального уравнения с постоянными коэффициентами (метод
неопределенных коэффициентов).
В случае постоянных коэффициентов a1 , a2 ,..., an 1 и некоторых
видов правой части линейного неоднородного дифференциального
уравнения (6.1) можно подобрать частное решение в виде функции с
неопределенными коэффициентами, которые определяются путем
подстановки этой функции в уравнение (6.1). Рассмотрим эти случаи.
1)
f x A0 x s A1 x s 1 ... As , an 0 .
В этом случае существует частное решение уравнения (6.1), имеющее
вид:
y ч B0 x s B1 x s 1 ... Bs , an 0 .
Действительно, подставив эту функцию в уравнение (6.1) и
приравняв коэффициенты при одинаковых степенях х, получим
имеющую единственное решение систему линейных уравнений для
нахождения неизвестных коэффициентов B0 , B1 ,..., Bs .

7.

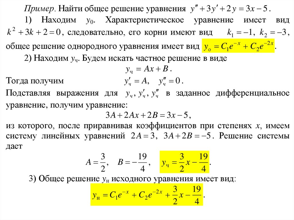
Пример. Найти общее решение уравнения y 3 y 2 y 3x 5 .
1) Находим y0. Характеристическое уравнение имеет вид
k 2 3k 2 0 , следовательно, его корни имеют вид
k1 1 , k 2 3 ,
общее решение однородного уравнения имеет вид yо C1e x C 2 e 2 x .
2) Находим yч. Будем искать частное решение в виде
yч Ax B .
Тогда получим
yч A, yч 0 .
Подставляя выражения для yч , yч , yч в заданное дифференциальное
уравнение, получим уравнение:
3 A 2 Ax 2 B 3x 5 ,
из которого, после приравнивая коэффициентов при степенях x, имеем
систему линейных уравнений 2 A 3 , 3 A 2 B 5 . Решение системы
дает
3
19
3
19
A , B , yч x .
2
4
2
4
3) Общее решение yн исходного уравнения имеет вид:
3
19
yн C1e x C 2 e 2 x x .
2
4

8.

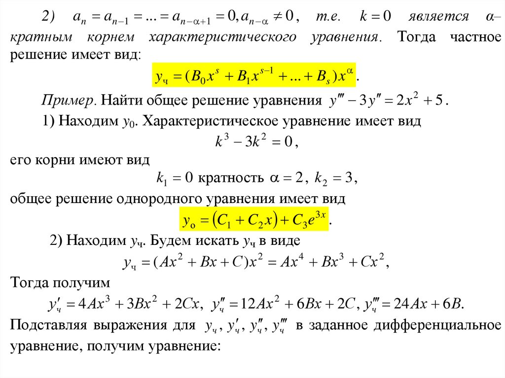
2) an an 1 ... an 1 0, an 0 , т.е. k 0 является α–
кратным корнем характеристического уравнения. Тогда частное
решение имеет вид:
y ч ( B0 x s B1 x s 1 ... Bs ) x .
Пример. Найти общее решение уравнения y 3 y 2 x 2 5 .
1) Находим y0. Характеристическое уравнение имеет вид
k 3 3k 2 0 ,
его корни имеют вид
k1 0 кратность 2 , k 2 3 ,
общее решение однородного уравнения имеет вид
yо C1 C 2 x C3e 3 x .
2) Находим yч. Будем искать yч в виде
у ч ( Ах 2 Вх С ) х 2 Ах 4 Вх 3 Сх 2 ,
Тогда получим
уч 4 Ах 3 3Вх 2 2Сх, уч 12 Ах 2 6 Вх 2С , уч 24 Ах 6 В.
Подставляя выражения для yч , yч , yч , yч в заданное дифференциальное
уравнение, получим уравнение:

9.

24 Ах 6 В 36 Ах 2 18 Вх 6С 2 х 2 5 ,
из которого, после приравнивая коэффициентов при степенях x, имеем
систему линейных уравнений
36 A
2,
24 A 18B 0,
6 B 6C 0.
Решая эту систему, получаем
1
2
49
A ,B ,C .
18
27
54
Следовательно, общее решение уравнения имеет вид:
1 4 2 3 49 2
3x
yн C1 C2 x C3e x
x
x .
18
27
54
English     Русский Правила