299.50K
Категория: МатематикаМатематика

Лекция_05

1.

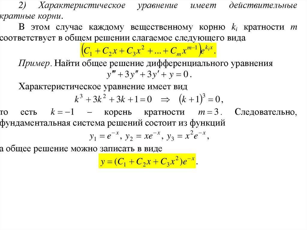
2) Характеристическое уравнение имеет действительные
кратные корни.
В этом случае каждому вещественному корню ki кратности m
соответствует в общем решении слагаемое следующего вида
C1 C 2 x C3 x 2 ... C m x m 1 e ki x .
Пример. Найти общее решение дифференциального уравнения
y 3 y 3 y y 0 .
Характеристическое уравнение имеет вид
3
k 3 3k 2 3k 1 0 k 1 0 ,
то есть k 1 – корень кратности m 3 . Следовательно,
фундаментальная система решений состоит из функций
y1 e x , y 2 xe x , y 3 x 2 e x ,
а общее решение можно записать в виде
y (C1 C 2 x C3 x 2 )e x .

2.

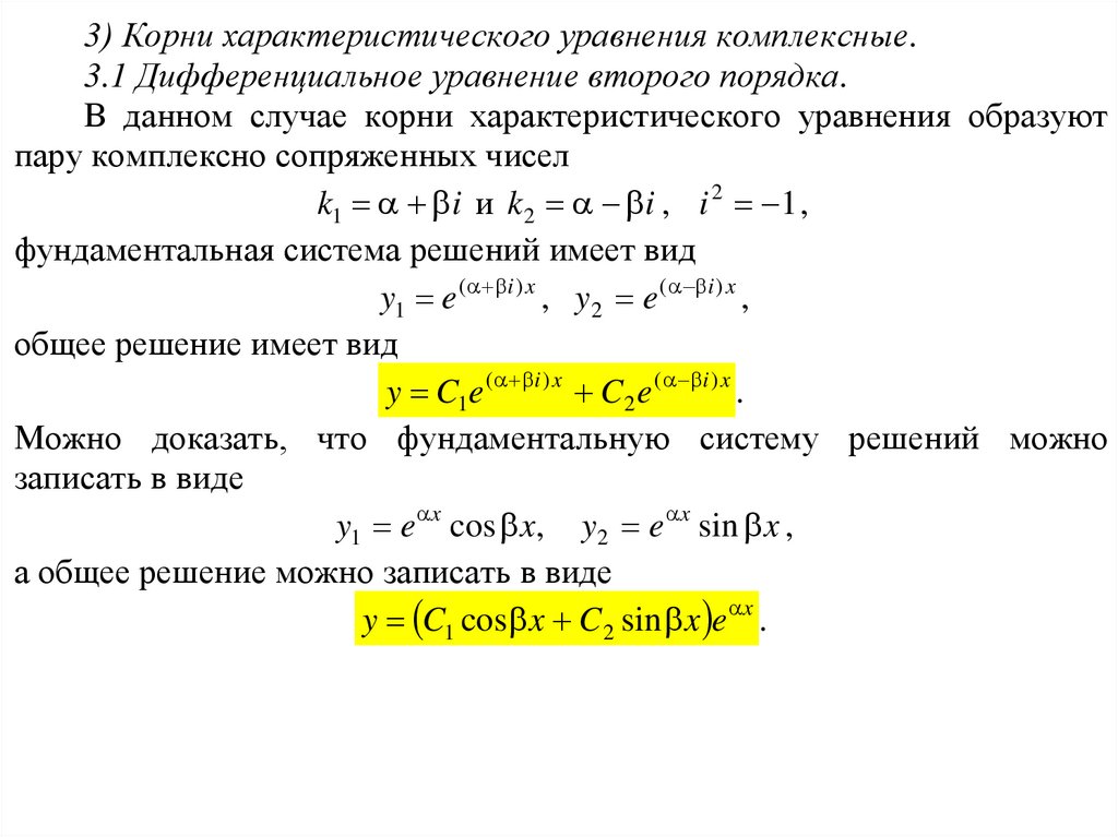
3) Корни характеристического уравнения комплексные.
3.1 Дифференциальное уравнение второго порядка.
В данном случае корни характеристического уравнения образуют
пару комплексно сопряженных чисел
k1 i и k2 i , i 2 1 ,
фундаментальная система решений имеет вид
y1 e ( i ) x , y 2 e ( i ) x ,
общее решение имеет вид
y C1e ( i ) x C 2 e ( i ) x .
Можно доказать, что фундаментальную систему решений можно
записать в виде
y1 e x cos x, y 2 e x sin x ,
а общее решение можно записать в виде
y C1 cos x C2 sin x e x .

3.

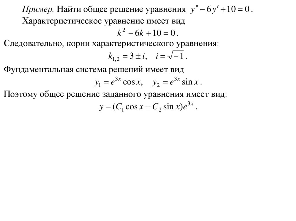
Пример. Найти общее решение уравнения y 6 y 10 0 .
Характеристическое уравнение имеет вид
k 2 6k 10 0 .
Следовательно, корни характеристического уравнения:
k1, 2 3 i, i 1 .
Фундаментальная система решений имеет вид
y1 e 3 x cos x, y 2 e 3 x sin x .
Поэтому общее решение заданного уравнения имеет вид:
y (C1 cos x C 2 sin x )e 3 x .

4.

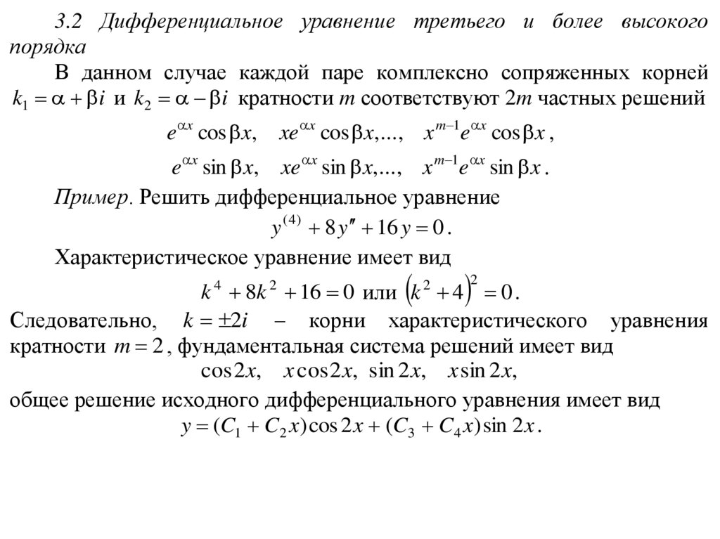
3.2 Дифференциальное уравнение третьего и более высокого
порядка
В данном случае каждой паре комплексно сопряженных корней
k1 i и k2 i кратности m соответствуют 2m частных решений
e x cos x,
xe x cos x,..., x m 1e x cos x ,
e x sin x, xe x sin x,..., x m 1e x sin x .
Пример. Решить дифференциальное уравнение
y ( 4) 8 y 16 y 0 .
Характеристическое уравнение имеет вид
2
k 4 8k 2 16 0 или k 2 4 0 .
Следовательно, k 2i – корни характеристического уравнения
кратности m 2 , фундаментальная система решений имеет вид
cos 2 x, x cos 2 x, sin 2 x, x sin 2 x,
общее решение исходного дифференциального уравнения имеет вид
y (C1 C2 x) cos 2 x (C3 C4 x) sin 2 x .

5.

§ 6. Линейные неоднородные дифференциальные уравнения.
Частное и общее решения. Методы нахождения частного решения
Рассмотрим линейное неоднородное дифференциальное уравнение
(ЛНДУ) n-го порядка и соответствующее линейное однородное
дифференциальное уравнение (ЛОДУ)
y ( n ) a1 ( x) y ( n 1) ... an 1 ( x) y an ( x ) y f ( x) ,
(6.1)
y ( n ) a1 ( x ) y ( n 1) ... a n 1 ( x ) y a n ( x ) y 0 .
(6.2)
Теорема.
Общее
решение

линейного
неоднородного
дифференциального уравнения (ЛНДУ) равно сумме общего решения yo
соответствующего линейного однородного уравнения (ЛОДУ) и какоголибо частного решения yч линейного неоднородного уравнения:
yн yо y ч .
(6.3)
Основной задачей в данном случае является нахождение частного решения
линейного неоднородного дифференциального уравнения (ЛНДУ).

6.

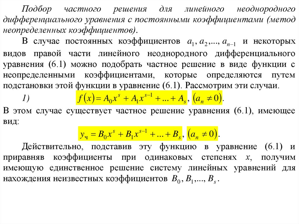
Подбор частного решения для линейного неоднородного
дифференциального уравнения с постоянными коэффициентами (метод
неопределенных коэффициентов).
В случае постоянных коэффициентов a1 , a2 ,..., an 1 и некоторых
видов правой части линейного неоднородного дифференциального
уравнения (6.1) можно подобрать частное решение в виде функции с
неопределенными коэффициентами, которые определяются путем
подстановки этой функции в уравнение (6.1). Рассмотрим эти случаи.
1)
f x A0 x s A1 x s 1 ... As , a n 0 .
В этом случае существует частное решение уравнения (6.1), имеющее
вид:
y ч B0 x s B1 x s 1 ... Bs , an 0 .
Действительно, подставив эту функцию в уравнение (6.1) и
приравняв коэффициенты при одинаковых степенях х, получим
имеющую единственное решение систему линейных уравнений для
нахождения неизвестных коэффициентов B0 , B1 ,..., Bs .

7.

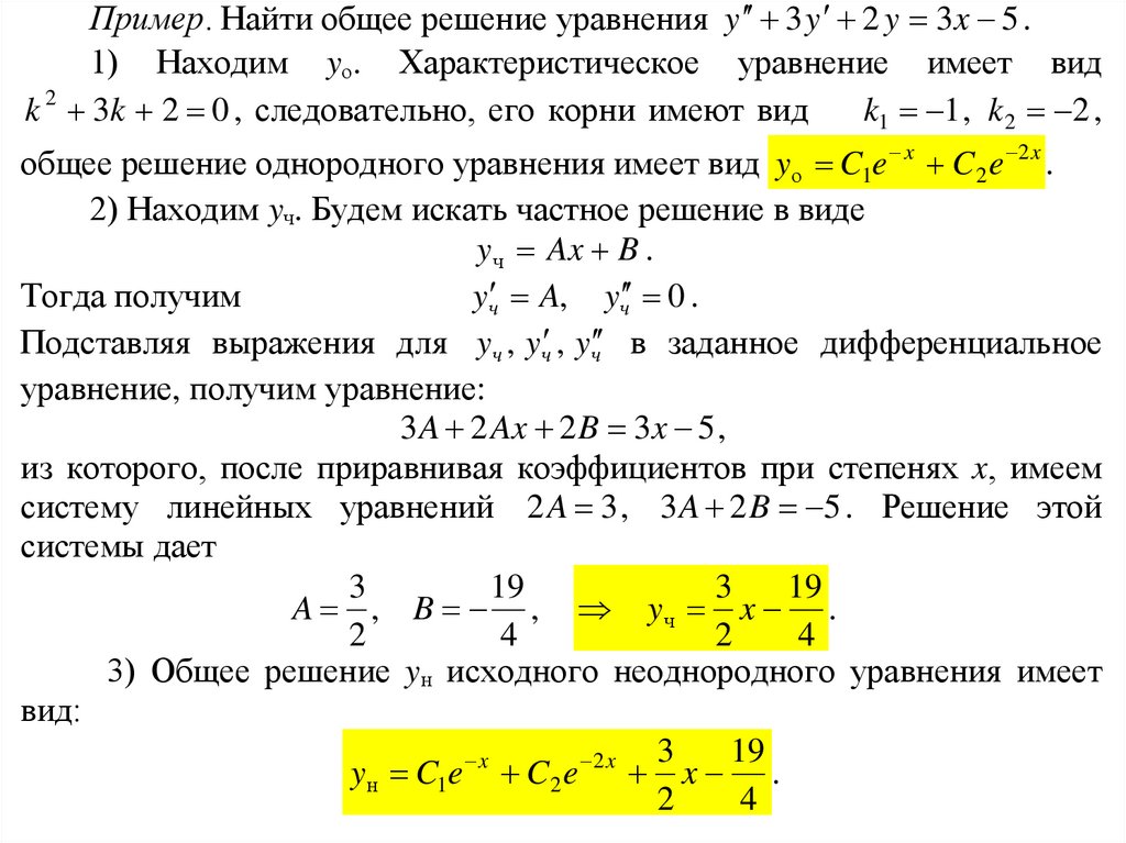
Пример. Найти общее решение уравнения y 3 y 2 y 3x 5 .
1) Находим yо. Характеристическое уравнение имеет вид
k 2 3k 2 0 , следовательно, его корни имеют вид
k1 1 , k 2 2 ,
общее решение однородного уравнения имеет вид yо C1e x C 2 e 2 x .
2) Находим yч. Будем искать частное решение в виде
yч Ax B .
Тогда получим
yч A, yч 0 .
Подставляя выражения для yч , yч , yч в заданное дифференциальное
уравнение, получим уравнение:
3 A 2 Ax 2 B 3x 5 ,
из которого, после приравнивая коэффициентов при степенях x, имеем
систему линейных уравнений 2 A 3 , 3 A 2 B 5 . Решение этой
системы дает
3
19
3
19
A , B , yч x .
2
4
2
4
3) Общее решение yн исходного неоднородного уравнения имеет
вид:
3
19
x
2 x
yн C1e C 2 e x .
2
4

8.

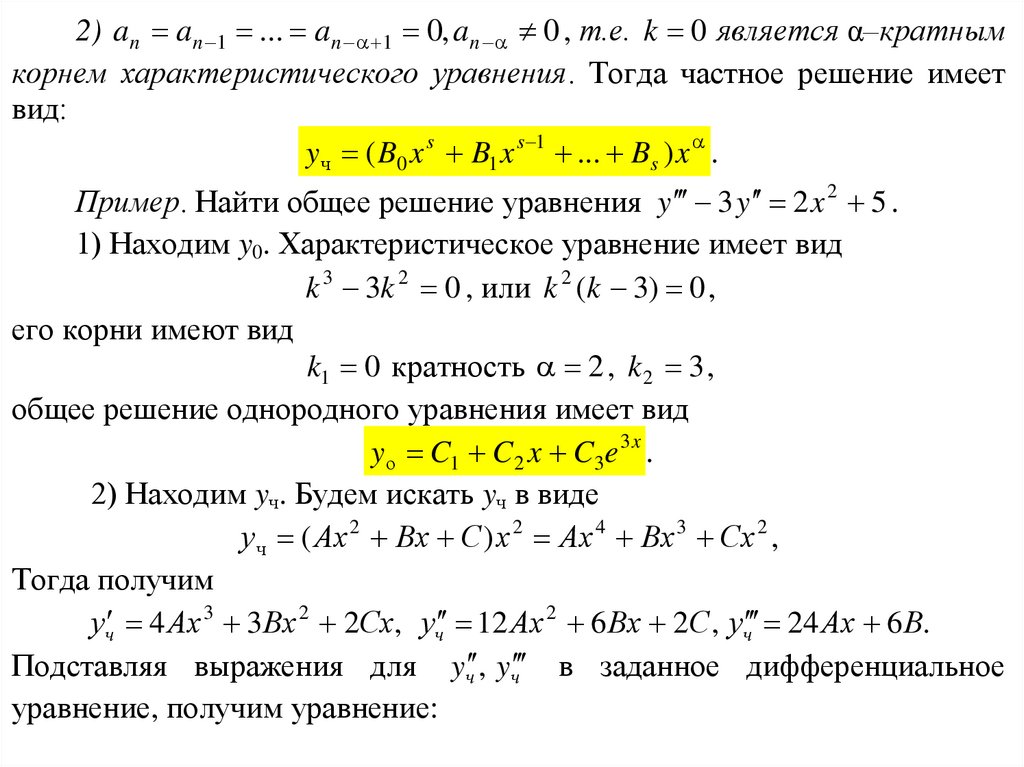
2) an an 1 ... an 1 0, an 0 , т.е. k 0 является α–кратным
корнем характеристического уравнения. Тогда частное решение имеет
вид:
y ч ( B0 x s B1 x s 1 ... Bs ) x .
Пример. Найти общее решение уравнения y 3 y 2 x 2 5 .
1) Находим y0. Характеристическое уравнение имеет вид
k 3 3k 2 0 , или k 2 (k 3) 0 ,
его корни имеют вид
k1 0 кратность 2 , k 2 3 ,
общее решение однородного уравнения имеет вид
yо C1 C 2 x C3e 3 x .
2) Находим yч. Будем искать yч в виде
у ч ( Ах 2 Вх С ) х 2 Ах 4 Вх 3 Сх 2 ,
Тогда получим
уч 4 Ах 3 3Вх 2 2Сх, уч 12 Ах 2 6 Вх 2С , уч 24 Ах 6 В.
Подставляя выражения для yч , yч в заданное дифференциальное
уравнение, получим уравнение:

9.

24 Ах 6 В 36 Ах 2 18 Вх 6С 2 х 2 5 ,
из которого, после приравнивая коэффициентов при степенях x, имеем
систему линейных уравнений
36 A 2,
24 A 18B 2,
6 B 6C 5.
Решая эту систему методом Гаусса, получаем из первого уравнения
1
A .
18
Подставляя это решение во второе уравнение, получаем
2
B .
27
Подставляя найденное значение B в третье уравнение системы, находим
49
C .
54
Следовательно, частное решение заданного уравнения имеет вид:
1 4 2 3 49 2
yч x
x
x .
18
27
54

10.

Следовательно, общее решение уравнения имеет вид:
1
2 3 49 2
yн C1 C 2 x C3 e 3 x x 4
x
x .
18
27
54
English     Русский Правила