2.29M
Категория: МатематикаМатематика

Векторная алгебра. Атанасян Л.С

1.

Векторная алгебра
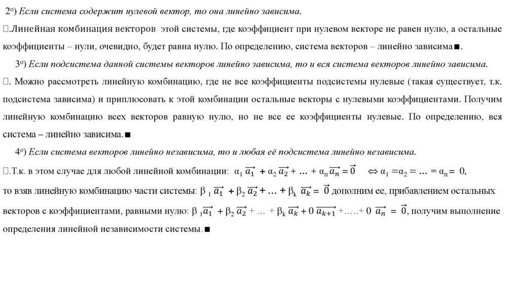
1.
2.
3.
4.
Проф. Гусева Н.И.
Литература
Атанасян Л.С., Базылев В.Т. Геометрия 1.Изд-во КноРус, 2011.
Кириченко В.Ф., Гусева Н.И., Денисова Н.С. и др. Геометрия том 1. М. Изд. Центр
Академия, 2012.
Гусева Н.И., Денисова Н.С., Тесля О.Ю. Сборник задач по геометрии. часть 1. М. Изд.
Центр Академия, 2016.
Атанасян С.Л. Глизбург В.И. Сборник задач по геометрии Ч.1.Изд-во ЭКСМО, 2007.

2.

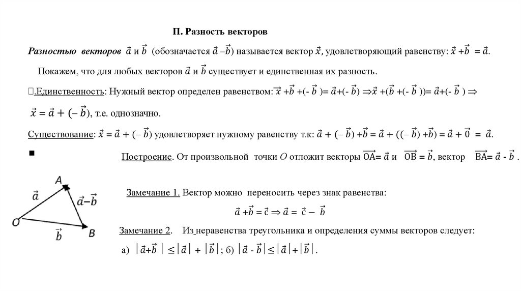
I. Направленные отрезки
Направленный отрезок (Обозначается АВ )– это отрезок, у которого указаны начало и конец.
Параллельные отрезки разбиваются на сонаправленные и противоположно направленные.
Если начало и конец отрезка совпадают, то он называется нулевым направленным отрезком.
Считается по договоренности, что нулевой направленный отрезок сонаправлен с любым направленным отрезком.
Направленные отрезки называются эквиполентными (обозначается АВ ≞
English     Русский Правила