1.72M
Категория: ФизикаФизика

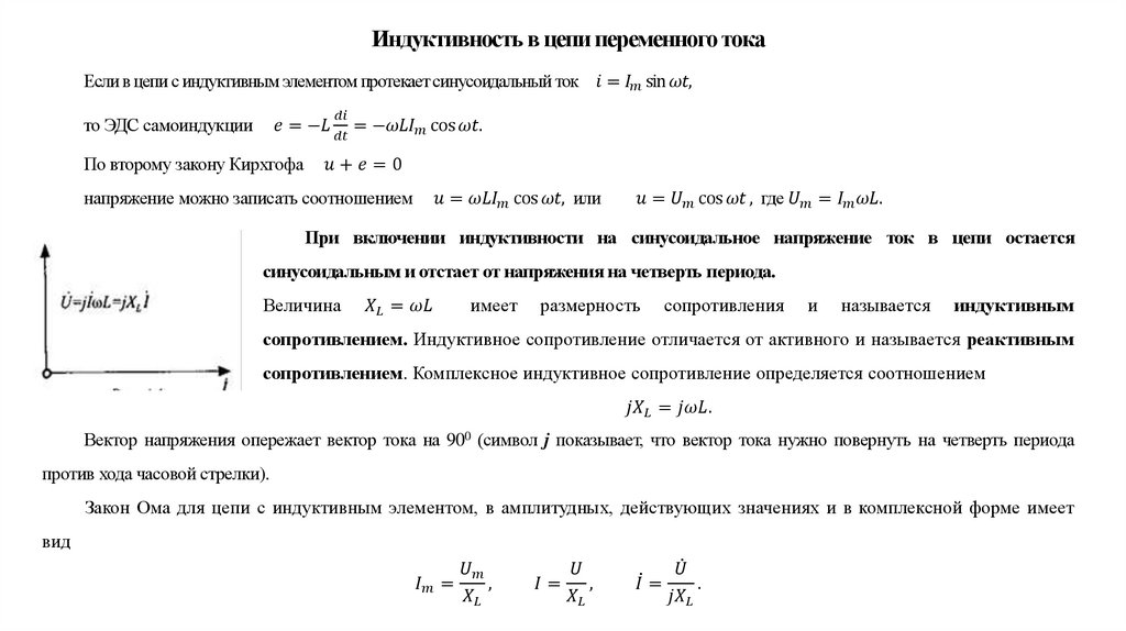
Электрические цепи однофазного синусоидального тока

1.

Электрические цепи однофазного синусоидального тока
Основные понятия о синусоидальном токе
Переменным называется такой электрический ток, который изменяет со временем свою величину и направление. При
этом изменения во времени повторяются, и время, через которое изменения начинают повторяться, называется периодом
переменного тока Т, а величина, обратная периоду, называется частотой f.
Одной из простейших форм для расчета переменного тока является синусоидальный ток. Синусоидальным называется
такой ток, для которого мгновенные значения силы тока образуют синусоиду. Расчеты такого тока просты, так как
производная по току является косинусоидой, которая не отличается от синусоиды по форме.
Угловая скорость вращения определяется формулой:
English     Русский Правила