Общие свойства рядов с комплексными членами
Общие свойства рядов с комплексными членами
Общие свойства рядов с комплексными членами
Общие свойства рядов с комплексными членами
Общие свойства рядов с комплексными членами
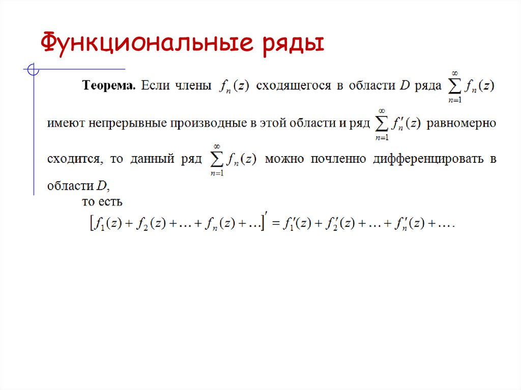
Функциональные ряды
Функциональные ряды
Функциональные ряды
Функциональные ряды
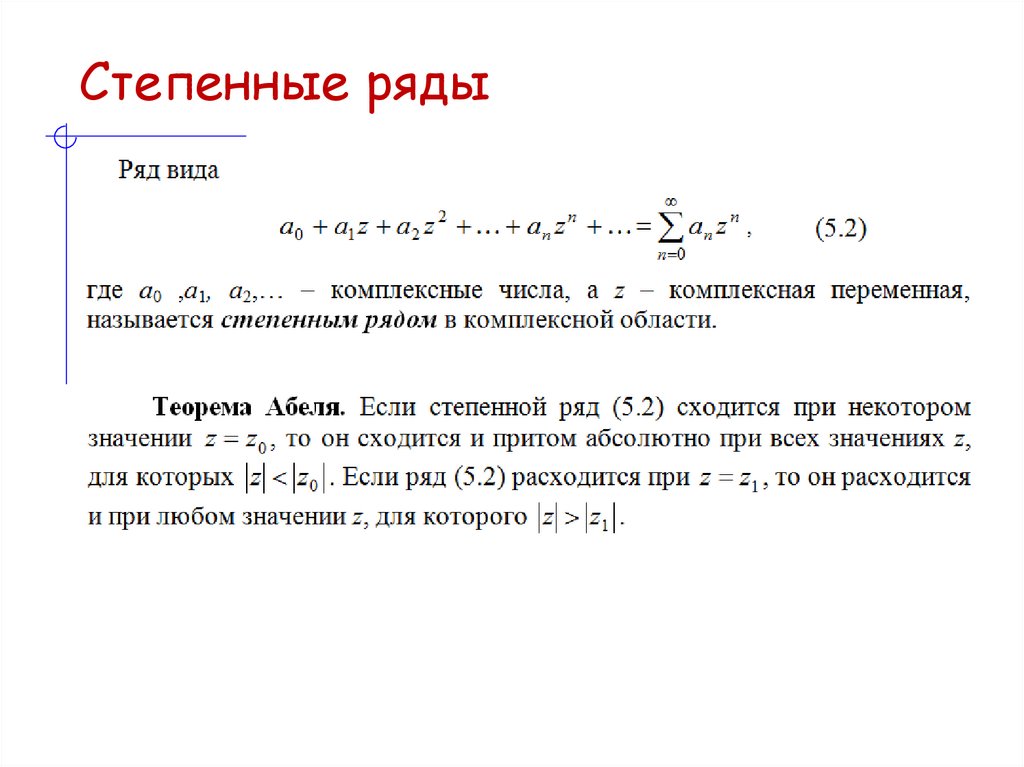
Степенные ряды
Степенные ряды
Степенные ряды
Степенные ряды
Ряд Тейлора
Ряд Тейлора
Ряд Тейлора
Ряд Тейлора
Ряд Тейлора
Ряд Тейлора
833.50K
Категория: МатематикаМатематика

Ряды с комплексными членами

1.

Ряды с комплексными членами
Общие свойства рядов с комплексными
членами
Функциональные ряды
Степенные ряды
Ряд Тейлора

2. Общие свойства рядов с комплексными членами

Определения

3. Общие свойства рядов с комплексными членами

4. Общие свойства рядов с комплексными членами

5. Общие свойства рядов с комплексными членами

6. Общие свойства рядов с комплексными членами

7. Функциональные ряды

8.

Функциональные ряды

9. Функциональные ряды

10. Функциональные ряды

11. Функциональные ряды

12. Степенные ряды

13. Степенные ряды

14. Степенные ряды

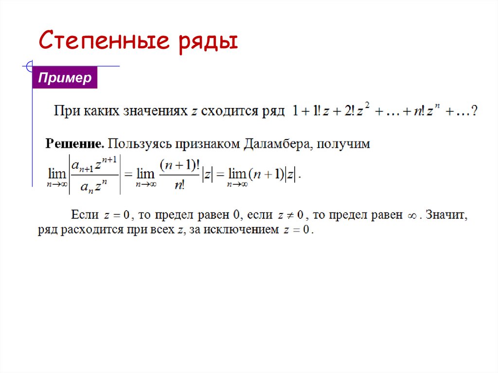
Пример

15. Степенные ряды

Пример

16. Ряд Тейлора

17. Ряд Тейлора

Определение

18. Ряд Тейлора

19. Ряд Тейлора

20. Ряд Тейлора

Пример

21. Ряд Тейлора

English     Русский Правила