1.49M
Категория: ПромышленностьПромышленность

Основные характеристики надёжности элементов и систем. Лекция 4

1.

Лекция 4
Тема: Основные характеристики
надёжности элементов и систем
Учебные вопросы:
1 Показатели надёжности
невосстанавливаемого элемента;
2 Показатели надёжности восстанавливаемого
элемента;
3 Показатели надёжности системы, состоящей
из независимых элементов.
1

2.

Вопрос 1 Показатели надёжности
невосстанавливаемого элемента
Невосстанавливаемым называют такой элемент, который после
работы до первого отказа заменяют на такой же элемент, так как его
восстановление в условиях эксплуатации невозможно.
Время работы невосстанавливаемого элемента – τ
Основным показателем надёжности элемента можно назвать функцию
распределения, которая выражается зависимостью:
Непрерывная плотность вероятности отказа
2

3.

Вероятность безотказной работы за заданное время t или функция надёжности,
которая является функцией, обратной функции распределения:
Вероятность безотказной работы
испытуемых элементов:
где N – начальное число
испытуемых элементов;
п – число отказавших
элементов за t.

4.

Важнейшим показателем невосстанавливаемого элемента является
среднее время безотказной работы (Т0):
Интенсивность отказов, или опасность отказа, которая определяет
надёжность элемента в каждый данный момент времени
Вероятность безотказной работы в интервале (t1, t2) выражается зависимостью

5.

Статистическая интенсивность отказов λ(t) равна отношению числа отказов,
происшедших в единицу времени, к общему числу элементов, не
отказавших к этому моменту времени.
В расчётах надёжности принимается
λ(t) = λ = const.
Функция надёжности при экспоненциальном
законе распределения
Среднее время жизни соответственно равно

6.

Вопрос 2 Показатели надёжности восстанавливаемого элемента
Совокупность работ по поддержанию и восстановлению работоспособности
и ресурса изделий подразделяют на техническое обслуживание и ремонт,
которые, в свою очередь, подразделяют на профилактические работы,
осуществляемые в плановом порядке, и аварийные, проводимые по мере
возникновения отказов или аварийных ситуаций.
К показателям надёжности, присущим только
восстанавливаемым
элементам, следует отнести:
– среднюю наработку на отказ,
– наработку между отказами,
– вероятность восстановления,
– среднее время восстановления,
– коэффициент готовности,
– коэффициент технического использования.
6

7.

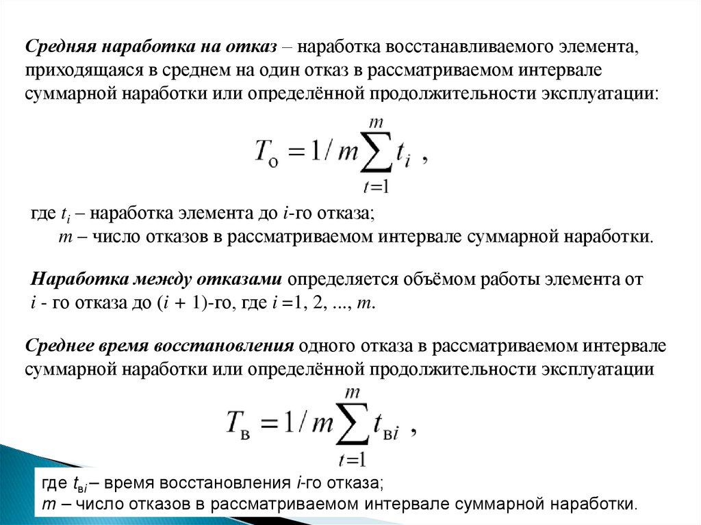
Средняя наработка на отказ – наработка восстанавливаемого элемента,
приходящаяся в среднем на один отказ в рассматриваемом интервале
суммарной наработки или определённой продолжительности эксплуатации:
где ti – наработка элемента до i-го отказа;
m – число отказов в рассматриваемом интервале суммарной наработки.
Наработка между отказами определяется объёмом работы элемента от
i - гo отказа до (i + 1)-го, где i =1, 2, ..., m.
Среднее время восстановления одного отказа в рассматриваемом интервале
суммарной наработки или определённой продолжительности эксплуатации
где tвi – время восстановления i-го отказа;
т – число отказов в рассматриваемом интервале суммарной наработки.

8.

Коэффициент готовности KГ – вероятность того, что изделие будет
работоспособно в произвольный момент времени, кроме периодов
выполнения планового технического обслуживания, когда применение
изделия по назначению исключено.
где То – средняя наработка на отказ;
Тв – среднее время восстановления одного отказа.
Коэффициент технического использования КТ.И – временя нахождения
элемента в работоспособном состоянии относительно рассматриваемой
продолжительности эксплуатации.
где tн – суммарная наработка изделия в рассматриваемый промежуток
времени; tв, tр и tо – соответственно суммарное время,
затраченное на восстановление, ремонт и техническое обслуживание
изделия за тот же период времени, tи – общее время использования.

9.

Вопрос 3 Показатели надёжности системы, состоящей из
независимых элементов
Вероятность безотказной работы системы определяется как
произведение вероятностей составляющих её элементов:
где p1(t), p2(t), …, pn(t) – функции надёжности n элементов системы
соединенных последовательно.
функция надёжности системы определяется по формуле (если
функции надёжности составляющих элементов имеют экспоненциальное
распределение с постоянными интенсивностями отказов):
9

10.

Среднее время жизни системы для случая экспоненциального
распределения равно:
Среднее время жизни системы или наработку на отказ по результатам
статистических данных вычисляют по формуле:
где T – суммарная наработка системы, полученная по результатам
испытаний или эксплуатации; m – суммарное число отказов,
зафиксированное в процессе испытаний или эксплуатации.

11.

Коэффициент оперативной готовности КО характеризует надёжность
системы, необходимость применения которой возникает в произвольный
момент времени (кроме планируемых периодов, в течение которых
применение системы по назначению не предусматривается), начиная с
которого система будет работать безотказно в течение заданного времени
t.
где КГ – коэффициент готовности ; ТС – среднее время жизни системы,
ТВ – среднее время восстановления системы.

12.

12
English     Русский Правила