РОССИЙСКИЙ УНИВЕРСИТЕТ ДРУЖБЫ НАРОДОВ «РУДН»
4.06M
Категория: МатематикаМатематика

Статические моменты площади. Центр тяжести сечения. Осевые, центробежный и полярный моменты инерции. Лекция №13

1. РОССИЙСКИЙ УНИВЕРСИТЕТ ДРУЖБЫ НАРОДОВ «РУДН»

Лекция №13
1. Статические моменты площади. Центр тяжести сечения
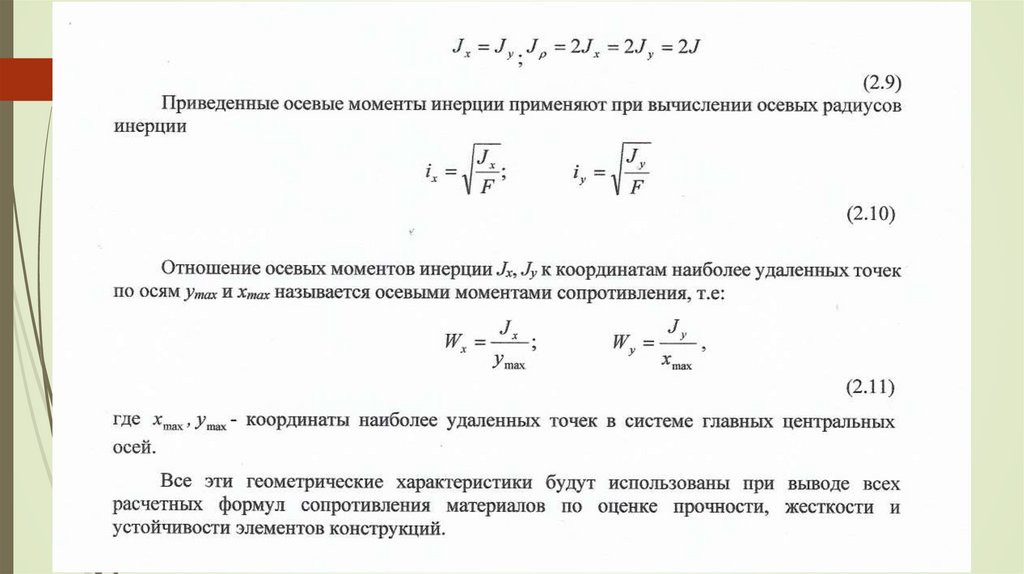
2. Осевые, центробежный и полярный моменты инерции. Понятие о
радиусах инерции и моментах сопротивления
3. Зависимость между моментами инерции при параллельном переносе
осей (примеры)
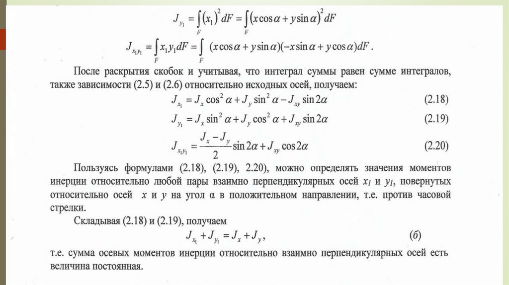
4. Зависимость между моментами инерции при повороте осей координат
5. Главные оси и главные моменты инерции
English     Русский Правила