Случайная величина.
Случайная величина называется непрерывной, если
Законом распределения (рядом распределения) дискретной случайной величины называется соответствие между ее
Плотность распределения вероятностей непрерывной случайной величины.
Свойства плотности распределения.
Пример.
Решение.
Найдем f (x) – плотность вероятности случайной величины X:
Найдем вероятность попадания случайной величины X в заданный интервал:
Числовые характеристики случайной величины.
Математическое ожидание случайной величины.
Пусть задан закон распределения дискретной случайной величины X:
Математическим ожиданием дискретной случайной величины X называется сумма произведений возможных значений случайной величины на
Для непрерывной случайной величины X
Дисперсия случайной величины.
Отклонением случайной величины X от ее математического ожидания M (X) = a называется случайная величина, равная разности X – a.
ПРИМЕР.
Найдем дисперсию по формуле:
Равномерное распределение
Функция распределения
443.00K
Категория: МатематикаМатематика

Случайная величина

1. Случайная величина.

Случайной называется величина, которая может в результате
опыта принимать то или иное числовое значение, заранее
неизвестно, какое именно.
Случайные величины обозначаются X, Y, Z, а их возможные
значения x, y, z.
Примеры.
Случайные величины бывают двух типов: дискретные и
непрерывные.
Дискретной называется случайная величина, если число ее
возможных значений конечно или счетно (т.е. их можно
пересчитать).
Дискретная случайная величина принимает отдельно
стоящие значения.

2. Случайная величина называется непрерывной, если

ее возможные значения целиком заполняют некоторый
интервал, конечный или бесконечный.
Пример 1. Производится залп из пяти орудий. Случайная
величина X – число попаданий в цель. Ее
возможные значения : 0, 1, 2, 3, 4, 5. X – дискретная
случайная величина.
Пример 2. Испытывается машина.
Случайная величина T – время работы двигателя
от момента включения до его поломки.
Возможные значения T: 0 T . T – непрерывная
случайная величина.

3. Законом распределения (рядом распределения) дискретной случайной величины называется соответствие между ее

возможными значениями и их
X
вероятностями:
x1
x2

xn
P
p1
p2

pn
Так как события X x1 , X x 2 , ..., X x n
n
полную группу, то pi 1.
i 1
образуют

4.

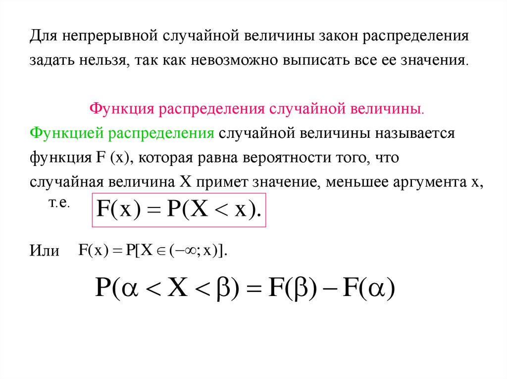
Для непрерывной случайной величины закон распределения
задать нельзя, так как невозможно выписать все ее значения.
Функция распределения случайной величины.
Функцией распределения случайной величины называется
функция F (x), которая равна вероятности того, что
случайная величина X примет значение, меньшее аргумента x,
т.е.
F( x ) P(X x ).
Или
F( x ) P[X ( ; x )].
P( X ) F( ) F( )

5. Плотность распределения вероятностей непрерывной случайной величины.

Плотностью распределения вероятностей
непрерывной случайной величины называется
функция f (x) – первая производная функции
распределения F (x)
F ( x ) f ( x ) - плотность распределения
случайной величины.

6. Свойства плотности распределения.

1). Плотность распределения – неотрицательная функция: f ( x ) 0.
Доказательство. Функция распределения F (x) – неубывающая
функция, поэтому ее производная f ( x ) F ( x ) - функция
неотрицательная.
x
F( x ) f ( x ) dx.
2).
Доказательство.
x
x
x
f (x ) dx F (x ) dx lim F(x ) F(x ) lim F(A) F(x ).
A
A
A
3). Вероятность попадания случайной величины в заданный интервал.
P( X ) f ( x ) dx
Доказательство.
P( X ) F( ) F( ) f ( x ) dx f ( x ) dx f ( x ) dx

7.

4).
f (x ) dx 1.
Доказательство.
f ( x ) dx это вероятность того, что случайная величина
примет значение, принадлежащее интервалу ( , )
- это достоверное событие, следовательно, его вероятность равна 1.
В частности, если все возможные значения случайной величины
принадлежат интервалу (a, b), то b
f (x) dx 1.
a

8. Пример.

Дана функция распределения F (x) непрерывной случайной
величины X:
0, если x 0;
F( x ) ax 3 , если 0 x 1;
1, если x 1.
Найти: 1). коэффициент а,
2). плотность распределения f (x),
3). P (0,2 < X <2) – вероятность попадания случайной
величины X в интервал (0,2 ; 2).

9. Решение.

Так как функция распределения непрерывной случайной
величины непрерывна, то при x = 1: a x 3 1, то есть a = 1.
Функция распределения:
0, если x 0;
F( x ) x 3 , если 0 x 1;
1, если x 1.
Fx
1
1
x

10. Найдем f (x) – плотность вероятности случайной величины X:

Так как f ( x ) F ( x ),
то
0, если x 0;
f ( x ) 3 x 2 , если 0 x 1;
0, если x 1
fx
3
1
x

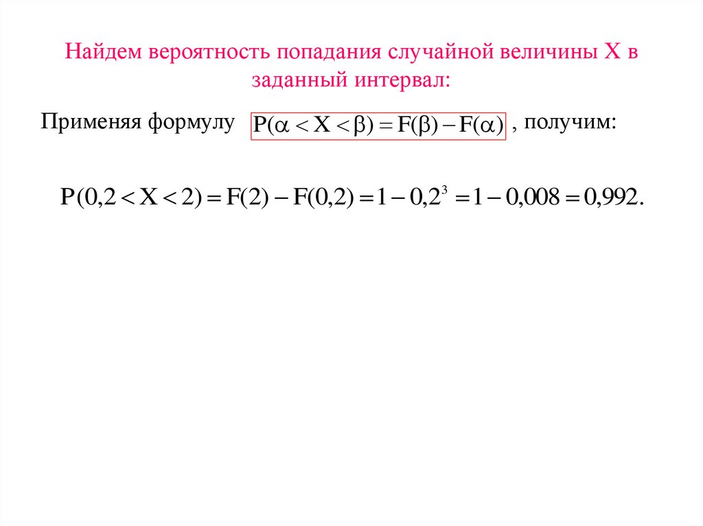
11. Найдем вероятность попадания случайной величины X в заданный интервал:

Применяя формулу P( X ) F( ) F( ) , получим:
P (0,2 X 2) F(2) F(0,2) 1 0,23 1 0,008 0,992.

12. Числовые характеристики случайной величины.

Как известно, закон распределения полностью
характеризует случайную величину.
Но часто закон распределения неизвестен, и приходится
ограничиваться меньшими сведениями.
Иногда даже выгоднее пользоваться числами, которые
описывают случайную величину суммарно, такие числа
называются числовыми характеристиками случайной
величины.
К числу важных числовых характеристик относятся
математическое ожидание и дисперсия.

13. Математическое ожидание случайной величины.

Математическое ожидание приблизительно равно
среднему значению случайной величины.
Если известно, что математическое ожидание числа
выбиваемых очков у первого стрелка больше, чем у второго,
то первый стрелок стреляет лучше.

14. Пусть задан закон распределения дискретной случайной величины X:

X
x1
x2

xn
P
p1
p2

pn

15. Математическим ожиданием дискретной случайной величины X называется сумма произведений возможных значений случайной величины на

соответствующие
вероятности,
то есть
n
M(X) x i pi
i 1

16. Для непрерывной случайной величины X

математическое ожидание вычисляется так:
M(X) x f ( x ) dx
f (x) - плотность распределения случайной
величины X.
(Предполагается, что несобственный интеграл, сходится абсолютно, то
есть существует.)

17. Дисперсия случайной величины.

Математическое ожидание характеризует среднее значение
случайной величины и не дает ответа на вопрос о том, как
разбросаны значения случайной величины около
математического ожидания.
Мерой разброса значений случайной величины
относительно математического ожидания служит
дисперсия.

18. Отклонением случайной величины X от ее математического ожидания M (X) = a называется случайная величина, равная разности X – a.

Дисперсией случайной величины X называется
математическое ожидание квадрата отклонения
случайной величины X от ее математического
ожидания.
D(X) M [(X a )]
2

19.

Для дискретной случайной величины:
n
D(X) M [(X a )] pi ( x i a ) .
2
2
i 1
Для непрерывной случайной величины:
D(X) M [(X a )] ( x a ) f ( x ) dx.
2
2

20.

(X) D(X) - среднее квадратическое отклонение.
Для вычисления дисперсии удобна следующая формула:
D( X ) M ( X ) [ M ( X ) ]
2
2
Дисперсия равна математическому ожиданию квадрата
случайной величины минус квадрат ее математического
ожидания.

21.

D( X ) M ( X ) [ M ( X ) ]
2
2
Докажем эту формулу.
Пусть M (X) = а.
D(X) M [(X a )]2 M [X 2 2a X a 2 ]
M ( X 2 ) 2 M (a X ) M (a 2 )
M (X 2 ) 2M (a ) M (X) M (a 2 ) M (X 2 ) 2a a a 2
M (X 2 ) a 2 M (X 2 ) [ M (X)]2 .

22. ПРИМЕР.

Известен закон распределения дискретной случайной
величины X:
X
2
3
5
P
0,1 0,6 0,3
Математическое ожидание:
n
M(X) x i pi 2 0,1 3 0,6 5 0,3 3,5.
i 1

23. Найдем дисперсию по формуле:

D(X) M (X 2 ) [ M (X)]2
Для этого определим M ( X 2 ) :
X2
4
9
25
P
0,1
0,6
0,3
n
M(X ) x i2 pi 4 0,1 9 0,6 25 0,3 13,3.
2
i 1
Тогда дисперсия равна:
D(X) M (X 2 ) [ M (X)]2 13,3 3,52 1,05.

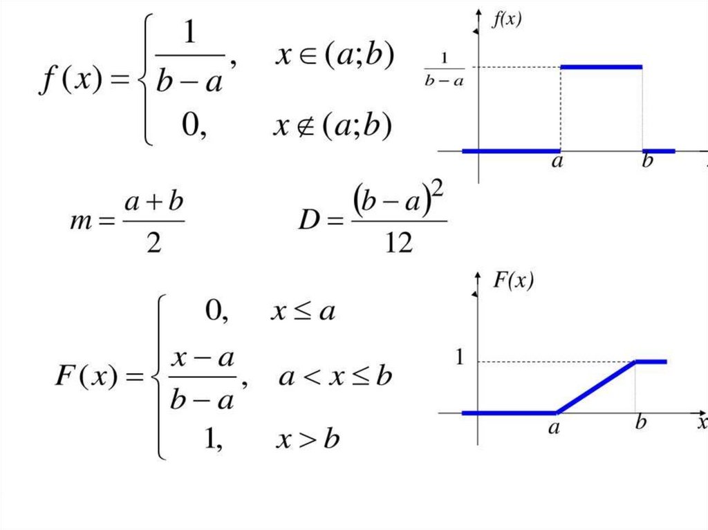
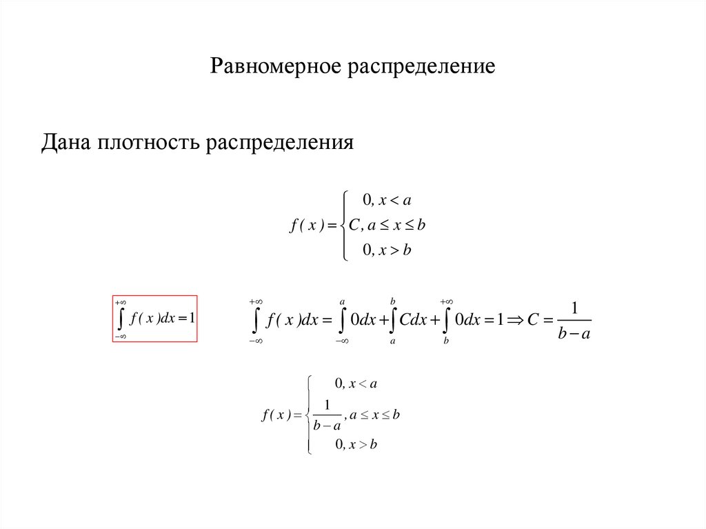
24. Равномерное распределение

Дана плотность распределения
0, x a
f ( x ) C, a x b
0, x b
a
b
a
b
f ( x )dx 1
f ( x )dx 0dx Cdx 0dx 1 C
0, x a
1
f(x)
,a x b
b
a
0, x b
1
b a

25. Функция распределения

x
По определению
F( x ) f ( x )dx . В нашем случае
1. x<a
x
F( x ) 0dx 0
2.
a x b
3. x>b
x
a
1
x a
dx
b a
b a
a
x
F( x ) f ( x )dx 0dx
x
a
b
x
1
F( x ) f ( x )dx 0dx
dx 0dx 1
b a
a
b
0, x a
x a
F( x )
,a x b
b a
1, x b
English     Русский Правила