Сравнение бесконечно малых.
Сравнение бесконечно малых.
Сравнение бесконечно малых.
Сравнение бесконечно малых.
93.00K
Категория: МатематикаМатематика

Сравнение бесконечно малых

1. Сравнение бесконечно малых.


Определения.
Пусть ( x) и ( x) - бесконечно малые при
Тогда:

( x)
lim
0, то говорят,
x x ( x)
что бесконечно малая (x ) имеет более

высокий порядок малости, чем (x )

2. Если lim

x xo
1. Если
o
( x)
, то говорят,
x x ( x)
o
Обозначение: ( )
(x) имеет

что бесконечно малая

более высокий порядок малости, чем (x )

3. Если lim
( x)
k (k 0, )
x x ( x)
Обозначение: ( )

, то говорят, что бесконечно малые ( x) и ( x)
( x)
1 ,то
x x ( x)
бесконечно малые ( x) и ( x)

имеют одинаковый порядок малости.
называются эквивалентными.
o
4. Если lim
o
Обозначение: (x) ~ ( x )

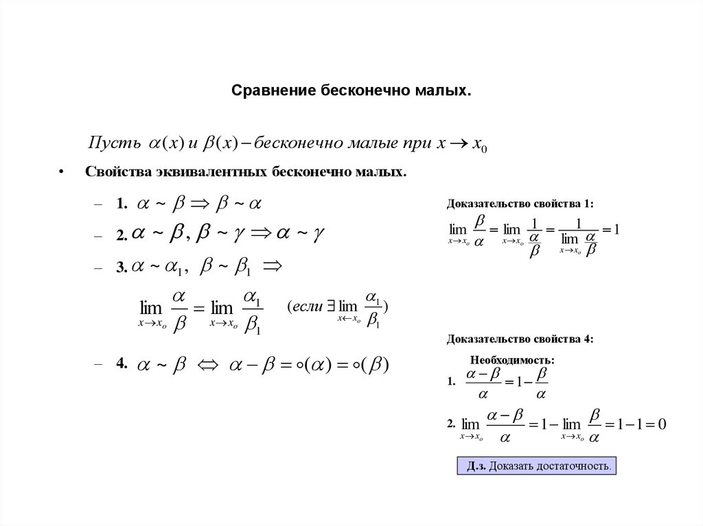
2. Сравнение бесконечно малых.

Пусть ( x) и ( x) бесконечно малые при x x0
Свойства эквивалентных бесконечно малых.
– 1. ~ ~
Доказательство свойства 1:
– 2. ~ , ~ ~
lim
lim 1 1 1
x x
x x
lim
x x
o
– 3. ~ 1 , ~ 1
lim 1
x x
x x
1
lim
o
– 4. ~
o
o
o
1
)
x x
1
(если lim
o
( ) ( )
Доказательство свойства 4:
Необходимость:
1.
1
2. lim
1 lim
1 1 0
x xo
x xo
Д.з. Доказать достаточность.

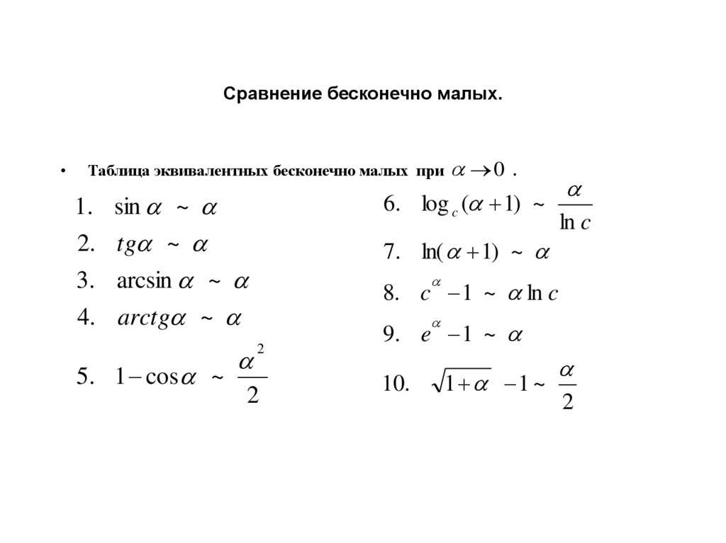
3. Сравнение бесконечно малых.


Таблица эквивалентных бесконечно малых при 0 .
1.
2.
3.
4.
6. log c ( 1) ~
sin ~
tg ~
arcsin ~
arctg ~
5. 1 cos ~
ln c
7. ln( 1) ~
8. c 1 ~ ln c
2
2
9. e 1 ~
10.
1 1 ~
2

4. Сравнение бесконечно малых.


Примеры.
arcsin 5 x
5x 5
1. lim
lim
x 0
x 0 2 x
tg 2 x
2
tg 1
2.
3.
x 1
lim x tg 1 lim
x x 1
x
x
lim
tg sin
0
3
lim
0
2
2 1
3
0
cos 2
lim
sin (
1
1)
sin (1 cos )
cos
lim
3
3
0
cos
English     Русский Правила