Линейные неоднородные дифференциальные уравнения II порядка c правой частью специального вида
1. Линейные неоднородные дифференциальные уравнения (ЛНДУ) II порядка с постоянными коэффициентами с правой частью специального
1.68M
Категория: МатематикаМатематика

Линейные неоднородные дифференциальные уравнения II порядка c правой частью специального вида

1. Линейные неоднородные дифференциальные уравнения II порядка c правой частью специального вида

ЛИНЕЙНЫЕ НЕОДНОРОДНЫЕ
ДИФФЕРЕНЦИАЛЬНЫЕ УРАВНЕНИЯ
II ПОРЯДКА C ПРАВОЙ ЧАСТЬЮ
СПЕЦИАЛЬНОГО ВИДА

2. 1. Линейные неоднородные дифференциальные уравнения (ЛНДУ) II порядка с постоянными коэффициентами с правой частью специального

1. ЛИНЕЙНЫЕ НЕОДНОРОДНЫЕ ДИФФЕРЕНЦИАЛЬНЫЕ
УРАВНЕНИЯ (ЛНДУ) II ПОРЯДКА С ПОСТОЯННЫМИ
КОЭФФИЦИЕНТАМИ С ПРАВОЙ ЧАСТЬЮ СПЕЦИАЛЬНОГО ВИДА

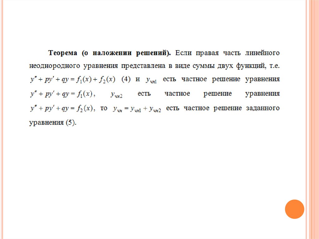
3.

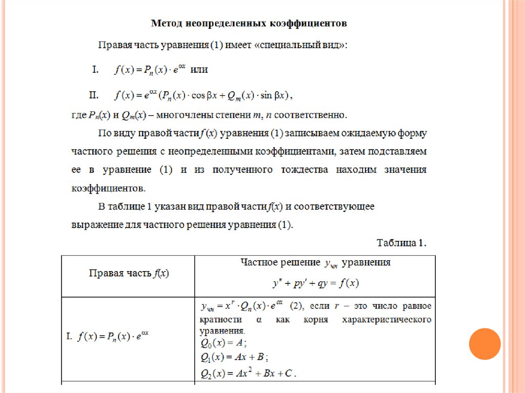
4.

5.

6.

7.

8.

9.

10.

Спасибо за внимание!
English     Русский Правила