397.50K
Категория: МатематикаМатематика

Лекция_02-1

1.

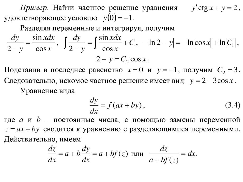
Пример. Найти частное решение уравнения
y ctg x y 2 ,
удовлетворяющее условию y 0 1 .
Разделяя переменные и интегрируя, получим
dy
sin xdx
dy
sin xdx
,
C , ln 2 y ln cos x ln C1 ,
2 y
cos x
2 y
cos x
2 y C 2 cos x .
Подставив в последнее равенство x 0 и y 1 , получим C 2 3 .
Следовательно, искомое частное решение имеет вид: y 2 3 cos x .
Уравнение вида
dy
f ( ax by ) ,
(3.4)
dx
где а и b – постоянные числа, с помощью замены переменной
z ax by сводится к уравнению с разделяющимися переменными.
Действительно, имеем
dz
dy
dz
dx.
a b a bf (z ) или
a bf ( z )
dx
dx

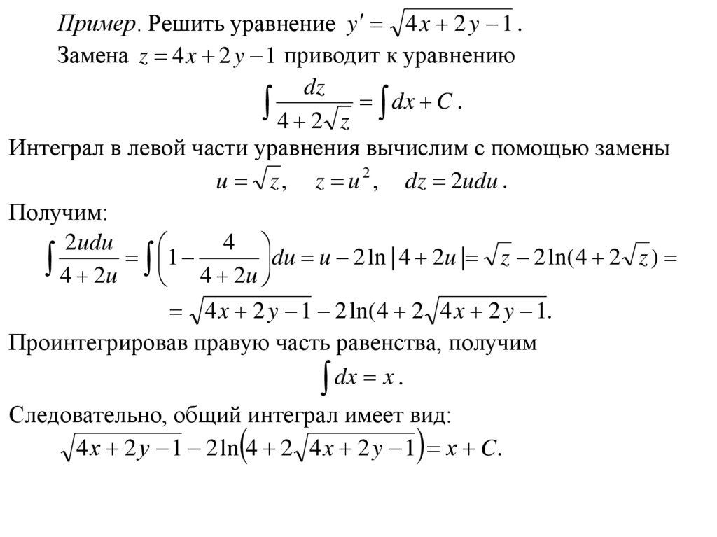
2.

Пример. Решить уравнение y 4 x 2 y 1 .
Замена z 4 x 2 y 1 приводит к уравнению
dz
4 2 z dx C .
Интеграл в левой части уравнения вычислим с помощью замены
u z , z u 2 , dz 2udu .
Получим:
2udu
4
4 2u 1 4 2u du u 2 ln | 4 2u | z 2 ln(4 2 z )
4 x 2 y 1 2 ln( 4 2 4 x 2 y 1.
Проинтегрировав правую часть равенства, получим
dx x .
Следовательно, общий интеграл имеет вид:
4 х 2 у 1 2 ln 4 2 4 x 2 y 1 х C.

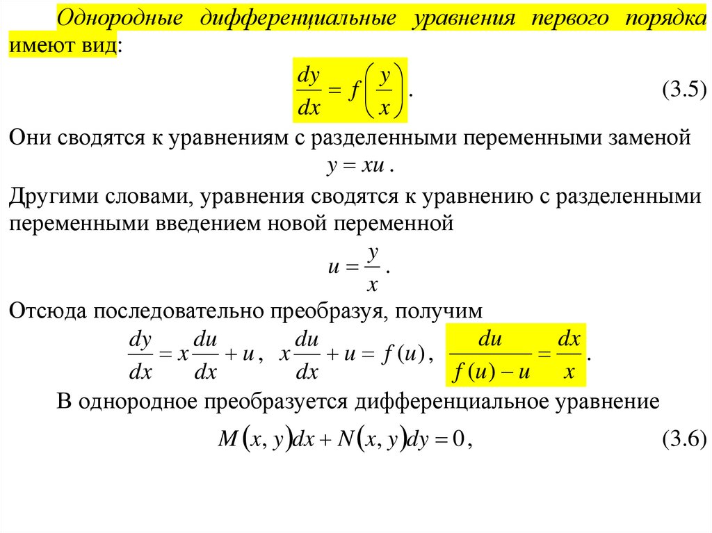
3.

Однородные дифференциальные уравнения первого порядка
имеют вид:
dy
y
f .
(3.5)
dx
x
Они сводятся к уравнениям с разделенными переменными заменой
y xu .
Другими словами, уравнения сводятся к уравнению с разделенными
переменными введением новой переменной
y
u .
x
Отсюда последовательно преобразуя, получим
du
dx
dy
du
du
.
x
u, x
u f (u ) ,
f (u ) u x
dx
dx
dx
В однородное преобразуется дифференциальное уравнение
M x, y dx N x, y dy 0 ,
(3.6)

4.

Пример. Решить уравнение y 2 x 2 y xyy .
Последовательно преобразуя, получим
2
y
2
dy
dy
y
x .
,
y xy x 2 y 2 ,
dx xy x 2 dx y
1
x
dy
du
Сделаем замену: y xu , откуда получим
u x . Используя
dx
dx
эти соотношения и, последовательно преобразуя, имеем
du
u2
du
u
(u 1)du dx
, x
,
x u
.
u
x
dx
u 1
dx u 1
Интегрируя левую и правую части последнего уравнения, получим
dx
1
1 u du x C1 , u ln u ln x ln C2 ,
u ln u ln x ln C 2 , u ln C 2 xu , С 2 xu e u .
После обратной замены u y x окончательно получим C 2
y
y ex.

5.

В однородное преобразуется дифференциальное уравнение
a1 x b1 y c1
dy
(3.7)
f
dx
a2 x b2 y c2
заменой
X x x1 , Y y y1 ,
где х1, у1 – решение системы уравнений
a1 x b1 y c1 0 ,
a2 x b2 y c2 0 .
dy dY
Поскольку
, в переменных X и Y уравнение (3.7) примет
dx dX
вид:
Y
a1 b1
a1 X b1Y
dY
dY
X Y .
или
f
f
Y
dX
dX
X
a b
a 2 X b2Y
2
2
X

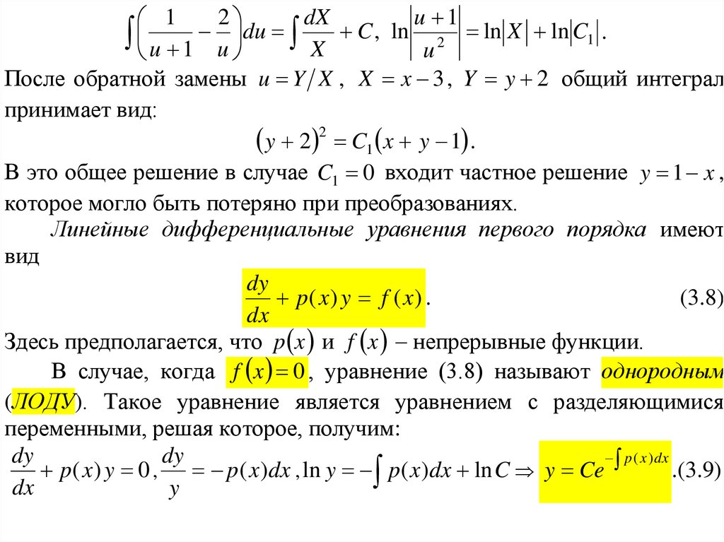
6.

Пример. Решить уравнение y 2 dx 2 x y 4 dy .
Запишем уравнение в виде
dy
y 2
.
dx 2 x y 4
Решая систему
y 2 0,
2x y 4 0,
получим x1 3 , y1 2 . Переходя к новым переменным X x 3 ,
Y y 2 , получим однородное уравнение
dY
Y
.
dX 2 X Y
Это уравнение решаем заменой Y Xu или вводя новую
Y
переменную u . Последовательно преобразуя, имеем
X
(u 2)du dX
du
u
du
u2 u
, X
,
.
X
u
dX
2 u
dX
u 2
u (u 1)
X
Интегрируя последнее уравнение, получим

7.

2
dX
u 1
1
du
C
,
ln
ln X ln C1 .
u 1 u X
2
u
После обратной замены u Y X , X x 3 , Y y 2 общий интеграл
принимает вид:
y 2 2 C1 x y 1 .
В это общее решение в случае C1 0 входит частное решение y 1 x ,
которое могло быть потеряно при преобразованиях.
Линейные дифференциальные уравнения первого порядка имеют
вид
dy
(3.8)
p( x ) y f ( x ) .
dx
Здесь предполагается, что p x и f x – непрерывные функции.
В случае, когда f x 0 , уравнение (3.8) называют однородным
(ЛОДУ). Такое уравнение является уравнением с разделяющимися
переменными, решая которое, получим:
p ( x ) dx
dy
dy
.(3.9)
p( x ) y 0 , p( x )dx , ln y p( x)dx ln C y Ce
dx
y

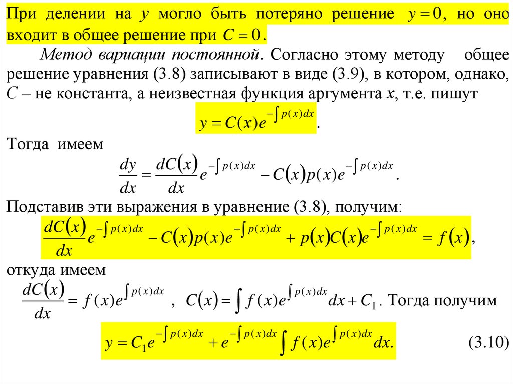
8.

При делении на у могло быть потеряно решение y 0 , но оно
входит в общее решение при C 0 .
Метод вариации постоянной. Согласно этому методу общее
решение уравнения (3.8) записывают в виде (3.9), в котором, однако,
С – не константа, а неизвестная функция аргумента х, т.е. пишут
p ( x ) dx
.
y C ( х )e
Тогда имеем
p ( x ) dx
dy dC x p ( x ) dx
.
e
C x p ( x )e
dx
dx
Подставив эти выражения в уравнение (3.8), получим:
p ( x ) dx
p ( x ) dx
dC x p ( x ) dx
e
C x p ( x )e
p x C x e
f x ,
dx
откуда имеем
p ( x ) dx
p ( x ) dx
dC x
, C x f ( x )e
f ( x )e
dx C1 . Тогда получим
dx
p ( x ) dx
p ( x ) dx
p ( x ) dx
(3.10)
y C e
e
f ( x )e
dx.
1

9.

При решении конкретных задач вместо использования
формулы (3.10) удобнее последовательно проводить все
рассмотренные преобразования.
English     Русский Правила