«Разработка меню. Расчет производственной программы предприятий. Расчет численности блюд»
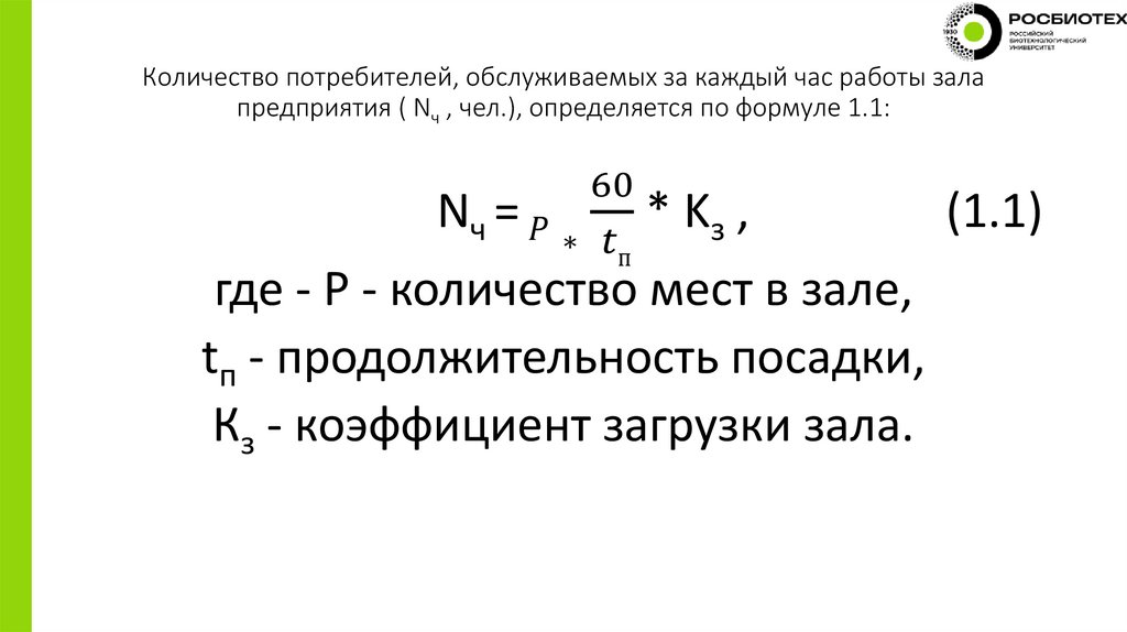
Количество потребителей, обслуживаемых за каждый час работы зала предприятия ( Nч , чел.), определяется по формуле 1.1:
Общее количество посетителей за день (Nд, чел.) и определяется по формуле 1.2:
В некоторых предприятиях, общественного питания нет необходимости расчета количества посетителей за каждый час, тогда расчет
График загрузки зала. Пример 1. Ресторан (96 мест)
График загрузки зала. Пример 2. Ресторан (75 мест)
График загрузки зала. Пример 3. Кафе (80 мест)
График загрузки зала. Пример 4. Столовая (1000 мест)
График загрузки зала. Пример 5. Ресторан (80 мест) ошибка
График загрузки зала. Пример 6. Кафе (95 мест) ошибка
Количество блюд (n, блюд), реализуемых в предприятии определяется по формуле (1.4):
Соотношение различных групп блюд и продуктов. Пример 1. Ресторан (96 мест) ng = 472  3,5= 1652 шт.
Соотношение различных групп блюд и продуктов. Пример 2. Ресторан (75 мест) ng = 341  3,5= 1194 шт.
Соотношение различных групп блюд и продуктов. Пример 3. Кафе (80 мест) ng = 660  2,5= 1650 шт
Соотношение различных групп блюд и продуктов. Пример 4. Столовая (1000 мест) n завтрак = 200 ∙ 2 = 400 шт n обед = 900 ∙ 3 =
Соотношение различных групп блюд и продуктов. Пример 4. Столовая (1000 мест) n завтрак = 200 ∙ 2 = 400 шт n обед = 900 ∙ 3 =
Расчетное меню
Производственная программа
Благодарю за внимание
3.04M

Практическая работа никтенко

1. «Разработка меню. Расчет производственной программы предприятий. Расчет численности блюд»

КАФЕДРА ИНДУСТРИИ ПИТАНИЯ, ГОСТИНИЧНОГО
БИЗНЕСА И СЕРВИСА
«Разработка меню. Расчет производственной
программы предприятий. Расчет численности
блюд»
Практическая работа №1.

2. Количество потребителей, обслуживаемых за каждый час работы зала предприятия ( Nч , чел.), определяется по формуле 1.1:

60
Nч =
English     Русский Правила