Показательная форма комплексного числа. Формулы перехода от алгебраической к показательной. Действия над к. ч. В к
181.00K
Категория: МатематикаМатематика

Комплексные числа ПФ

1. Показательная форма комплексного числа. Формулы перехода от алгебраической к показательной. Действия над к. ч. В к

показательной
форме.

2.

Если комплексному числу
(cos i sin )
модуль которого равен 1, поставить в соответствие
показанное выражение e i , то получим соотношение
i
cos i sin e ,
то получим соотношение которое называется формулой
Эйлера.z
Любое комплексное число
z re
i
можно записать в виде
Эта форма записи комплексного
числа называется показательной
формой.

3.

Пример: Записать число в показательной
форме.
3
3
z 3(cos
i sin
)
2
2
3
Решение: Здесь r 3,
2
тогда показательная форма числа имеет вид
.
z 3e
3
i
2

4.

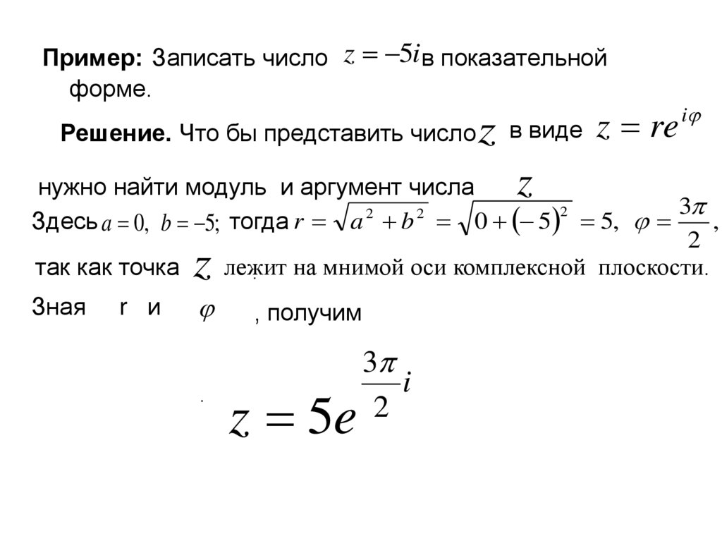
Пример: Записать число z 5i в показательной
форме.
i
z в виде z re
z
нужно найти модуль и аргумент числа
3
Решение. Что бы представить число
Здесь a 0, b 5; тогда r
z
Зная
r и
.
2
2
лежит на мнимой оси комплексной плоскости.
.
так как точка
a 2 b 2 0 5 5,
, получим
z 5e
3
i
2
,

5.

•Действия над комплексными числами,
заданными в показательной форме
Если комплексные числа записаны в показательной
форме, то умножение, деление, возведение в степень
производится по правилам действий со степенями.
Так, для произведения и частного комплексных чисел
i 2
i 1
и
z 2 r2 e справедливы формулы
z re
1
1
z1 z 2 r1 r2 e
i 1 2
z1
r1
e i 1 2
z2
r2
а для n-й степени комплексного числа используется
n
n i n
•формула z
r e

6.

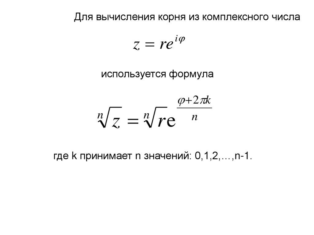
Для вычисления корня из комплексного числа
z re
i
используется формула
n
z re
n
2 k
n
где k принимает n значений: 0,1,2,…,n-1.

7.

Пример: Для функции
z2 1
f ( z)
1найти
2i
f (i )
Решение: Подставим в место z значение i в функцию
i 1
1 1
f (i)
1
1 0 1 1
2i
2i
2
Ответ:
f(i)=1

8.

Пример: Для функции
f ( z ) ( x iy ) 4i
2
z x iy найти ее действительную и
Где
мнимую часть.
Решение:
(x+iy)2+4i=x2+2ixy-y2+4i=(x2-y2)+(2xyi+4i)=(x2-y2)+i(2xy+4).
Тогда действительная часть функции f(z) - x2-y2,а
мнимая - 2xy+4.
Re( f ( z )) x y
2
2
Im( f ( z )) 2 xy 4
English     Русский Правила