Цель занятия:
Задачи занятия:
Основное логарифмическое тождество:
Свойства логарифмов:
Решите логарифмические уравнения:
Решите уравнения потенцированием:
Метод потенцирования:
Метод введения новой переменной:
4.Метод логарифмирования:
1.31M
Категория: МатематикаМатематика

27

1.

Решение логарифмических
уравнений

2. Цель занятия:

Формирование знаний по теме
«Логарифмические уравнения»

3. Задачи занятия:

1. Ввести понятие логарифмического
уравнения.
2. Закрепить определение логарифма,
свойства логарифма.
3. Рассмотреть и систематизировать
методы решения логарифмических
уравнений.
4. Сформировать умения применять
теоретические знания при решении
уравнений.

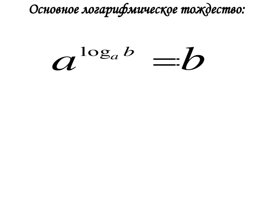
4.

loga b=Х
х
а =b

5. Основное логарифмическое тождество:

a
loga b
b

6.

log a a 1 log a 1 0
log a a c
c

7. Свойства логарифмов:

a>0,b>0,c>0, c≠1,n≠1
log c a log c b log c (ab)
a
log c a log c b logc
b
n log c a log a
c
n

8.

Определение:
Уравнение, содержащее
переменную под знаком
логарифма, называется
логарифмическим
log x b
a
a 0 , a 1

9.

с помощью
определения
логарифма
введение новой
переменной
потенцирования
вынесение
общего
множителя
логарифмирования
приведение
к одному
основанию
функциональнографический

10.

1. По определению логарифма:
Уравнение:
Решение:
а) log a x b, a 0 и a 1
x ab
б) log a f ( x ) b, a 0 и a 1.
f ( x) ab
в) log a f ( x ) log a g ( x ) ,
a 0 и a 1.
г) log g ( x ) f ( x ) b
f ( x) 0,
g ( x) 0,
f ( x) g ( x).
g ( x ) 0,
g ( x ) 1,
f ( x ) g ( x )b

11.

Пример:
f ( x ) 0, a 0, a 1.
log 4 x 2,
ОДЗ : х 0,
x 42 ,
x 16.
Ответ: 16

12.

Пример :
log 3 (2 x 1) 2,
2x 1 3 ,
2
2 x 1 9,
x 4.
Проверка:
log 3 (2 4 1) 2,
log 3 9 2,
2 2
Ответ: 4

13.

log 2 x 1
Ответ: х=2

14.

log 1 x 0
3
Ответ: х=1

15.

log 3 ( x 5) 4
Ответ: х=76

16. Решите логарифмические уравнения:

x 5
log 4 x 0,5
0.5
x 4
x 5 , т.к. 5 0
х 4
Ответ : x 5
x 2
log x 5 2
2
Ответ : x 2

17.

2. Метод потенцирования:
Под потенцированием понимается переход от
равенства, содержащего логарифмы, к равенству,
не содержащему их:
если , loga f(х) = loga g(х),
то f(х) = g(х), f(х)>0, g(х)>0, а > 0, а≠ 1
Метод потенцирования применяется в том случае,
если все логарифмы, входящие в уравнение, имеют
одинаковое основание

18.

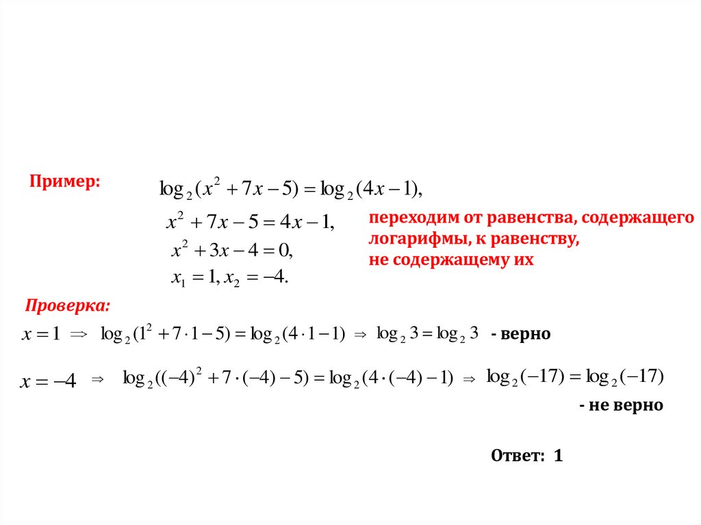
Пример:
log 2 ( x 2 7 x 5) log 2 (4 x 1),
x 2 7 x 5 4 x 1,
x 2 3x 4 0,
x1 1, x2 4.
переходим от равенства, содержащего
логарифмы, к равенству,
не содержащему их
Проверка:
x 1 log 2 (12 7 1 5) log 2 (4 1 1) log 2 3 log 2 3 - верно
2
x 4 log 2 (( 4) 7 ( 4) 5) log 2 (4 ( 4) 1) log 2 ( 17) log 2 ( 17)
- не верно
Ответ: 1

19.

1
4
lg 2 x lg x 15
4
1
lg 2 x 4 lg x 15
4
lg 2 x lg x 15
2 x x 15
x 15
Ответ: корней нет

20. Решите уравнения потенцированием:

а) log2 (3x – 6) = log2 (2x – 3);
б) log0,5 (7x – 9) = log0,5 (x – 3);

21. Метод потенцирования:

Признак:
1. Пропотенцировать обе
части уравнения по
уравнение должно
основанию равному
быть представлено в виде
основанию логарифма;
равенства двух логарифмов
2. Перейти к равенству
по одному основанию
подлогарифмических
выражений, применив
log a f x log a g x
свойство логарифма;
3. Решить уравнение и
проверить
полученные корни;
4. Записать
удовлетворяющие
корни в ответ.

22.

3. Метод введения новой переменной:
Пример:
log 32 x log 3 x 2
ОДЗ:
Пусть
log 3 x t ,
x 0.
тогда
t 2 t 2,
t 2 t 2 0.
t1 1, t2 2.
Значит,
log 3 x 1
или
log 3 x 2
x 3 1
x 32
1
x .
3
x 9.
1
Ответ: , 9.
3

23.

Решите уравнения:
lg x 2 lg x 1 0
2
3 log0 , 5 x 5 log0 , 5 x 2 0
2

24. Метод введения новой переменной:

Признак:
Все логарифмы
в уравнении могут быть
сведены к одному и тому же
логарифму, содержащему
переменную
1. Определить ОДЗ уравнения
(подлогарифмические
выражения положительны);
2. Произвести замену
переменной;
3. Решить полученное
уравнение;
4. Составить простейшие
логарифмические уравнения,
возвращаясь к
первоначальной переменной;
5. Проверить полученные корни
по ОДЗ;
6. Записать удовлетворяющие
ОДЗ корни в ответ.

25. 4.Метод логарифмирования:

1.
Признак:
переменная
содержится и в основании
степени, и в показателе
2.
степени под знаком
логарифма
Xlgx+2 = 1000
3.
4.
Определить ОДЗ
уравнения
(подлогарифмические
выражения
положительны);
Прологарифмировать
обе части уравнения по
основанию равному
основанию логарифма в
показателе степени;
Вынести показатель
степени за знак
логарифма, пользуясь
свойством логарифма;
Решить полученное
уравнение, пользуясь
методом замены
переменной.

26.

Xlgx+2 = 1000
1)ОДЗ: Х>0
2) Т. к. обе части уравнения положительны, то
прологарифмируем обе части уравнения по основанию 10:
lgxlgx+2 = lg1000
( lgx+2)·lgx=lg1000
lg2x+ 2lgx- 3=0
lgx=а
а2 + 2а- 3=0
а=- 3 а=1.
lgx=1,
x=10
lgx=- 3,
x=10-3=0,001
Ответ: 0,001; 10.

27.

5. Функционально-графический метод:

28.

Решите уравнение:
log 5 x 0
y
Ответ: х = 1
1
-1
0
1
x

29.

Решите уравнение:
log 2 x 0
5
Ответ: х = 1
у
х

30.

Решите графически уравнения:
а) lg x = 1 – x;
б) log1/3 x = x – 4;
в) log2 x = 3 – x.

31.

Этапы решения уравнения:
1. Найти область допустимых
значений (ОДЗ) переменной
2. Решить уравнение, выбрав метод
решения
3. Проверить найденные корни
непосредственной
подстановкой
в исходное уравнение или выяснить,
удовлетворяют ли они условиям ОДЗ
English     Русский Правила