Лекция 5
LC контур
Последовательный LC контур
Параллельный LC контур
Резонанс в последовательном LC контуре
Резонанс в последовательном LC контуре
Резонанс в последовательном LC контуре
Резонанс в последовательном LC контуре
Резонанс в последовательном LC контуре
Резонанс в последовательном LC контуре
Резонанс в последовательном LC контуре
Резонанс в последовательном LC контуре
Резонанс в последовательном LC контуре
Параллельный LC контур
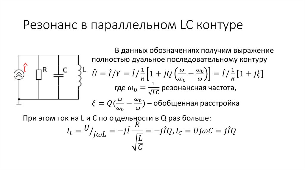
Резонанс в параллельном LC контуре
Резонанс в параллельном LC контуре
Резонанс в параллельном LC контуре
Резонанс в параллельном LC контуре
Резонанс в параллельном LC контуре
Резонанс в параллельном LC контуре
Резонанс в параллельном LC контуре
Контур с потерями
Контур с потерями
Контур с потерями
Частичное включение контура
Использование явления резонанса
Использование явления резонанса
Использование явления резонанса
Использование явления резонанса
4.61M
Категория: ФизикаФизика

РЭЛ - Лекция 5

1. Лекция 5

Электрические схемы переменного тока:
Резонансные цепи,
Характеристики резонансного контура.
Последовательный LC контур: резонанс напряжений,
Параллельный LC контур: резонанс токов.

2. LC контур

Рассмотрим схему в которой будут оба реактивных элемента и
катушка индуктивности и электрический конденсатор.
Найдем комплексное сопротивление последовательно
соединенных L и C, как показано на рисунке.
Такое соединение называется последовательный LC контур

3. Последовательный LC контур

1
1 2 LC
Z Z L Z C j L
j
j C
C
Видно что:
•Комплексное сопротивление чисто реактивное
•Оно обращается в нуль при ω=1/LC
•При частотах много выше ω=1/LC комплексное
сопротивление индуктивное
•При частотах много меньше ω=1/LC комлексное
сопротивление емкостное

4. Параллельный LC контур

Z L ZC
L
1
L
Z
j
Z L Z C C j L 1
1 2 LC
j C
Видно что:
•Комплексное сопротивление чисто реактивное
1
•Оно обращается в бесконечность при
LC
•Комплексная проводимость обращается в нуль
при той же частоте
1
•При частотах много выше
комлексное
LC
сопротивление емкостное
•При частотах много выше - индуктивное

5. Резонанс в последовательном LC контуре

Рассмотрим теперь следующую схему:
Источник переменного напряжения частотой ω нагружен на
последовательный LC контур. Так как мы знаем, что комплексное
сопротивление на некоторой частоте обратится в нуль, то на этой
частоте значение будет иметь любое последовательно
включенное сопротивление, как бы мало оно ни было (это может
быть сопротивление проводов, внутреннее сопротивление
источника напряжения)

6. Резонанс в последовательном LC контуре

Найдем ток в контуре




Eˆ C
Eˆ C[ RC j (1 2 LC )]
2
j (1 2 LC )
R Z LC R C
RC j (1 LC )
2 R 2C 2 (1 2 LC ) 2
E C
2 R 2C 2 (1 2 LC ) 2

7. Резонанс в последовательном LC контуре

Частота
1
, на которой реактивная
LC
составляющая сопротивления равна нулю
называется резонансной частотой
ˆ
ˆ
ˆ C
ˆ C[ RC j (1 2 LC )]
E
E
E
E

2
j (1 2 LC )
R Z LC R C
RC j (1 LC )
2 R 2C 2 (1 2 LC ) 2

8. Резонанс в последовательном LC контуре

При резонансе напряжение суммарное
напряжение на реактивной части
сопротивления равно нулю.
English     Русский Правила