Производная функции
Определение производной
Определение производной
Геометрический смысл производной
Геометрический смысл производной
Связь между непрерывностью и дифференцируемостью функции
Производные основных элементарных функций
Правила дифференцирования
Производная сложной функции
Пример 1
Пример 1
Пример 2
2.07M
Категория: МатематикаМатематика

2_5289636014711670561

1. Производная функции

Определение производной
Геометрический смысл производной
Связь между непрерывностью и
дифференцируемостью
Производные основных элементарных функций
Правила дифференцирования
Производная сложной функции

2. Определение производной

Пусть функция y = f(x) определена в некотором интервале (a; b).
Аргументу x придадим некоторое приращение x :
x x (a; b )
Найдем соответствующее приращение функции:
y f ( x x ) f ( x )
y
Если существует предел lim
x 0
x
y
f(x+ Δx )
y
f(x )
0
x
х
x+Δx
х
то его называют производной
функции y = f(x) и обозначают
одним из символов:
y ;
f ( x );
dy
dx

3. Определение производной

Итак, по определению:
f ( x x ) f ( x )
y lim
x 0
x
Функция y = f(x) , имеющая производную в каждой точке интервала
(a; b), называется дифференцируемой в этом интервале;
операция нахождения производной функции называется
дифференцированием.
Значение производной функции y = f(x) в точке x0 обозначается
одним из символов:
y ( x0 );
f ( x0 );
y x
0
Если функция y = f(x) описывает какой – либо физический процесс,
то f ’(x) есть скорость протекания этого процесса – физический
смысл производной.

4. Геометрический смысл производной

Возьмем на непрерывной кривой L две точки М и М1:
y
f(x+ Δx )
f(x )
М1
y
М
М
x
α φ
0
Через точки М и М1 проведем
секущую и обозначим через φ
угол наклона секущей.
х
x+Δx
х
y
tg
x
f ( x x ) f ( x )
x
При x 0 в силу непрерывности функции y также
стремится к нулю, поэтому точка М1 неограниченно приближается
по кривой к точке М, а секущая ММ1 переходит в касательную.
lim lim tg tg
x 0
x 0

5. Геометрический смысл производной

f ( x x ) f ( x )
y
lim
tg
k
x 0
x
Производная f ’(x) равна угловому коэффициенту касательной к
графику функции y = f(x) в точке,yабсцисса
которой равна x.
Если точка касания М имеет координаты (x0; y0 ), угловой
коэффициент касательной есть k = f ’(x0 ).
Уравнение прямой с угловым коэффициентом:
y y 0 кf '((xx-0 )(
x 0x)- x 0 )
Уравнение
Уравнение
касательной
нормали
Прямая, перпендикулярная касательной в точке касания,
называется нормалью к кривой. f ' ( x 0 )
1
1
1
k норм
y y0
( x x0 )
k кас
f ' ( x0 )
f ' ( x0 )

6. Связь между непрерывностью и дифференцируемостью функции

Теорема
Если функция f(x) дифференцируема в некоторой точке , то
она непрерывна в ней.
Обратное утверждение не верно: непрерывная функция может не
иметь производной.

7. Производные основных элементарных функций

8. Правила дифференцирования

Пусть u(x) , v(x) и w(x) – дифференцируемые в некотором
интервале (a; b) функции, С – постоянная.
(C ) 0
(u v ) u v
(u v ) u v u v (C u ) C u
(u v w ) u v w u v w u v w
u u v u v
C
C
v
2
2
v
v
v
v

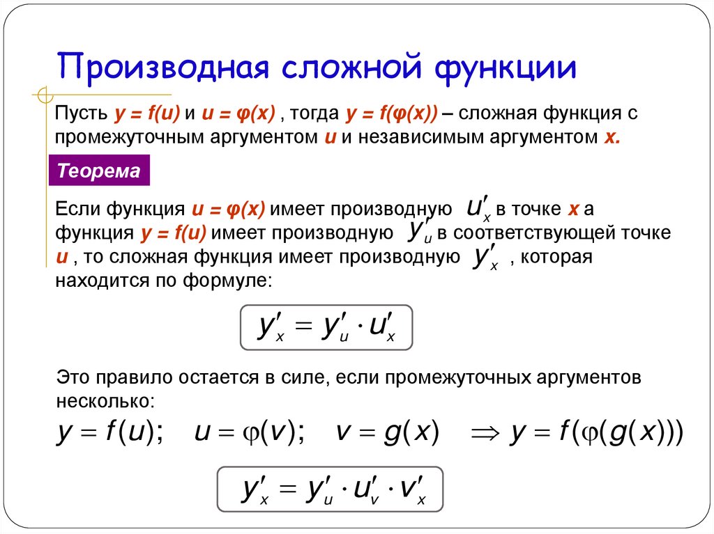
9. Производная сложной функции

Пусть y = f(u) и u = φ(x) , тогда y = f(φ(x)) – сложная функция с
промежуточным аргументом u и независимым аргументом x.
Теорема
Если функция u = φ(x) имеет производную u x в точке x а
функция y = f(u) имеет производную y u в соответствующей точке
u , то сложная функция имеет производную y x , которая
находится по формуле:
y x y u u x
Это правило остается в силе, если промежуточных аргументов
несколько:
y f (u );
u (v );
v g( x )
y x y u uv v x
y f ( (g ( x )))

10. Пример 1

Вычислить производную функции
1 sin x
y 3
x ln x
1 sin x
y 3
x ln x
(1 sin x) ( x 3 ln x) (1 sin x) ( x 3 ln x)
2
3
x ln x
(1 (sin x) ) ( x 3 ln x) (1 sin x) (( x 3 ) ln x x 3 (ln x) )
x ln x
2
3
1
cos x x ln x (1 sin x) (3x ln x x )
x
2
3
x ln x
3
2
3

11. Пример 1

1 sin x
y 3
x ln x
Вычислить производную функции
cos x x 3 ln x (1 sin x) (3x 2 ln x x 2 )
x ln x
3
2

12. Пример 2

Вычислить производную функции
y cos(ln12 x )
Данную функцию можно представить следующим образом:
y cos u; u v 12 ; v ln x
y x y u uv v x
y u sin u sinv 12 sin ln12 x
u 12v 11 12 ln11 x
1
v
x
y sin ln12 x 12 ln11 x
Коротко:
y (cos(ln 12 x )) sin(ln 12 x) (ln 12 x)
sin(ln 12 x ) 12 ln11 x (ln x )
1
x
English     Русский Правила