1.01M

Л_13_Т4_Оценивание_качества_парной_линейной_регрессии

1.

ВОЕННО-КОСМИЧЕСКАЯ АКАДЕМИЯ имени А.Ф.МОЖАЙСКОГО
52 кафедра «Технологий и средств геофизического обеспечения войск»
1
Дисциплина: «Методы статистической обработки ГМИ».
Тема 4: «Однофакторный корреляционный и регрессионный анализ ГМИ».
Лекция 12: «Оценивание качества парной линейной регрессии».
Цель лекции: изучить оценивание качества парной линейной регрессии.
Вопросы лекции:
6.4 Оценивание качества парной линейной регрессии.
6.4.1 Оценивание выполнения условий применимости МНК.
6.4.2 Проверка пригодности класса линейных функций для аппроксимации
зависимости между предиктором и предиктантом.
6.4.3 Проверка статистической значимости параметров ПЛР.
6.4.4 Оценивание точности ПЛР.
Литература:
1. Шемелов В.А. Методы статистической обработки гидрометеорологической
информации. Часть 1: электронное учебное пособие. – СПб.: ВКА имени
А.Ф.Можайского, 2017 . – 104 с.
2024/2025 учебный год

2.

2
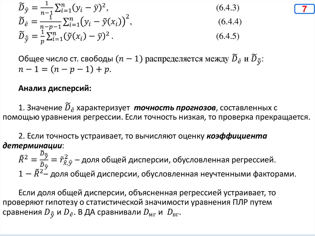
6.4 Оценивание качества парной линейной регрессии
Проводится по направлениям:
а) оценивание выполнения условий применимости МНК (теорема ГауссаМаркова);
б) проверка статистической значимости уравнения ПЛР;
в) оценивание статистической значимости параметров уравнения ПЛР;
г) оценивание точности ПЛР.
6.4.1 Оценивание выполнения условий применимости МНК
Условия теоремы Гаусса-Маркова:
1)
English     Русский Правила