407.16K

Лекция 10

1.

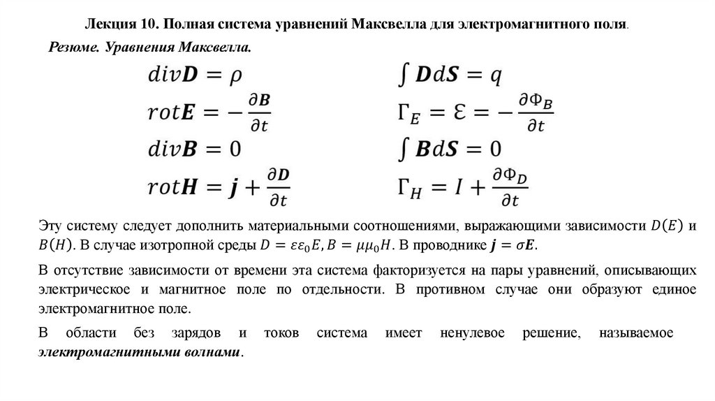
Лекция 10. Полная система уравнений Максвелла для электромагнитного поля.
Повторение. Лекция 9.

2.

Лекция 10. Полная система уравнений Максвелла для электромагнитного поля.
Электрическое поле.
Создается как покоящимися, так и движущимися зарядами (токами) и имеет как
потенциальную, так и вихревую части:
English     Русский Правила