1.88M

Явления переноса

1.

Санкт-Петербургский государственный
архитектурно-строительный университет
кафедра строительной физики и химии
Физика
Тема
Явления переноса
Кирк Яна Геннадьевна
к.п.н., доцент, доцент

2.

2
План лекции
1. Столкновения молекул
2. Законы процессов переноса. Диффузия
3. Законы процессов переноса. Вязкость
4. Законы процессов переноса .Теплопроводность
5. Коэффициенты переноса в газах и их связь

3.

1. Столкновения молекул
3
- молекулы – абсолютно упругие шарики;
- взаимодействие можно считать абсолютно
упругим;
- столкновения молекул происходят
случайно;
Столкновение двух молекул (1) и траектория движения выделенной молекулы газа (2):
направление ее движения меняется, когда какая-то из молекул среды попадает в радиус
взаимодействия R = (d1 + d2)/2
Величина R называется эффективным радиусом взаимодействия молекул 1 и 2, а σ — эффективным
сечением взаимодействия этих молекул. При столкновении одинаковых молекул d1 = d2 = d, R = d и

4.

Время между двумя последовательными столкновениями молекула пролетает некоторый путь l. 4
Но усредняя путь l по всем молекулам системы, получим среднее расстояние, которое проходит молекула
за время между двумя последовательными столкновениями
называемую средней длиной свободного пробега молекул.
Пусть молекула диаметром d движется прямолинейно до тех пор, пока ей не встретится
неподвижная молекула, чей центр окажется от линии движения на расстоянии, меньшем R = d. После
этого молекула сменит направление движения и будет двигаться прямолинейно до нового соударения. За
интервал времени ∆t молекула пройдет ломаный путь vOT ∆t и столкнется со всеми молекулами,
попавшими в ломаный цилиндр радиусом d и площадью основания σ = pd 2 (см. рис.). Объем этого
цилиндра равен v=πd 2 vOT ∆t. Если n-концентрация молекул в системе (их число в единице объема), то
легко найти количество неподвижных молекул в цилиндре, то есть число столкновений ∆N:
тогда частота столкновений - число столкновений в единицу времени

5.

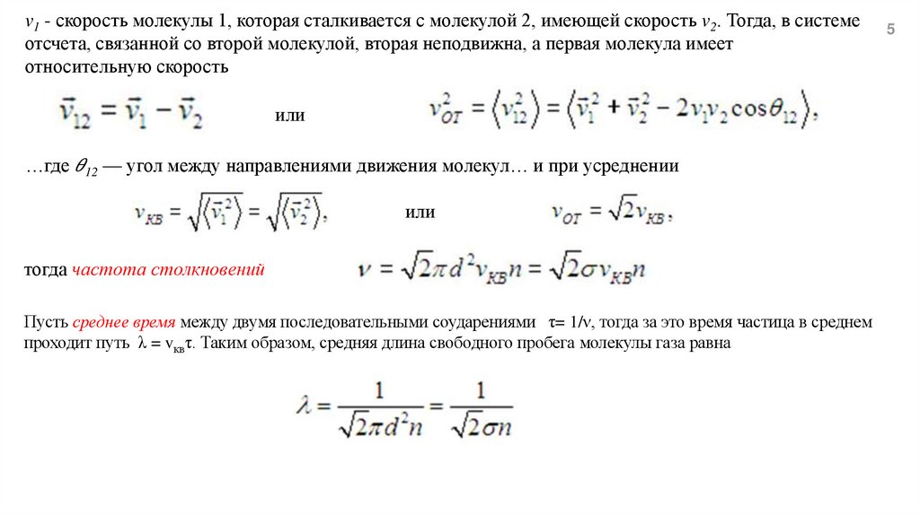
v1 - скорость молекулы 1, которая сталкивается с молекулой 2, имеющей скорость v2. Тогда, в системе
отсчета, связанной со второй молекулой, вторая неподвижна, а первая молекула имеет
относительную скорость
или
…где
English     Русский Правила