1.15M

Лекция_11._Несобственные_интегралы

1.

Опалихина Ольга Викторовна,
к.т.н., доцент,
sokosapsa@mail.ru
Лекция 11. Несобственные
интегралы. Интегралы с
неограниченными
подынтегральными функциями.
Интегралы с бесконечным
пределом. Критерии
сходимости. Свойства

2.

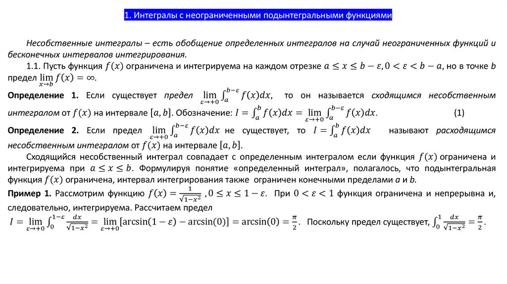
1. Интегралы с неограниченными подынтегральными функциями
Несобственные интегралы – есть обобщение определенных интегралов на случай неограниченных функций и
бесконечных интервалов интегрирования.
1.1. Пусть функция
English     Русский Правила