Лекция №9 Разработка программного обеспечения для моделирования физических процессов
Содержание
Классификация уравнений в частных производных
Уравнения эллиптического типа. Постановка задачи
ИИМ для уравнений эллиптического типа
ИИМ для уравнений эллиптического типа
Аппроксимация уравнения
Аппроксимация уравнения
Уравнения эллиптического типа с граничными условиями 3-его рода
ИИМ для уравнений эллиптического типа с граничными условиями 3-его рода
Аппроксимация граничного условия 3-его рода слева
Аппроксимация граничного условия 3-его рода слева
ИИМ для уравнений эллиптического типа с граничными условиями 3-его рода
Аппроксимация граничного условия 3-его рода справа
Аппроксимация граничного условия 3-его рода справа
Аппроксимация граничного условия 3-его рода снизу
Аппроксимация граничного условия 3-его рода снизу
ИИМ для уравнений эллиптического типа с граничными условиями 3-его рода
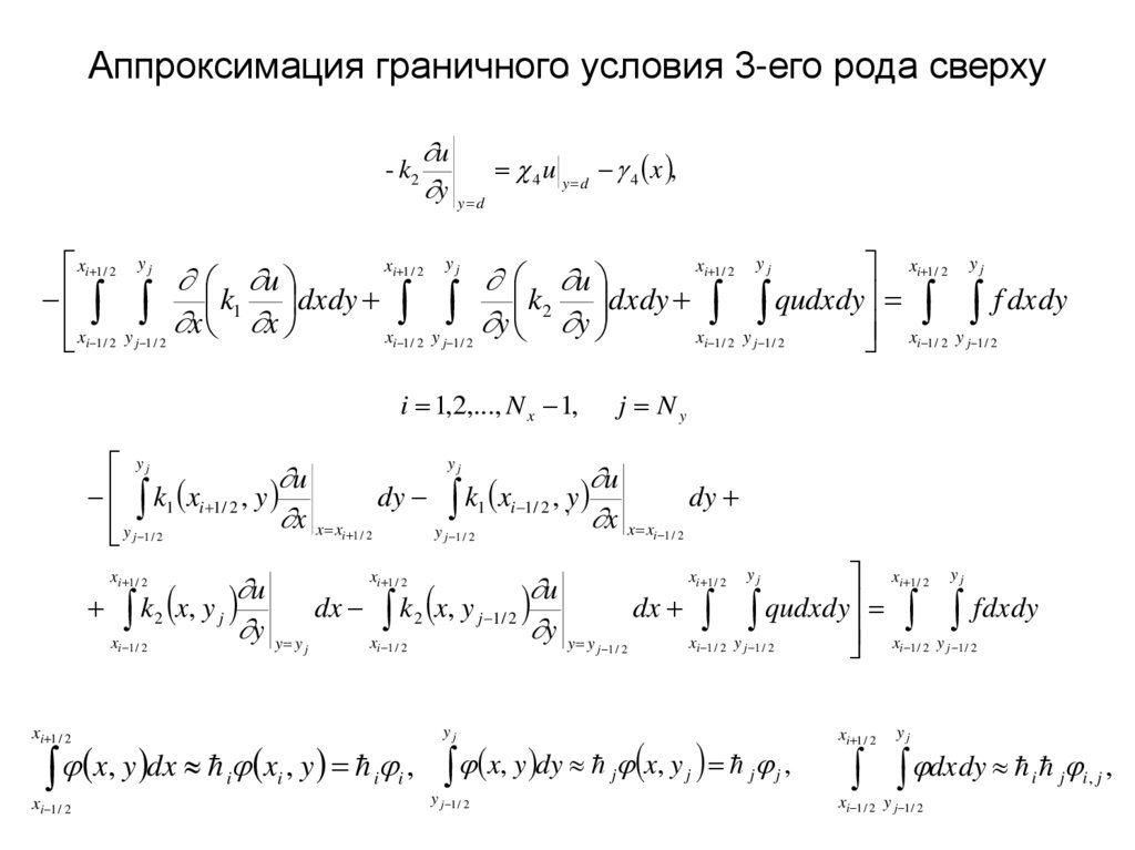
Аппроксимация граничного условия 3-его рода сверху
Аппроксимация граничного условия 3-его рода сверху
ИИМ для уравнений эллиптического типа с граничными условиями 3-его рода
Аппроксимация граничного условия 3-его рода в угловой точке 0,0
Аппроксимация граничного условия 3-его рода в угловой точке 0,0
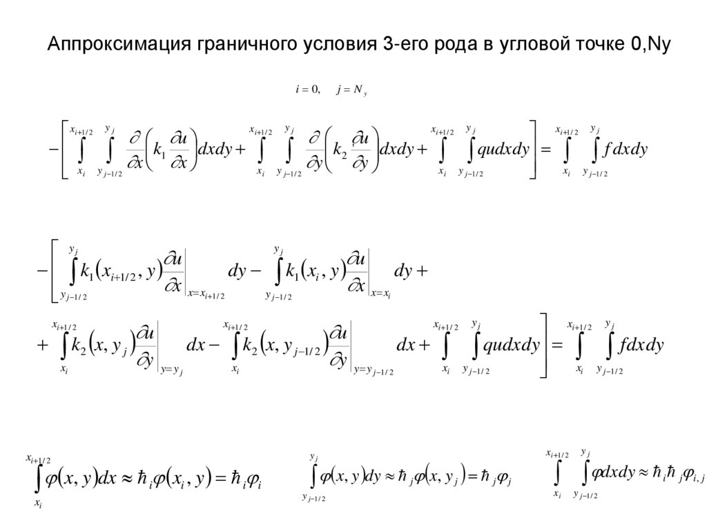
Аппроксимация граничного условия 3-его рода в угловой точке 0,Ny
Аппроксимация граничного условия 3-его рода в угловой точке 0,Ny
ИИМ для уравнений эллиптического типа с граничными условиями 3-его рода
Аппроксимация граничного условия 3-его рода в угловой точке Nx,Ny
Аппроксимация граничного условия 3-его рода в угловой точке Nx,Ny
Аппроксимация граничного условия 3-его рода в угловой точке Nx,0
Аппроксимация граничного условия 3-его рода в угловой точке Nx,0
605.50K
Категория: МатематикаМатематика

Лекция_9_формулы_29.10.2024

1. Лекция №9 Разработка программного обеспечения для моделирования физических процессов

Санкт-Петербургский политехнический университет Петра Великого
Лекция №9
Разработка программного обеспечения
для моделирования физических
процессов
Воскобойников С.П.
Доцент ВШ ПИ ИКНК, к.ф.-м.н.
voskob_sp@spbstu.ru
29.10.2024

2. Содержание


Уравнения эллиптического типа.
Постановка задачи. Применение ИИМ.
Аппроксимация уравнения
Аппроксимация граничных условий
Аппроксимация в угловых точках

3. Классификация уравнений в частных производных

2u
2u
2u
u
u
a11 x, y 2 a12 x, y
a 22 x, y 2 b1 x, y b2 x, y c x, y u f x, y 0
x y
x
y
x
y
u x, y
a122 x, y a11 x, y a22 x, y 0 параболический тип уравнения
a122 x, y a11 x, y a22 x, y 0 гиперболический тип уравнения
a122 x, y a11 x, y a22 x, y 0 эллиптический тип уравнения

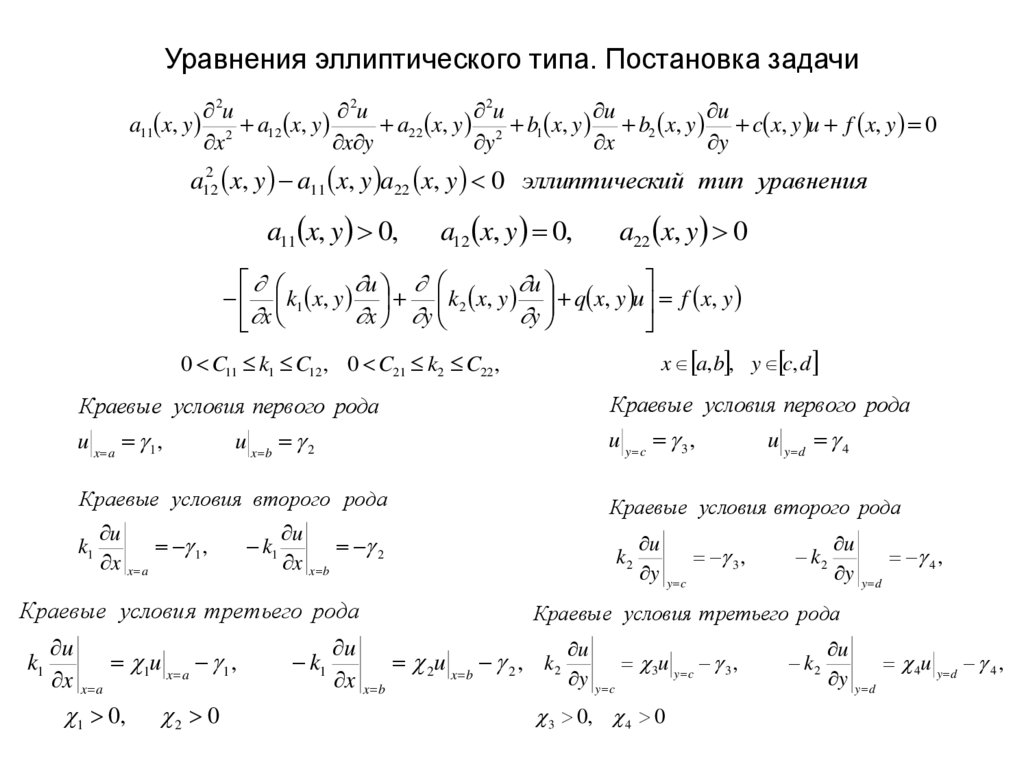
4. Уравнения эллиптического типа. Постановка задачи

2u
2u
2u
u
u
a11 x, y 2 a12 x, y
a22 x, y 2 b1 x, y b2 x, y c x, y u f x, y 0
x
x y
y
x
y
a122 x, y a11 x, y a22 x, y 0 эллиптический тип уравнения
a11 x, y 0,
a12 x, y 0,
a22 x, y 0
u
u
k1 x, y k2 x, y q x, y u f x, y
x y
y
x
x a, b , y c, d
0 C11 k1 C12 , 0 C21 k2 C22 ,
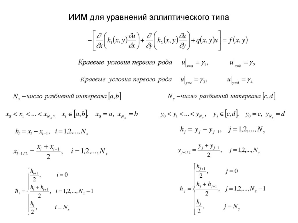
Краевые условия первого рода
Краевые условия первого рода
u x a 1 ,
u y c 3 ,
u x b 2
Краевые условия второго рода
k1
u
1 ,
x x a
k1
u
2
x x b
Краевые условия третьего рода
k1
u
1u x a 1 ,
x x a
1 0,
2 0
k1
u y d 4
Краевые условия второго рода
k2
u
3 ,
y y c
k2
u
4 ,
y y d
Краевые условия третьего рода
u
u
3u y c 3 ,
2u x b 2 , k 2
y y c
x x b
3 0, 4 0
k2
u
4u y d 4 ,
y y d

5. ИИМ для уравнений эллиптического типа

u
u
k1 x, y k2 x, y q x, y u f x, y
x y
y
x
Краевые условия первого рода
u x a 1 ,
u x b 2
Краевые условия первого рода
u y c 3 ,
u y d 4
N x число разбиений интервала a, b
x0 x1 ... xN x ,
xi a, b ,
x0 a, xN x b
hi xi xi 1 , i 1,2,..., N x
xi 1 / 2
xi xi 1
,
2
i 1,2,..., N x
hi 1
i 0
2 ,
h h
i i i 1 , i 1,2,..., N x 1
2
hi
i Nx
2 ,
N y число разбиений интервала c, d
y0 y1 ... yN y , y j c, d , y0 c, yN y d
h j y j y j 1 , j 1,2,..., N y
y j 1 / 2
y j y j 1
2
,
j 1,2,..., N y
h j 1
j 0
2 ,
h h j 1
j j
, j 1,2,..., N y 1
2
hj
j Ny
2,

6. ИИМ для уравнений эллиптического типа

u xi , y j ui , j
v xi , y j vi , j
ui , j vi , j

7. Аппроксимация уравнения

xi 1 / 2 y j 1 / 2
xi 1 / 2 y j 1 / 2
xi 1 / 2 y j 1 / 2 u
xi 1 / 2 y j 1 / 2
u
k2 dxdy qudxdy f dxdy
k1 dxdy
y y
xi 1 / 2 y j 1 / 2 x x
xi 1 / 2 y j 1 / 2
xi 1 / 2 y j 1 / 2
xi 1 / 2 y j 1 / 2
i 1,2,..., N x 1
j 1,2,..., N y 1
y j 1/ 2
y j 1/ 2
u
u
k1 xi 1/ 2 , y
dy k1 xi 1/ 2 , y
dy
x x xi 1/ 2
x x xi 1/ 2
y j 1/ 2
y j 1/ 2
,
u
k 2 x, y j 1 / 2
y y y
x
xi 1/ 2
i 1 / 2
u
dx k 2 x, y j 1 / 2
y y y
x
xi 1/ 2
j 1 / 2
i 1 / 2
x i 1 / 2
x, y dx x , y
i
i
i
x, y dy x, y
i
j
j
j
y j 1 / 2
k x
i 1 / 2
u
,y
x
j
x xi 1 / 2
y y j
k x
1
i 1/ 2
x i 1 / 2 y j 1 / 2
y j 1 / 2
x i 1 / 2
1
xi 1/ 2 y j 1/ 2
dx qudxdy fdxdy
xi 1/ 2 y j 1/ 2
xi 1/ 2 y j 1/ 2
j 1 / 2
xi 1/ 2 y j 1/ 2
i 1, j
j
i
i
j
i, j
x i 1 / 2 y j 1 / 2
v v
,y
h
i, j
dxdy
j
,
u
y xy xy
k2 xi , y j 1 / 2
i
j 1 / 2
v v
k2 xi , y j 1 / 2 i , j i , j 1
hj

8. Аппроксимация уравнения

i 1,2,..., N x 1
j 1,2,..., N y 1
vi 1, j vi , j
vi , j vi 1, j
j k1 xi 1/ 2 , y j
j k1 xi 1/ 2 , y j
h
h
i 1
i
i k 2 xi , y j 1/ 2
vi , j 1 vi , j
vi , j 1 y j , i 0,
h j 1
i k 2 xi , y j 1/ 2
j 0,1,..., N y
vi , j 3 x i , i 0,1,..., N x ,
j 0,
vi , j vi , j 1
hj
i j qi , j vi , j i j f i , j
vi , j 2 y j , i N x ,
j 0,1,..., N y
vi , j 4 x i , i 0,1,..., N x ,
N N x 1 N y 1
j Ny,

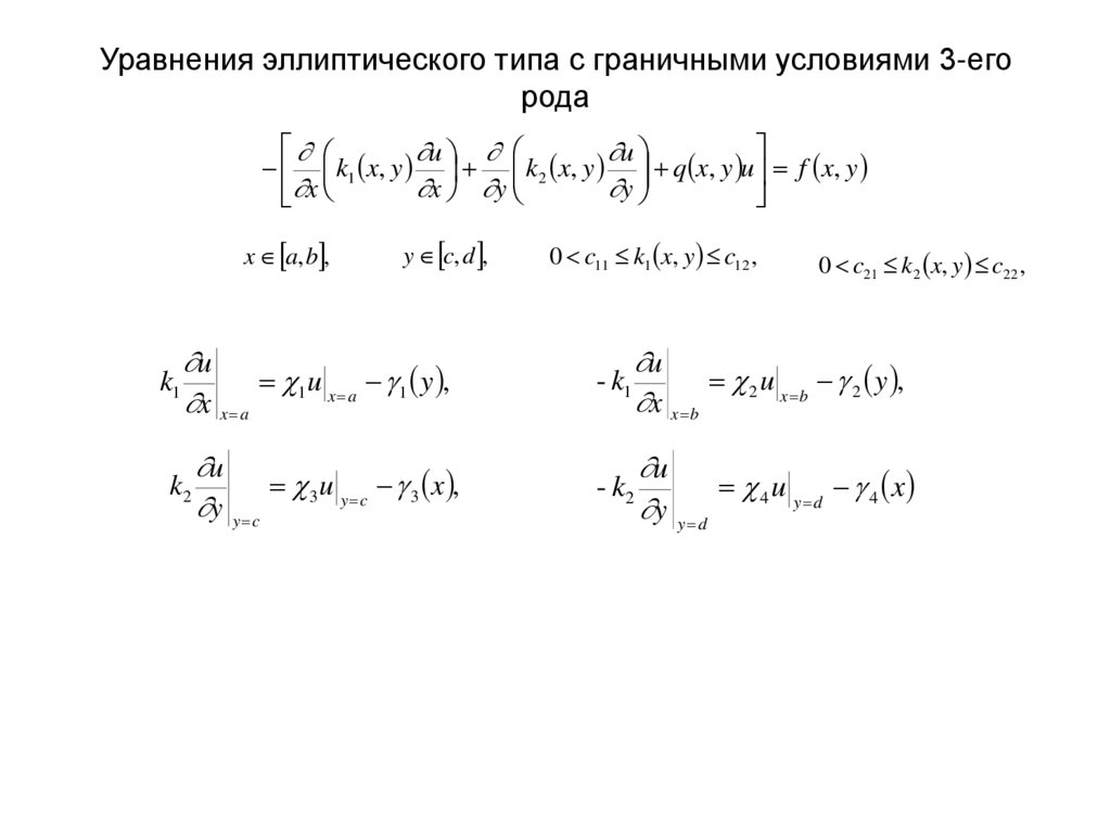
9. Уравнения эллиптического типа с граничными условиями 3-его рода

u
u
k1 x, y k2 x, y q x, y u f x, y
x y
y
x
x a,b ,
k1
y c, d ,
0 c11 k1 x, y c12 ,
u
1u x a 1 y ,
x x a
- k1
u
3 u y c 3 x ,
y y c
- k2
k2
0 c21 k2 x, y c22 ,
u
2 u x b 2 y ,
x x b
u
4 u y d 4 x
y y d

10. ИИМ для уравнений эллиптического типа с граничными условиями 3-его рода

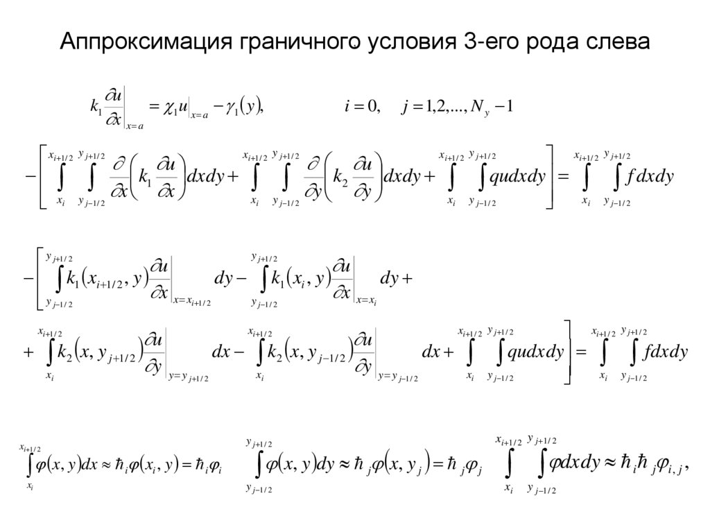
11. Аппроксимация граничного условия 3-его рода слева

Аппроксимация граничного, условия 3-его рода слева
k1
u
1u x a 1 y ,
x x a
i 0,
j 1,2,..., N y 1
xi 1 / 2 y j 1 / 2
xi 1 / 2 y j 1 / 2
xi 1 / 2 y j 1 / 2
xi 1/ 2 y j 1/ 2 u
u
k2 dxdy qudxdy f dxdy
k1 dxdy
y y
xi y j 1/ 2 x x
xi y j 1/ 2
xi y j 1 / 2
xi y j 1 / 2
y j 1 / 2
y j 1 / 2
u
u
k1 xi 1/ 2 , y
dy k1 xi , y
dy
x x xi 1 / 2
x x xi
y j 1 / 2
y j 1 / 2
u
k 2 x, y j 1/ 2
y y y
x
xi 1 / 2
i
u
dx k 2 x, y j 1/ 2
y y y
x
xi 1 / 2
j 1 / 2
i
i
xi
i
i
x i 1 / 2 y j 1 / 2
y j 1 / 2
xi 1 / 2
x, y dx x , y
xi 1 / 2 y j 1 / 2
dx qudxdy fdxdy
xi y j 1 / 2
xi y j 1 / 2
j 1 / 2
xi 1 / 2 y j 1 / 2
i
x, y dy x, y
j
y j 1 / 2
j
j
j
dxdy ,
i
xi
y j 1 / 2
j
i, j

12. Аппроксимация граничного условия 3-его рода слева

Аппроксимация граничного, условия 3-его рода слева
v v
k1 xi 1 / 2 , y j i , j i 1, j
i 1 / 2
hi
u
x xy xy
k1 xi 1 / 2 , y j
j
u
y xy xy
k2 xi , y j 1 / 2
i
j 1 / 2
v v
k2 xi , y j 1 / 2 i , j i , j 1
hj
,
u
k1
1 u x x 1 y ,
x x x
i 0,
i
i
i 0,
j 1,2,..., N y 1
,
vi 1, j vi , j
j k1 xi 1 / 2 , y j
j 1vi , j 1 y j
h
i 1
k x , y
i 2
i
v
i , j 1
j 1 / 2
vi , j
h j 1
k x , y
i 2
i
v v
i , j 1
i, j
j 1 / 2
hj
i j qi , j vi , j i j fi , j

13. ИИМ для уравнений эллиптического типа с граничными условиями 3-его рода

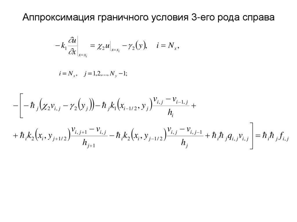
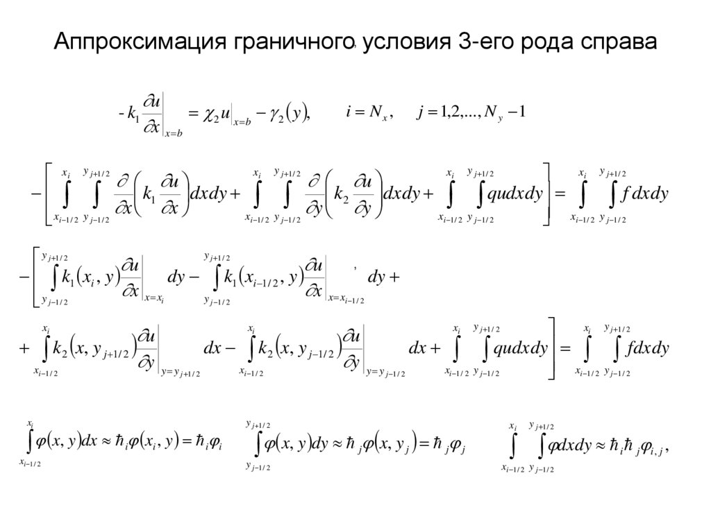
14. Аппроксимация граничного условия 3-его рода справа

Аппроксимация граничного, условия 3-его рода справа
- k1
u
2 u x b 2 y ,
x x b
i Nx,
j 1,2,..., N y 1
xi y j 1 / 2
xi y j 1 / 2
xi y j 1/ 2 u
xi y j 1/ 2
u
k2 dxdy qudxdy f dxdy
k1 dxdy
y y
xi 1/ 2 y j 1/ 2 x x
xi 1/ 2 y j 1/ 2
xi 1 / 2 y j 1 / 2
xi 1 / 2 y j 1 / 2
y j 1 / 2
y j 1 / 2
,
u
u
k1 xi , y
dy k1 xi 1/ 2 , y
dy
x x xi
x x xi 1 / 2
y j 1 / 2
y j 1 / 2
u
k 2 x, y j 1/ 2
y y y
x
xi
i 1 / 2
u
dx k 2 x, y j 1/ 2
y y y
x
xi
j 1 / 2
i 1 / 2
y j 1 / 2
xi
x, y dx x , y
i
xi 1 / 2
i
i
xi y j 1 / 2
dx qudxdy fdxdy
xi 1 / 2 y j 1 / 2
xi 1 / 2 y j 1 / 2
j 1 / 2
y j 1 / 2
xi
i
x, y dy x, y
j
y j 1 / 2
j
j
xi
j
y j 1 / 2
dxdy ,
i
x i 1 / 2 y j 1 / 2
j
i, j

15. Аппроксимация граничного условия 3-его рода справа

Аппроксимация граничного, условия 3-его рода справа
k1
u
2 u x x 2 y ,
x x x
i
i Nx ,
i
i Nx,
j 1,2,..., N y 1;
vi , j vi 1, j
j 2vi , j 2 y j j k1 xi 1 / 2 , y j
hi
i k2 xi , y j 1 / 2
vi , j 1 vi , j
h j 1
i k2 xi , y j 1 / 2
vi , j vi , j 1
hj
i j qi , j vi , j i j fi , j

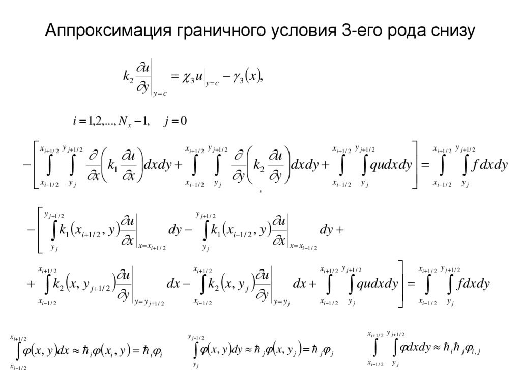
16. Аппроксимация граничного условия 3-его рода снизу

Аппроксимация граничного, условия 3-его рода снизу
k2
u
3 u y c 3 x ,
y y c
i 1,2,..., N x 1,
j 0
xi 1 / 2 y j 1 / 2
xi 1 / 2 y j 1 / 2
xi 1 / 2 y j 1 / 2
xi 1/ 2 y j 1/ 2 u
u
k2 dxdy qudxdy f dxdy
k1 dxdy
y y
xi 1/ 2 y j x x
xi 1/ 2 y j
xi 1 / 2 y j
xi 1 / 2 y j
,
y j 1 / 2
y j 1 / 2
u
u
k1 xi 1/ 2 , y
dy k1 xi 1/ 2 , y
dy
x x xi 1 / 2
x x xi 1 / 2
y j
yj
u
k 2 x, y j 1/ 2
y y y
x
xi 1 / 2
i 1 / 2
j 1 / 2
x, y dx x , y
i
x i 1 / 2
i
i
i 1 / 2
i 1 / 2
j
x i 1 / 2 y j 1 / 2
y j 1 / 2
x i 1 / 2
i
x, y dy x, y
j
yj
xi 1 / 2 y j 1 / 2
y qudxdy x y fdxdy
j
i 1 / 2 j
xi 1 / 2 y j 1 / 2
u
dx k 2 x, y j
dx
y y y
x
x
xi 1 / 2
j
j
j
dxdy
i
x i 1 / 2
yj
j
i, j

17. Аппроксимация граничного условия 3-его рода снизу

Аппроксимация граничного, условия 3-его рода снизу
k2
u
3 u y y 3 x , i 1,2,..., N x 1,
y y y
j 0,
j
j
vi 1, j vi , j
vi , j vi 1, j
j k1 xi 1 / 2 , y j
j k1 xi 1 / 2 , y j
h
h
i 1
i
i k2 xi , y j 1 / 2
vi , j 1 vi , j
h j 1
i 3vij 3 xi i j qi , j vi , j i j fi , j

18. ИИМ для уравнений эллиптического типа с граничными условиями 3-его рода

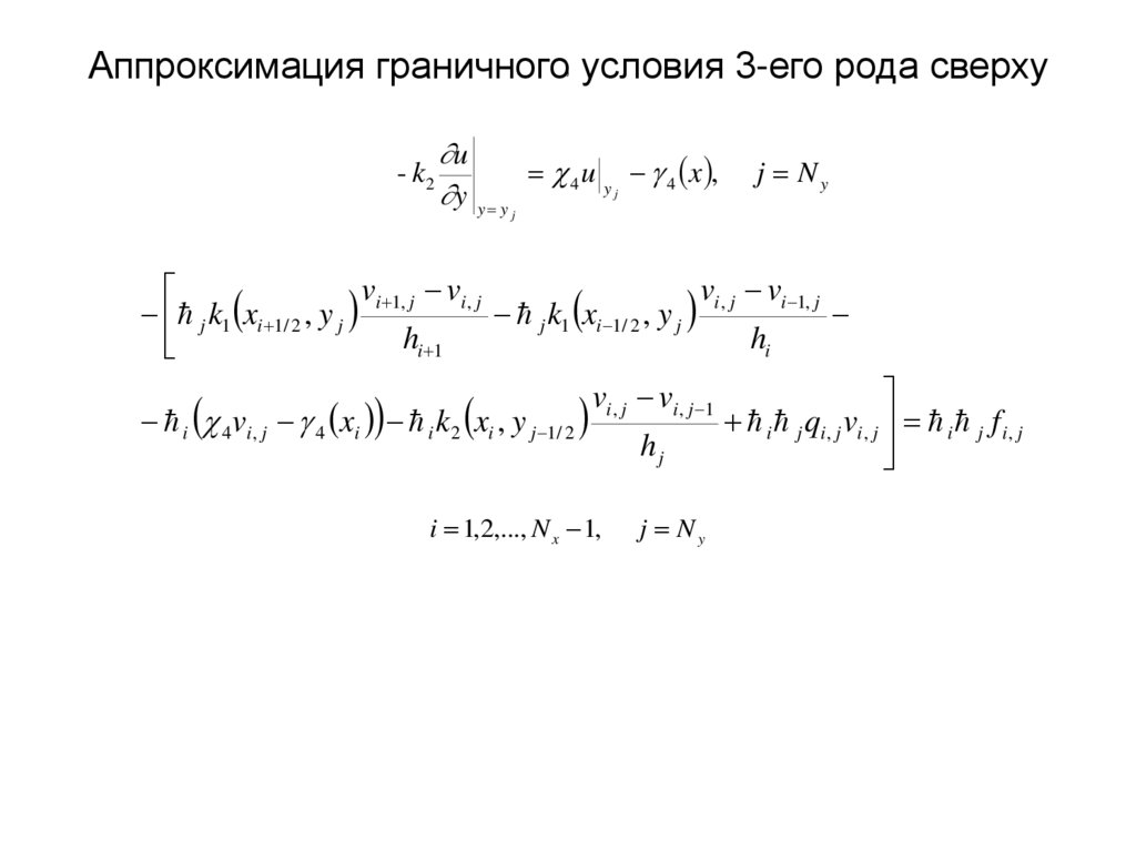
19. Аппроксимация граничного условия 3-его рода сверху

Аппроксимация граничного, условия 3-его рода сверху
- k2
u
4 u y d 4 x ,
y y d
xi 1 / 2 y j
xi 1 / 2 y j
xi 1 / 2 y j
xi 1 / 2 y j u
u
k2 dxdy qudxdy f dxdy
k1 dxdy
x
x
y
xi 1 / 2 y j 1 / 2
xi 1 / 2 y j 1 / 2
y
xi 1 / 2 y j 1 / 2
xi 1 / 2 y j 1 / 2
i 1,2,..., N x 1,
j Ny
yj
yj
u
u
k1 xi 1/ 2 , y
dy k1 xi 1/ 2 , ,y
dy
x
x
y j 1 / 2
x xi 1 / 2
x xi 1 / 2
y j 1 / 2
u
u
k 2 x, y j
dx k 2 x, y j 1/ 2
y y y
y y y
x
x
xi 1 / 2
xi 1 / 2
i 1 / 2
j
i 1 / 2
xi 1 / 2 y j
dx qudxdy fdxdy
xi 1 / 2 y j 1 / 2
xi 1 / 2 y j 1 / 2
j 1 / 2
xi 1 / 2
yj
yj
xi 1 / 2
x, y dx x , y , x, y dy x, y ,
i
xi 1 / 2
i
i
j
i
y j 1 / 2
j
j
j
xi 1 / 2
yj
dxdy ,
i
xi 1 / 2 y j 1 / 2
j
i, j

20. Аппроксимация граничного условия 3-его рода сверху

Аппроксимация граничного, условия 3-его рода сверху
- k2
u
4 u y 4 x ,
y y y
j
j Ny
j
vi 1, j vi , j
vi , j vi 1, j
j k1 xi 1/ 2 , y j
j k1 xi 1/ 2 , y j
hi 1
hi
i 4 vi , j 4 xi i k 2 xi , y j 1/ 2
vi , j vi , j 1
i 1,2,..., N x 1,
hj
j Ny
i j qi , j vi , j i j f i , j

21. ИИМ для уравнений эллиптического типа с граничными условиями 3-его рода

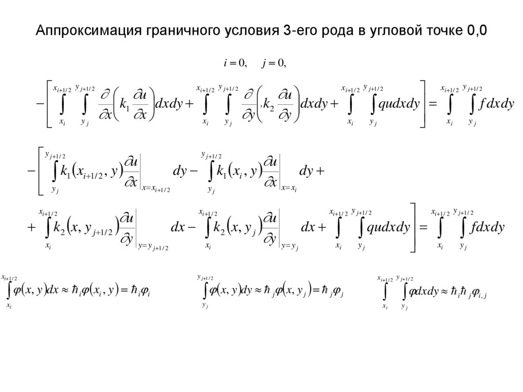
22. Аппроксимация граничного условия 3-его рода в угловой точке 0,0

,
Аппроксимация граничного условия
3-его рода в угловой точке 0,0
i 0,
j 0,
xi 1 / 2 y j 1 / 2
xi 1 / 2 y j 1 / 2
xi 1 / 2 y j 1 / 2
xi 1/ 2 y j 1/ 2 u
, u
k2 dxdy qudxdy f dxdy
k1 dxdy
y y
xi y j x x
xi y j
xi
yj
xi
yj
y j 1 / 2
y j 1 / 2
u
u
k1 xi 1/ 2 , y
dy k1 xi , y
dy
x x xi 1 / 2
x x xi
y j
yj
u
k 2 x, y j 1/ 2
y y y
x
xi 1 / 2
i
xi 1 / 2
x, y dx x , y
i
xi
i
i
u
dx k 2 x, y j
dx
y y y
x
x
j 1 / 2
i
i
j
y j 1 / 2
i
x, y dy x, y
j
yj
xi 1 / 2 y j 1 / 2
y qudxdy x y fdxdy
j
i
j
xi 1 / 2 y j 1 / 2
xi 1 / 2
j
j
x i 1 / 2 y j 1 / 2
j
dxdy
i
xi
yj
j
i, j

23. Аппроксимация граничного условия 3-его рода в угловой точке 0,0

,
Аппроксимация граничного условия
3-его рода в угловой точке 0,0
k1
u
1 u x x 1 y ,
x x x
i 0
k2
i
i
u
3 u y y 3 x ,
y y y
j 0,
j
j
i 0,
j 0,
vi 1, j vi , j
j k1 xi 1/ 2 , y j
j 1vi , j 1 y j
hi 1
i k 2 xi , y j 1/ 2
vi , j 1 vi , j
h j 1
i 3vi , j 3 y j i j qi , j vi , j i j f i , j

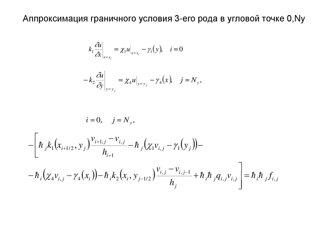
24. Аппроксимация граничного условия 3-его рода в угловой точке 0,Ny

,
Аппроксимация граничного условия
3-его рода в угловой точке 0,Ny
i 0,
j Ny
xi 1 / 2 y j
xi 1 / 2 y j
xi 1/ 2 y j u
xi 1/ 2 y j
, u
k2 dxdy qudxdy f dxdy
k1 dxdy
x
x
y
xi y j 1/ 2
y
xi y j 1 / 2
xi y j 1 / 2
xi y j 1 / 2
yj
yj
u
u
k1 xi 1/ 2 , y
dy k1 xi , y
dy
x x xi 1 / 2
x x xi
y j 1 / 2
y j 1 / 2
u
u
k 2 x, y j
dx k 2 x, y j 1/ 2
y y y
y y y
x
x
xi 1 / 2
xi 1 / 2
i
j
i
i
xi
i
i
yj
x i 1 / 2
yj
xi 1 / 2
x, y dx x , y
xi 1 / 2 y j
dx qudxdy fdxdy
xi y j 1 / 2
xi y j 1 / 2
j 1 / 2
xi 1 / 2
i
x, y dy x, y
j
y j 1 / 2
j
j
j
yj
dxdy
i
xi
y j 1 / 2
j
i, j

25. Аппроксимация граничного условия 3-его рода в угловой точке 0,Ny

,
Аппроксимация граничного условия
3-его рода в угловой точке 0,Ny
k1
u
1 u x x 1 y ,
x x x
i 0
i
i
k2
u
4 u y y 4 x ,
y y y
j
j Ny,
j
i 0,
j Ny,
v v
j k1 xi 1/ 2 , y j i 1, j i , j j 1vi , j 1 y j
hi 1
i 4 vi , j 4 xi i k 2 xi , y j 1/ 2
vi , j vi , j 1
hj
i j qi , j vi , j i j f i , j

26. ИИМ для уравнений эллиптического типа с граничными условиями 3-его рода

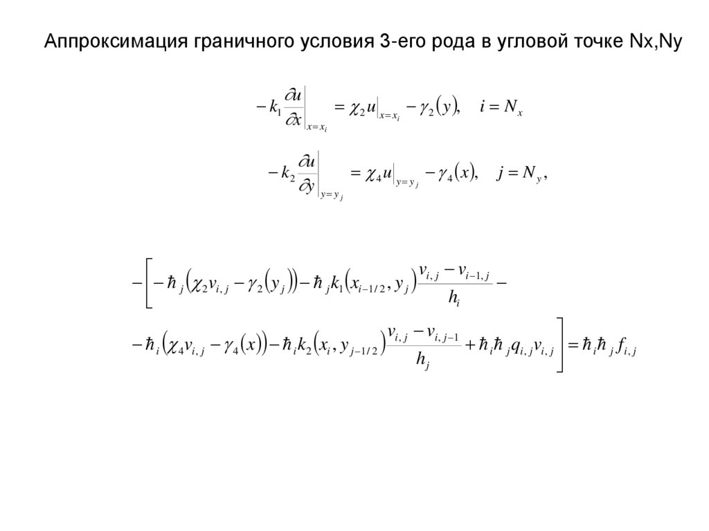
27. Аппроксимация граничного условия 3-его рода в угловой точке Nx,Ny

,
Аппроксимация граничного условия
3-его рода в угловой точке Nx,Ny
i Nx,
j Ny,
yj
yj
xi
xi
xi y j u
xi y j
u
k2 dxdy qudxdy f dxdy
k1 dxdy
y y
xi 1/ 2 y j 1/ 2 x x
xi 1/ 2 y j 1/ 2
xi 1 / 2 y j 1 / 2
xi 1 / 2 y j 1 / 2
yj
yj
u
u
k1 xi , y
dy k1 xi 1/ 2 , y
dy
x x xi
x x xi 1 / 2
y j 1 / 2
y j 1 / 2
u
u
k 2 x, y j
dx k 2 x, y j 1/ 2
y y y
y y y
x
x
xi
xi
i 1 / 2
i 1 / 2
j
xi
x, y dx x , y
i
xi 1 / 2
i
i
yj
xi
dx qudxdy fdxdy
xi 1 / 2 y j 1 / 2
xi 1 / 2 y j 1 / 2
j 1 / 2
yj
xi
yj
i
x, y dy x, y
j
y j 1 / 2
j
j
xi
j
yj
dxdy
i
x i 1 / 2 y j 1 / 2
j
i, j

28. Аппроксимация граничного условия 3-его рода в угловой точке Nx,Ny

,
Аппроксимация граничного условия
3-его рода в угловой точке Nx,Ny
k1
u
2 u x x 2 y ,
x x x
i
i Nx
i
k2
u
4 u y y 4 x ,
y y y
j
j Ny,
j
vi , j vi 1, j
j 2vi , j 2 y j j k1 xi 1 / 2 , y j
h
i
v v
i 4vi , j 4 x i k2 xi , y j 1 / 2 i , j i , j 1 i j qi , j vi , j i j fi , j
hj

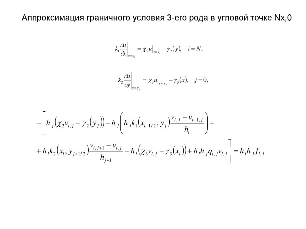
29. Аппроксимация граничного условия 3-его рода в угловой точке Nx,0

,
Аппроксимация граничного условия
3-его рода в угловой точке Nx,0
i Nx ,
j 0,
xi y j 1 / 2
xi y j 1 / 2
xi y j 1/ 2 u
xi y j 1/ 2
u
k2 dxdy qudxdy f dxdy
k1 dxdy
x
x
y
xi 1/ 2 y j
xi 1/ 2 y j
y
xi 1 / 2 y j
xi 1 / 2 y j
y j 1 / 2
y j 1 / 2
u
u
k1 xi , y
dy k1 xi 1/ 2 , y
dy
x x xi
x x xi 1 / 2
y j
yj
u
k 2 x, y j 1/ 2
y y y
x
xi
i 1 / 2
u
dx k 2 x, y j
dx
y y y
x
x
xi
j 1 / 2
i 1 / 2
i
xi 1 / 2
i
i
i 1 / 2
j
xi
y j 1 / 2
xi
x, y dx x , y
xi y j 1 / 2
y qudxdy x y fdxdy
j
i 1 / 2 j
y j 1 / 2
xi
i
x, y dy x, y
j
yj
j
j
j
y j 1 / 2
dxdy
i
x i 1 / 2
yj
j
i, j

30. Аппроксимация граничного условия 3-его рода в угловой точке Nx,0

,
Аппроксимация граничного условия
3-его рода в угловой точке Nx,0
k1
u
2 u x x 2 y ,
x x x
i
i Nx
i
k2
u
3 u y y 3 x ,
y y y
j 0,
j
j
v v
j 2vi , j 2 y j j j k1 xi 1 / 2 , y j i , j i 1, j
hi
i k2 xi , y j 1 / 2
vi , j 1 vi , j
h j 1
i 3vi , j 3 xi i j qi , j vi , j i j f i , j
English     Русский Правила