Лекция №12 Разработка программного обеспечения для моделирования физических процессов
Содержание
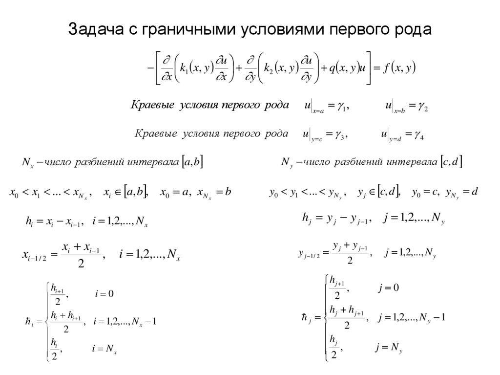
Задача с граничными условиями первого рода
Задача с граничными условиями первого рода
Задача с граничными условиями первого рода
Переход к одному индексу. Приведённый индекс.
ИИМ для уравнений эллиптического типа
Структура матрицы алгебраической системы
Симметризация исключением неизвестных
Понижение размерности за счёт исключения известных значений
Понижение размерности за счёт исключения известных значений
Понижение размерности за счёт исключения известных значений
Понижение размерности за счёт исключения известных значений
Понижение размерности за счёт исключения известных значений
Понижение размерности за счёт исключения известных значений
Понижение размерности за счёт исключения известных значений
Понижение размерности за счёт исключения известных значений
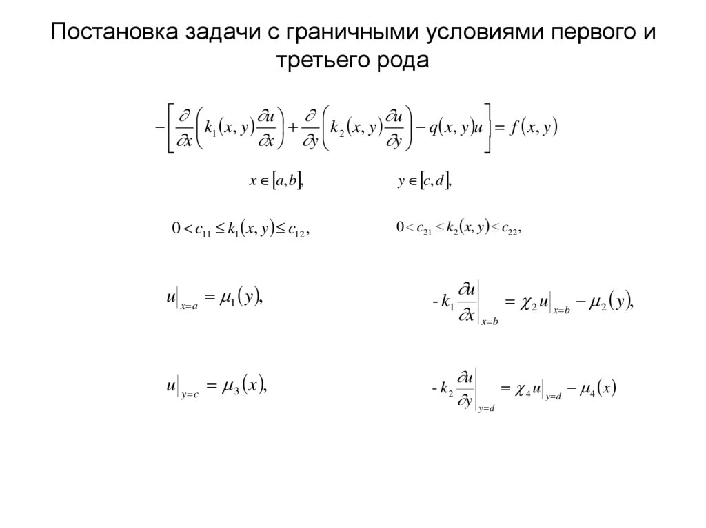
Постановка задачи с граничными условиями первого и третьего рода
Сетка
Разностная схема для внутренних точек
Разностная схема для граничных условий по x
Разностная схема для граничных условий по y
Разностная схема для угловой точки
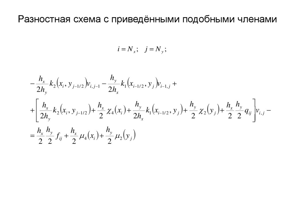
Разностная схема с приведёнными подобными членами
Разностная схема с приведёнными подобными членами
Разностная схема с приведёнными подобными членами
Разностная схема с приведёнными подобными членами
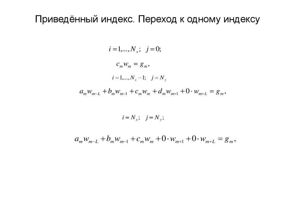
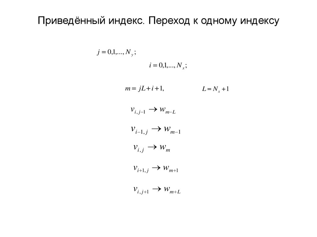
Приведённый индекс. Переход к одному индексу
Приведённый индекс. Переход к одному индексу
Приведённый индекс. Переход к одному индексу
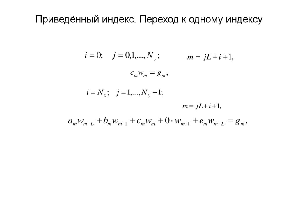
Приведённый индекс. Переход к одному индексу
Сетка и шаблон
Структура матрицы системы уравнений
Структура матрицы системы уравнений
Структура матрицы системы уравнений
Структура матрицы системы уравнений
Структура матрицы системы уравнений
Структура матрицы системы уравнений
Метод матричной прогонки
Метод матричной прогонки
Метод матричной прогонки
2.53M
Категория: МатематикаМатематика

Лекция_12_формулы_19.11.2024

1. Лекция №12 Разработка программного обеспечения для моделирования физических процессов

Санкт-Петербургский политехнический университет Петра Великого
Лекция №12
Разработка программного обеспечения
для моделирования физических
процессов
Воскобойников С.П.
Доцент ВШ ПИ ИКНТ, к.ф.-м.н.
voskob_sp@spbstu.ru
19.11.2024

2. Содержание


Задача с граничными условиями первого рода
Переход от двухиндексной записи уравнений к
одноиндексной. Приведённый индекс.
Структура системы линейных алгебраических
уравнений.
Понижение размерности за счёт исключения
известных значений.
Задача с граничными условиями первого и третьего
рода
Структура системы линейных алгебраических
уравнений.
Метод Гаусса для ленточных систем. Схема
хранения в симметричном и несимметричном
случае.
Метод матричной прогонки.

3. Задача с граничными условиями первого рода

u
u
k1 x, y k2 x, y q x, y u f x, y
x y
y
x
Краевые условия первого рода
u x a 1 ,
u x b 2
Краевые условия первого рода
u y c 3 ,
u y d 4
N x число разбиений интервала a, b
x0 x1 ... xN x ,
xi a, b ,
x0 a, xN x b
hi xi xi 1 , i 1,2,..., N x
xi 1 / 2
xi xi 1
,
2
i 1,2,..., N x
hi 1
i 0
2 ,
h h
i i i 1 , i 1,2,..., N x 1
2
hi
i Nx
2 ,
N y число разбиений интервала c, d
y0 y1 ... yN y , y j c, d , y0 c, yN y d
h j y j y j 1 , j 1,2,..., N y
y j 1 / 2
y j y j 1
2
,
j 1,2,..., N y
h j 1
j 0
2 ,
h h j 1
j j
, j 1,2,..., N y 1
2
hj
j Ny
2,

4. Задача с граничными условиями первого рода

vi 1, j vi , j
vi , j vi 1, j
j k1 xi 1 / 2 , y j
j k1 xi 1 / 2 , y j
h
h
i 1
i
i k2 xi , y j 1 / 2
vi , j 1 vi , j
h j 1
i k2 xi , y j 1 / 2
j 0,1,..., N y
j 0,
vi , j 1 y j , i 0,
vi , j 3 x i , i 0,1,..., N x ,
vi , j vi , j 1
hj
i j qijvij i j fij
vi , j 2 y j , i N x ,
j 0,1,..., N y
vi , j 4 x i , i 0,1,..., N x ,
j Ny,
N N x 1 N y 1
xi a ihx ,
i 0,1,..., N x
hi hx
b a
,
Nx
y j c jhy ,
j 0,1,..., N y
h j hy
v v
v v
hy k1 xi 1/ 2 , y j i 1, j i , j hy k1 xi 1/ 2 , y j i , j i 1, j
hx
hx
v v
v v
hx k 2 xi , y j 1/ 2 i , j 1 i , j hx k 2 xi , y j 1/ 2 i , j i , j 1 hx hy qij vij hx hy f ij
hy
hy
d c
,
Ny

5. Задача с граничными условиями первого рода

hy
hx
k 2 xi , y j 1 / 2 vi , j 1 k1 xi 1 / 2 , y j vi 1, j
hy
hx
hx
hy
hy
hx
k 2 xi , y j 1 / 2 k 2 xi , y j 1 / 2 k1 xi 1 / 2 , y j k1 xi 1 / 2 , y j hx h y qij vij vi , j
hy
hx
hx
h y
hy
h
k1 xi 1 / 2 , y j vi 1, j x k 2 xi , y j 1 / 2 vi , j 1 hx h y f ij
hx
hy
i 1,..., N x 1;
j 1,..., N y 1;

6. Переход к одному индексу. Приведённый индекс.

i 0,1,..., N x ;
j 0,1,..., N y ;
i, j m Lj i 1,
j 0,1,..., N y ;
L N x 1
i 0,1,..., N x ;
m jL i 1,
L N x 1
vi , j 1 wm L
vi 1, j wm 1
vi , j wm
vi 1, j wm 1
vi , j 1 wm L
j 1,..., N y 1;
i 1,..., N x 1;
m jL i 1,
am wm L bm wm 1 cm wm d m wm 1 em wm L g m ,

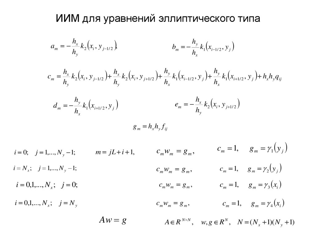
7. ИИМ для уравнений эллиптического типа

am
cm
hx
k 2 xi , y j 1/ 2 ,
hy
bm
hy
hx
k1 xi 1 / 2 , y j
h
h
hx
h
k 2 xi , y j 1/ 2 x k 2 xi , y j 1/ 2 y k1 xi 1/ 2 , y j y k1 xi 1/ 2 , y j hx hy qij
hy
hy
hx
hx
dm
hy
hx
em
hx
k 2 xi , y j 1/ 2
hy
cm wm g m ,
cm 1,
g m 1 y j
k1 xi 1 / 2 , y j
g m hx hy f ij
m jL i 1,
i 0;
j 1,..., N y 1;
i Nx;
j 1,..., N y 1;
cm wm g m ,
cm 1,
g m 2 y j
i 0,1,..., N x ; j 0;
cm wm g m ,
cm 1,
g m 3 xi
i 0,1,..., N x ;
cm wm g m ,
cm 1,
g m 4 xi
j Ny
Aw g
A R N N ,
w, g R N , N ( N x 1)( N y 1)

8. Структура матрицы алгебраической системы

1 2 3 4 5 6 7 8 9 10 11 12 13 14 15 16 17 18 19 20 21 22 23 24 25
1
1
1
1
1
1
*
*
*
*
*
*
*
*
*
*
*
*
*
*
1
*
0
1
*
*
*
*
*
*
*
*
*
*
*
*
*
*
1
*
1
*
*
*
*
*
*
*
*
*
*
*
*
*
*
1
*
1
1
1
1
1

9. Симметризация исключением неизвестных

1
2
3
4
5
6
7
8
9
10 11 12 13 14 15 16 17 18 19 20 21 22 23 24 25
1
1
1
1
1
1
*
*
*
*
*
*
*
*
*
*
1
0
1
*
*
*
*
*
*
*
*
*
*
*
*
*
1
1
*
*
*
*
*
*
*
*
*
*
1
1
1
1
1
1

10. Понижение размерности за счёт исключения известных значений

m jL i,
j 2,..., N y 2;
L N x 1
i 2,..., N x 2;
h
hx
k 2 xi , y j 1/ 2 vi , j 1 y k1 xi 1/ 2 , y j vi 1, j
hy
hx
hx
hy
hy
hx
k 2 xi , y j 1/ 2 k 2 xi , y j 1/ 2 k1 xi 1/ 2 , y j k1 xi 1/ 2 , y j hx hy qij vi , j
hy
hx
hx
hy
hy
h
k1 xi 1/ 2 , y j vi 1, j x k 2 xi , y j 1/ 2 vi , j 1 hx hy f ij
hx
hy
am wm L bm wm 1 cm wm d m wm 1 em wm L g m ,

11. Понижение размерности за счёт исключения известных значений

j 1;
hy
hx
i 2,..., N x 2;
k1 xi 1/ 2 , y j vi 1, j
h
h
h
h
x k 2 xi , y j 1/ 2 x k 2 xi , y j 1/ 2 y k1 xi 1/ 2 , y j y k1 xi 1/ 2 , y j hx hy qij vi , j
hy
hx
hx
hy
h
h
h
y k1 xi 1/ 2 , y j vi 1, j x k 2 xi , y j 1/ 2 vi , j 1 hx hy f ij x k 2 xi , y j 1/ 2 3 xi
hx
hy
hy
bm wm 1 cm wm d m wm 1 em wm L g m ,
gm hx hy fij
hx
k2 xi , y j 1 / 2 3 xi .
hy

12. Понижение размерности за счёт исключения известных значений

j N y 1;
i 2,..., N x 2;
h
hx
k 2 xi , y j 1/ 2 vi , j 1 y k1 xi 1/ 2 , y j vi 1, j
hy
hx
hx
hy
hy
hx
k 2 xi , y j 1/ 2 k 2 xi , y j 1/ 2 k1 xi 1/ 2 , y j k1 xi 1/ 2 , y j hx hy qij vi , j
hy
hx
hx
hy
h
h
y k1 xi 1/ 2 , y j vi 1, j hx hy f ij x k 2 xi , y j 1/ 2 4 xi
hx
hy
am wm L bm wm 1 cm wm dm wm 1 gm ,
gm hx hy fij
hx
k2 xi , y j 1 / 2 4 xi
hy

13. Понижение размерности за счёт исключения известных значений

i 1;
j 2,..., N y 2;
hx
k 2 xi , y j 1/ 2 vi , j 1
hy
h
h
h
h
x k 2 xi , y j 1/ 2 x k 2 xi , y j 1/ 2 y k1 xi 1/ 2 , y j y k1 xi 1/ 2 , y j hx hy qij vi , j
hy
hx
hx
hy
h
h
h
y k1 xi 1/ 2 , y j vi 1, j x k 2 xi , y j 1/ 2 vi , j 1 hx hy f ij y k1 xi 1/ 2 , y j v1 y j
hx
hy
hx
am wm L cm wm dm wm 1 em wm L gm ,
gm hx hy fij
hy
hx
k1 xi 1 / 2 , y j v1 y j

14. Понижение размерности за счёт исключения известных значений

i N x 1;
j 2,..., N y 2;
h
hx
k 2 xi , y j 1/ 2 vi , j 1 y k1 xi 1/ 2 , y j vi 1, j
hy
hx
hx
hy
hy
hx
k 2 xi , y j 1/ 2 k 2 xi , y j 1/ 2 k1 xi 1/ 2 , y j k1 xi 1/ 2 , y j hx hy qij vi , j
hy
hx
hx
hy
h
h
x k 2 xi , y j 1/ 2 vi , j 1 hx hy f ij y k1 xi 1/ 2 , y j 2 y j ,
hy
hx
am wm L bm wm 1 cm wm em wm L gm ,
g m hx hy fij
hy
hx
k1 xi 1 / 2 , y j 2 y j ,

15. Понижение размерности за счёт исключения известных значений

j 1; i 1;
h
h
h
h
x k 2 xi , y j 1/ 2 x k 2 xi , y j 1/ 2 y k1 xi 1/ 2 , y j y k1 xi 1/ 2 , y j hx hy qij vi , j
hy
hx
hx
hy
h
h
h
h
y k1 xi 1/ 2 , y j vi 1, j x k 2 xi , y j 1/ 2 vi , j 1 hx hy f ij x k 2 xi , y j 1/ 2 3 xi y k1 xi 1/ 2 , y j 1 y j
hx
hy
hy
hx
cm wm d m wm 1 em wm L g m ,
g m hx hy fij
h
hx
k2 xi , y j 1 / 2 3 xi y k1 xi 1 / 2 , y j 1 y j
hy
hx
j N y 1; i 1;
hx
k 2 xi , y j 1/ 2 vi , j 1
hy
h
h
h
h
x k 2 xi , y j 1/ 2 x k 2 xi , y j 1/ 2 y k1 xi 1/ 2 , y j y k1 xi 1/ 2 , y j hx hy qij vi , j
hy
hx
hx
hy
h
h
h
y k1 xi 1/ 2 , y j vi 1, j hx hy f ij y k1 xi 1/ 2 , y j 1 y j x k 2 xi , y j 1/ 2 4 xi
hx
hx
hy
am wm L cm wm dm wm 1 gm ,
g m hx hy fij
hy
hx
k1 xi 1 / 2 , y j 1 y j
hx
k2 xi , y j 1 / 2 4 xi
hy

16. Понижение размерности за счёт исключения известных значений

j 1; i N x 1;
hy
hx
k1 xi 1/ 2 , y j vi 1, j
h
h
h
h
x k 2 xi , y j 1/ 2 x k 2 xi , y j 1/ 2 y k1 xi 1/ 2 , y j y k1 xi 1/ 2 , y j hx hy qij vi , j
hy
hx
hx
hy
h
hx
h
k 2 xi , y j 1/ 2 vi , j 1 hx hy f ij x k 2 xi , y j 1/ 2 3 xi y k1 xi 1/ 2 , y j 2 y j
hy
hy
hx
hy
hx
g
h
h
f
k
x
,
y
x
k1 xi 1 / 2 , y j 2 y j
bm wm 1 cm wm em wm L g m ,
m
x y ij
2 i
j 1 / 2 3 i
hy
hx
j N y 1; i N x 1;
h
hx
k 2 xi , y j 1/ 2 vi , j 1 y k1 xi 1/ 2 , y j vi 1, j
hy
hx
h
h
h
h
x k 2 xi , y j 1/ 2 x k 2 xi , y j 1/ 2 y k1 xi 1/ 2 , y j y k1 xi 1/ 2 , y j hx hy qij vi , j
hy
hx
hx
hy
h
h
hx hy f ij y k1 xi 1/ 2 , y j 4 y j x k 2 xi , y j 1/ 2 4 xi
hx
hy
am wm L bm wm 1 cm wm g m ,
gm
hy
hx
k1 xi 1 / 2 , y j 4 y j
hx
k2 xi , y j 1 / 2 4 xi
hy

17. Понижение размерности за счёт исключения известных значений

*
*
7
8
9
12 13 14 17 18 19
1
2
3
4
*
*
*
5
6
7
8
9
*
*
*
*
*
*
*
*
*
*
*
*
*
*
*
*
*
*
*
*
*
*
*
*
*
*
*
*

18. Постановка задачи с граничными условиями первого и третьего рода

u
u
k1 x, y
q x, y u f x, y
k 2 x, y
x y
y
x
x a,b ,
0 c11 k1 x, y c12 ,
y c, d ,
0 c21 k2 x, y c22 ,
u x a 1 y ,
- k1
u
2 u x b 2 y ,
x x b
u y c 3 x ,
- k2
u
4 u y d 4 x
y y d

19. Сетка

xi a ihx ,
y j c jhy ,
xi 1 / 2
y j 1/ 2
xi xi 1
,
2
y j y j 1
2
i 0,1,..., N x
hx
b a
,
Nx
j 0,1,..., N y
hy
d c
Ny

20. Разностная схема для внутренних точек

i 1,..., N x 1;
j 1,..., N y 1;
vi 1, j vi , j
vi , j vi 1, j
h y k1 xi 1 / 2 , y j
h y k1 xi 1 / 2 , y j
h
h
x
x
h k x , y
x
2
i
j 1 / 2
v
i , j 1
vi , j
hy
h k x , y
x
2
i
v v
i, j
j 1 / 2
hy
i , j 1
hx h y qij vij hx h y f ij

21. Разностная схема для граничных условий по x

i 0; j 0;
vij 1 y j ,
1 y j 3 xi ,
i 0; j 1,..., N y ;
vij 1 y j ,
i N x ; j 1,..., N y 1;
vi , j vi 1, j
hy 2 y j vi , j 2 y j hy k1 xi 1/ 2 , y j
hx
hx
vi , j 1 vi , j hx
vi , j vi , j 1 hx
hx
k 2 xi , y j 1/ 2
k 2 xi , y j 1/ 2
hy qi , j vi , j hy f i , j
2
hy
2
hy
2
2

22. Разностная схема для граничных условий по y

i 1,..., N x ; j 0;
uij 3 xi ,
i 1,..., N x 1; j N y
vi 1, j vi , j hy
vi , j vi 1, j
hy
k1 xi 1/ 2 , y j
k1 xi 1/ 2 , y j
hx 4 xi vi , j 4 xi
hx
2
hx
2
vi , j vi , j 1
hy
hy
hx k 2 xi , y j 1/ 2
hx
qi , j vi , j hx
fi, j
hy
2
2

23. Разностная схема для угловой точки

i Nx;
j Ny
hy
vi , j vi 1, j
hy
2 y j vi , j 2 y j k1 xi 1/ 2 , y j
2
hx
2
hx hy
vi , j vi , j 1 hx hy
hx
hx
4 xi vi , j 4 xi k 2 xi , y j 1/ 2
qi , j vi , j
fi, j
2
2
hy
2 2
2
2

24. Разностная схема с приведёнными подобными членами

j 1,..., N y 1;
i 1,..., N x 1;
h
hx
k 2 xi , y j 1/ 2 vi , j 1 y k1 xi 1/ 2 , y j vi 1, j
hy
hx
hx
hy
hy
hx
k 2 xi , y j 1/ 2 k 2 xi , y j 1/ 2 k1 xi 1/ 2 , y j k1 xi 1/ 2 , y j hx hy qij vi , j
hy
hx
hx
hy
hy
hx
k1 xi 1/ 2 , y j vi 1, j
hx
k 2 xi , y j 1/ 2 vi , j 1 hx hy f ij
hy

25. Разностная схема с приведёнными подобными членами

i N x ; j 1,..., N y 1;
hy
hx
k 2 xi , y j 1/ 2 vi , j 1 k1 xi 1/ 2 , y j vi 1, j
2hy
hx
h
h
h
h
x k 2 xi , y j 1/ 2 x k 2 xi , y j 1/ 2 y k1 xi 1/ 2 , y j hy 2 y j x hy qij vi , j
2hy
hx
2
2hy
h
h
x k 2 xi , y j 1/ 2 vi , j 1 x hy f ij hy 2 y j
2hy
2

26. Разностная схема с приведёнными подобными членами

i 1,..., N x 1; j N y
hy
hx
k 2 xi , y j 1/ 2 vi , j 1
k1 xi 1/ 2 , y j vi 1, j
hy
2hx
h
h
h
h
x k 2 xi , y j 1/ 2 hx 4 xi y k1 xi 1/ 2 , y j y k1 xi 1/ 2 , y j hx y qij vi , j
2hx
2hx
2
hy
h
h
y k1 xi 1/ 2 , y j vi 1, j hx y f ij hx 4 xi
2hx
2

27. Разностная схема с приведёнными подобными членами

i Nx; j Ny;
hy
hx
k 2 xi , y j 1/ 2 vi , j 1
k1 xi 1/ 2 , y j vi 1, j
2hy
2hx
hx
hy
hy
hx
hx hy
k 2 xi , y j 1/ 2 4 xi
k1 xi 1/ 2 , y j 2 y j
qij vi , j
2
2hx
2
2 2
2hy
hy
hx hy
hx
f ij 4 xi 2 y j
2 2
2
2

28. Приведённый индекс. Переход к одному индексу

j 0,1,..., N y ;
i 0,1,..., N x ;
m jL i 1,
vi , j 1 wm L
vi 1, j wm 1
vi , j wm
vi 1, j wm 1
vi , j 1 wm L
L N x 1

29. Приведённый индекс. Переход к одному индексу

j 1,..., N y 1;
i 1,..., N x 1;
m jL i 1,
am wm L bm wm 1 cm wm d m wm 1 em wm L g m ,
am
bm
cm
hx
k 2 xi , y j 1/ 2 ,
hy
hy
hx
k1 xi 1 / 2 , y j
hy
hy
hx
h
k 2 xi , y j 1 / 2 x k 2 xi , y j 1 / 2 k1 xi 1 / 2 , y j k1 xi 1 / 2 , y j hx h y qij vij
hy
hy
hx
hx
dm
hy
hx
em
k1 xi 1 / 2 , y j
hx
k 2 xi , y j 1/ 2
hy
g m hx hy f ij

30. Приведённый индекс. Переход к одному индексу

i 0;
j 0,1,..., N y ;
m jL i 1,
cm wm g m ,
i N x ; j 1,..., N y 1;
m jL i 1,
am wm L bm wm 1 cm wm 0 wm 1 em wm L g m ,

31. Приведённый индекс. Переход к одному индексу

i 1,..., N x ; j 0;
cm wm g m ,
i 1,..., N x 1; j N y
am wm L bm wm 1 cm wm d m wm 1 0 wm L g m ,
i Nx; j Ny;
am wm L bm wm 1 cm wm 0 wm 1 0 wm L g m ,

32. Сетка и шаблон

33. Структура матрицы системы уравнений

1
2
3
4
5
6
7
8
*
*
*
*
*
9
10
11
12
13
14
15
16
17
18
19
20
21
22
23
24
25
1
1
1
1
1
1
*
*
*
*
*
*
*
*
*
*
*
*
*
*
1
*
*
*
*
*
*
*
*
*
*
*
*
*
*
*
*
*
*
*
1
*
*
*
*
*
*
*
*
*
*
*
*
*
*
*
*
*
*
*
1
*
*
*
*
*
*
*
*
*
*
*
*
*
*
*

34. Структура матрицы системы уравнений

1
2
3
4
5
6
7
8
*
*
*
*
*
9
10
11
12
13
14
15
16
17
18
19
20
21
22
23
24
25
1
1
1
1
1
1
*
*
*
*
*
*
*
*
*
1
*
*
*
*
*
*
*
*
*
*
*
*
*
*
*
*
*
*
1
*
*
*
*
*
*
*
*
*
*
*
*
*
*
*
*
*
*
1
*
*
*
*
*
*
*
*
*
*
*
*
*
*

35. Структура матрицы системы уравнений

1
2
*
*
*
*
*
3
4
5
6
7
8
9
10 11 12 13 14 15 16
*
*
*
*
*
*
*
*
*
*
*
*
*
*
*
*
*
*
*
*
*
*
*
*
*
*
*
*
*
*
*
*
*
*
*
*
*
*
*
*
*
*
*
*
*
*
*
*
*
*
*
*
*
*
*
*
m j 1 L i,
L Nx
*
j 1,2,..., N y ;
i 1,2,..., N x ;
*
*

36. Структура матрицы системы уравнений

mL L, mU L, L N x 1, N N x 1 N y 1
ABD mL mU 1 mL , N
PA LU
1
2
1
3
4
5
6
1
1
1
1
*
*
*
*
7
1
*
8
9
10
*
*
*
*
*
*
*
*
*
*
*
*
*
*
11
1
*
12
13
14
15
*
*
*
*
*
*
*
*
*
*
*
*
*
*
*
*
*
*
16
1
*
17
18
19
20
*
*
*
*
*
*
*
*
*
*
*
*
*
*
*
*
*
*
21
1
*
22
23
24
25
*
*
*
*
*
*
*
*
*
*
*
*
*
*

37. Структура матрицы системы уравнений

L N x 1, N N x 1 N y 1
mU L,
ABD mU 1, N
1
1
1
2
3
1
4
1
5
1
6
1
7
*
8
*
*
9
*
*
10
*
*
11
1
A AT ,
12
13
14
15
*
*
*
*
*
*
*
*
*
*
*
A 0,
16
1
17
A LLT
18
19
20
21
*
*
*
*
*
*
*
*
*
*
*
22
1
23
24
25
*
*
*
*
*
*
*
*
*
*
*

38. Структура матрицы системы уравнений

*
*
Aj
.
.
.
,
*
*
Aj R N x 1 N x 1 ,
v0, j
v
1, j
.
V j .
,
.
vN x 1, j
v
N x , j
* *
* * *
. .
Cj
.
.
.
.
.
,
. .
* * *
* *
C j R N x 1 N x 1 ,
Vj R
N x 1
,
f 0, j
f
1
,
j
.
F j .
,
.
f N x 1, j
f
N x , j
*
*
Bj
.
.
.
,
*
*
B j R N x 1 N x 1 ,
Fj R N x 1,

39. Метод матричной прогонки

C jV j B jV j 1
Fj ,
A jV j 1 C jV j B jV j 1 F j ,
Fj ,
A jV j 1 C jV j
j Ny
V j j 1V j 1 j 1 ,
j 0,1,2,...., N y 1
j 0
j 1,2, , N y 1
j и j свободные параметры (прогоночные коэффициен ты),
j R N 1 N 1 ,
x
j R N 1,
x
x
V j C j 1B jV j 1 C j 1Fj ,
j 1 C j 1B j ,
i 1 C j 1Fj ,
j 0
j 0

40. Метод матричной прогонки

V j 1 jV j j ,
j 1,2,...., N y 1
A C V B V
Aj jV j j C jV j B jV j 1 Fj ,
j
j
j
j
j
j 1
Fj Aj j ,
V j Aj j C j B jV j 1 Aj j C j Fj Aj j ,
1
1
j 1 Aj j C j 1 Fj Aj j ,
j 1 Aj j C j 1 B j ,
j 1,2,...., N y 1
V j 1 jV j j ,
A jV j 1 C jV j
j Ny 1
Fj ,
j Ny
V j Aj j C j Fj Aj j ,
1
j N y 1, N y 2,...,1,0,
V j j 1V j 1 j 1 ,
j Ny

41. Метод матричной прогонки

1 C0 1B0 ,
1 C0 1F0 ,
j 1,2,...., N y 1
j 1 Aj j C j 1 B j ,
j 1 Aj j C j 1 Fj Aj j ,
VN y AN y N y CN y
F A ,
~ N x3 N y
1
Ny
Ny
Ny
j N y 1, N y 2,...,1,0,
V j j 1V j 1 j 1 ,
det C j 0,
j 0,1,2,...., N y
i 1
C0 1B0 1,
C N 1y B N y 1,
det Aj j C j 0
C j 1 A j C j 1B j 1,
English     Русский Правила