Специальные главы математики Семестр 3
731.59K

Лекция 3. Функциональные ряды

1. Специальные главы математики Семестр 3

Лекция 2
Ряды
Функциональные ряды

2.

Область сходимости функционального ряда
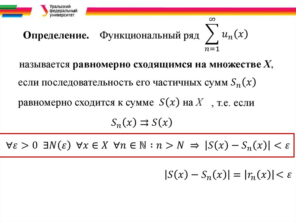
Определение. Ряд

English     Русский Правила