3.16M
Категория: ФизикаФизика

3. Презентация законы сохранения

1.

3 занятие
Законы сохранения

2.

Поступательное движение
Вращательное движение
Динамические характеристики движения
Масса
m
кг
Момент инерции
J
кг м2
Сила
F
Н
Момент силы
M
Н м
Импульс
p
кг м/с
Момент импульса
L=J w
кг м2 /с
Второй закон Ньютона
F=ma; F=dp/dt
Уравнение динамики
вращательного движения
M=J e; M=dL/dt
Работа
dA=F dS
Дж
Работа
dA=M dj
Дж
Кинетическая энергия
EK=(mV2)/2
Дж
Кинетическая энергия
EKВР=(Jw2)/2
Дж
N=FV
Вт
Мощность
Мощность
N=М w
2
Вт

3.

4.

5.

6.

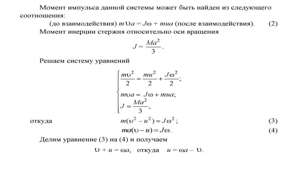
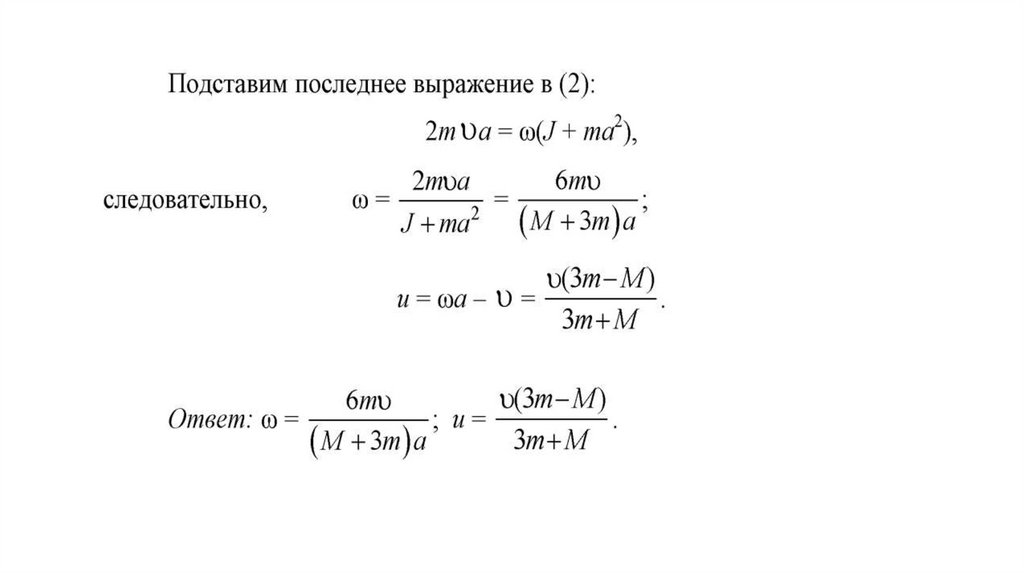
1.Если система изолирована, то момент
импульса системы сохраняется.
2. Момент импульса системы сохраняется и в случае, если
система не изолирована, но
сумма моментов всех внешних сил равна нулю.
3. Если проекция моментов всех внешних сил на некоторую
ось равна 0, то закон сохранения момента импульса
выполняется для проекции суммы моментов импульсов тел
на эту ось.
6

7.

8.

8

9.

9

10.

10

11.

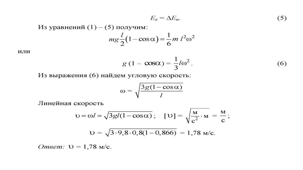
Потенциальной энергией тело
обладает, если:
1) поднято на некоторую высоту h над
нулевым потенциальным уровнем.
Нулевой потенциальный уровень - любой
произвольно выбранный уровень, на котором
потенциальная энергия считается равной
нулю. :
En mgh
11

12.

12

13.

14.

15.

16.

17.

18.

19.

20.

21.

22.

23.

24.

25.

26.

27.

28.

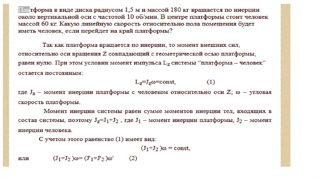
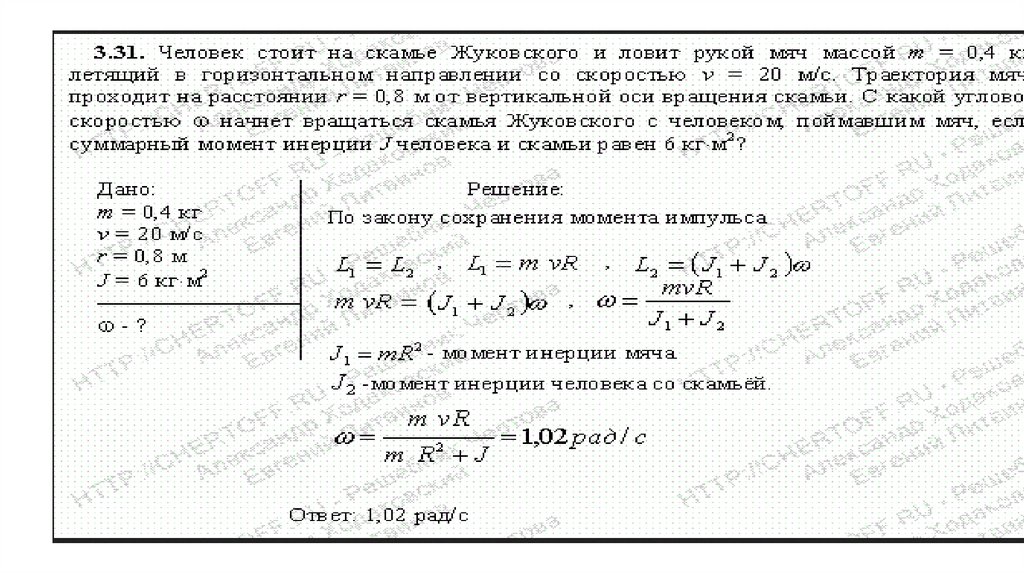
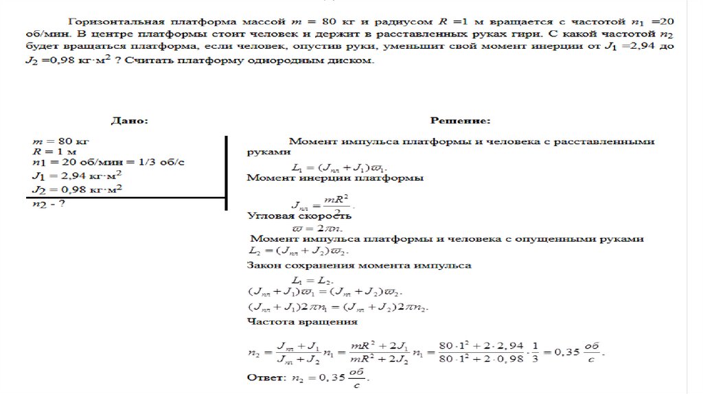
В задачах на вращающуюся платформу внешние силы —
сила тяжести и сила реакции опоры, направленные
параллельно оси вращения, не могут изменить момент
импульса системы тел «скамья—человек», то согласно
закону сохранения импульса I1ω1 = I2ω2.

29.

30.

31.

32.

33.

34.

35.

36.

37.

38.

39.

40.

41.

42.

43.

44.

45.

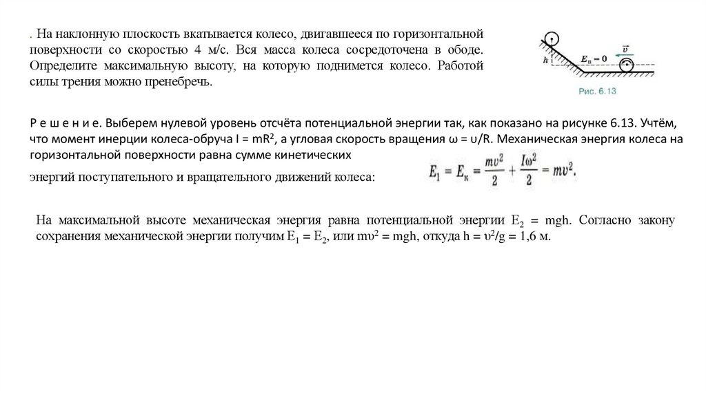
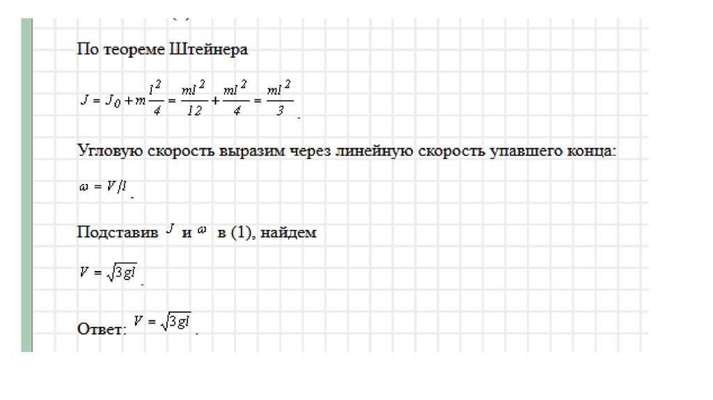
. На наклонную плоскость вкатывается колесо, двигавшееся по горизонтальной
поверхности со скоростью 4 м/с. Вся масса колеса сосредоточена в ободе.
Определите максимальную высоту, на которую поднимется колесо. Работой
силы трения можно пренебречь.
Р е ш е н и е. Выберем нулевой уровень отсчёта потенциальной энергии так, как показано на рисунке 6.13. Учтём,
что момент инерции колеса-обруча I = mR2, а угловая скорость вращения ω = υ/R. Механическая энергия колеса на
горизонтальной поверхности равна сумме кинетических
энергий поступательного и вращательного движений колеса:
На максимальной высоте механическая энергия равна потенциальной энергии Е2 = mgh. Согласно закону
сохранения механической энергии получим Е1 = Е2, или mυ2 = mgh, откуда h = υ2/g = 1,6 м.
English     Русский Правила