Лекция №5 Вычислительная математика
Содержание
Спектральное разложение
Разложение Шура
Разложение Шура
Свойства матриц ATA и AAT
Сингулярное разложение
Полярное разложение
Алгебраическая проблема собственных значений
Алгебраическая проблема собственных значений
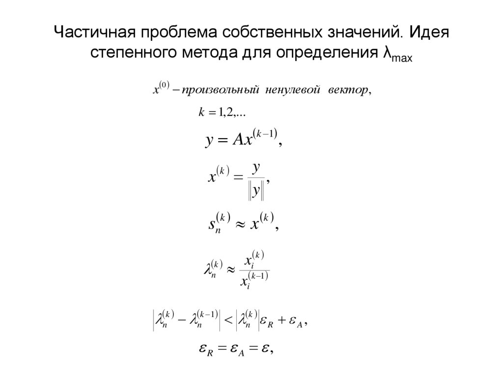
Частичная проблема собственных значений. Идея степенного метода для определения λmax
Частичная проблема собственных значений. Идея степенного метода для определения λmax
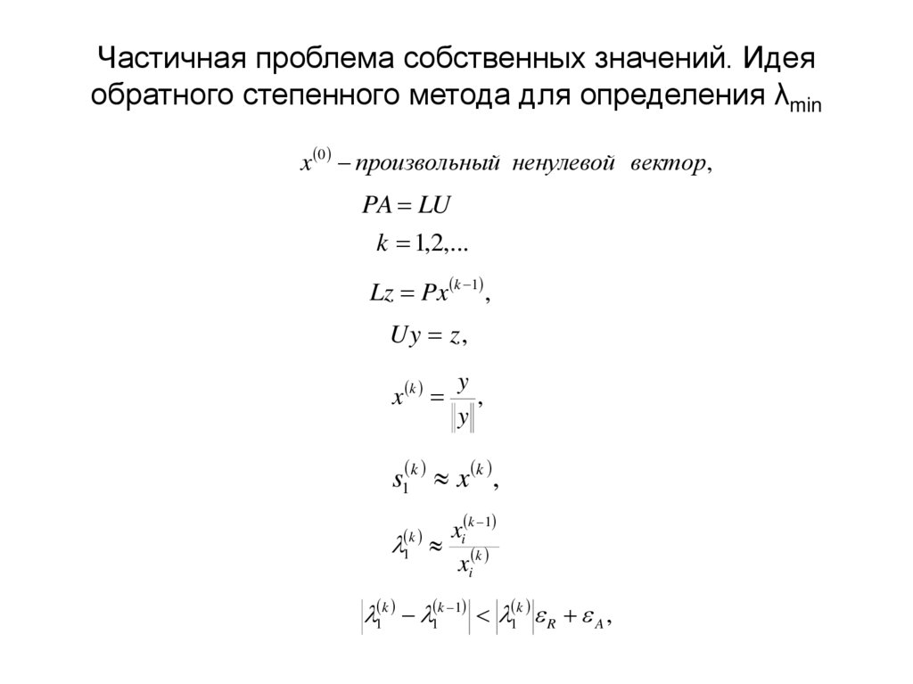
Частичная проблема собственных значений. Идея обратного степенного метода для определения λmin
Частичная проблема собственных значений. Идея обратного степенного метода для определения λmin
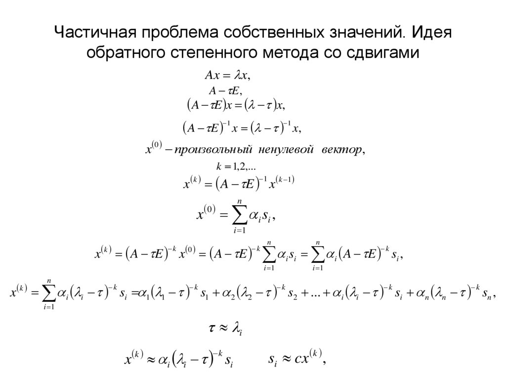
Частичная проблема собственных значений. Идея обратного степенного метода со сдвигами
Частичная проблема собственных значений. Идея обратного степенного метода со сдвигами
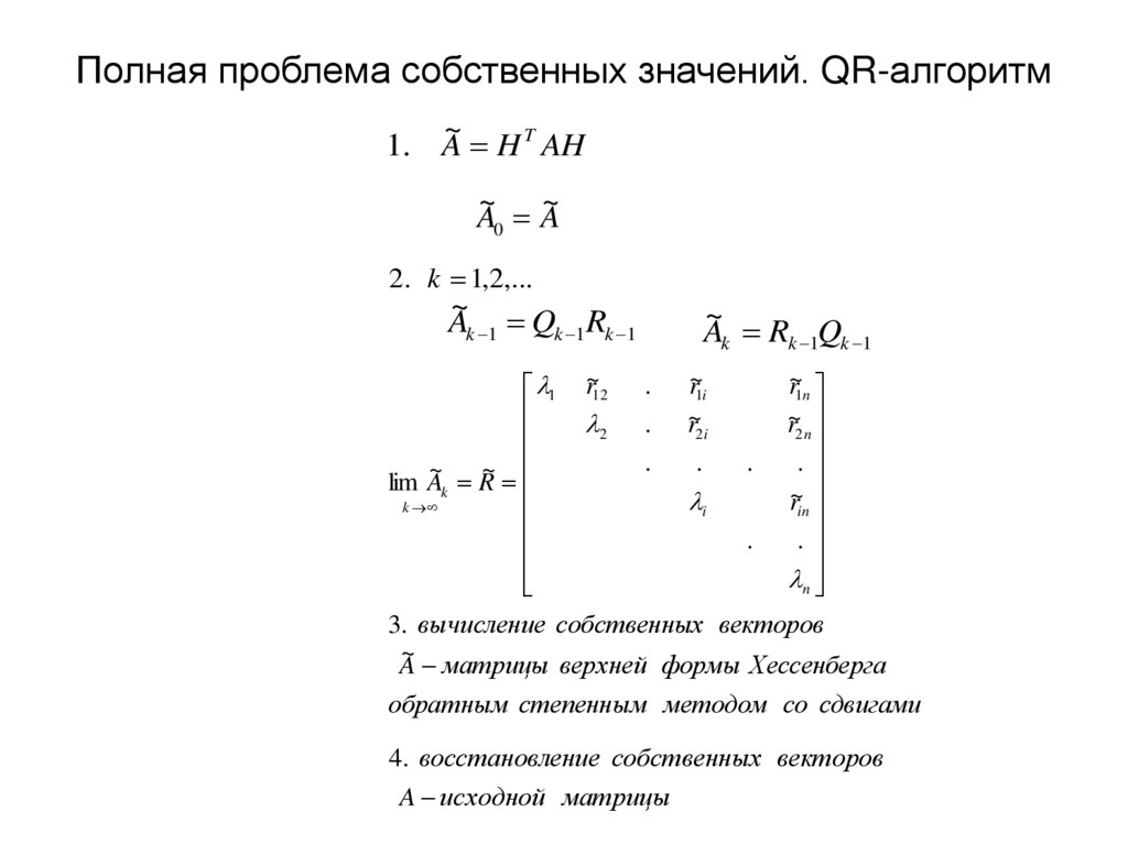
Полная проблема собственных значений. QR-алгоритм
Полная проблема собственных значений. QR-алгоритм
Полная проблема собственных значений. QR-алгоритм
Полная проблема собственных значений. QR-алгоритм
Вычисление сингулярного разложения
576.50K
Категория: МатематикаМатематика

Лекция_5_формулы_01.11.2023

1. Лекция №5 Вычислительная математика

Санкт-Петербургский политехнический университет Петра Великого
Лекция №5
Вычислительная математика
Воскобойников С.П.
Доцент ВШ ПИ ИКНТ, к.ф.-м.н.
voskob_sp@spbstu.ru
01.11.2023

2. Содержание

• Спектральное разложение. Разложение
Шура.
• Свойства матриц ATA и AAT.
Сингулярное разложение. Полярное
разложение.
• Алгебраическая проблема собственных
значений.
• Прямой и обратный степенной метод.
Сдвиги.
• QR-алгоритм.
• Вычисление сингулярного разложения

3. Спектральное разложение

Ax x,
Axi i xi ,
1
2
.
.
.
,
n
i 1,2,..., n
X x1
x2 . . . xn ,
A матрица простой структуры
AX X ,
A X X 1,
A AT ,
X T X E,
A X X T ,
A вещественные, если A AT

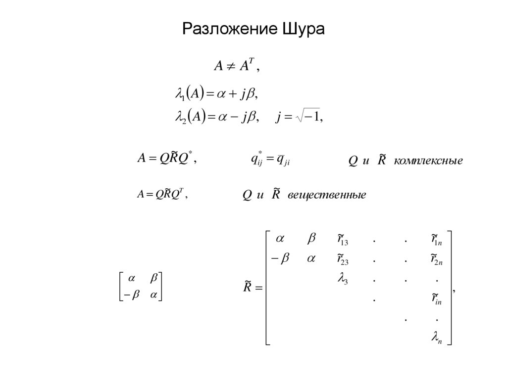
4. Разложение Шура

1
A X X ,
QT Q E ,
X QR ,
A QR QR ,
1
A QR R 1QT ,
A QR R 1Q 1 ,
1
~
R
~
r12
2
r11
R
.
.
.
~
r1i
~
r
2i
.
.
i
.
~QT ,
A QR
~
r1n
~
r2 n
.
,
~
rin
.
n
A AT ,
r12
r22
.
.
.
r1i
r2i
.
rii
r1n
r2 n
.
,
rin
.
rnn
.
.
R~ R
~ R R 1 ,
R
1
2
~
R
.
.
.
,
n

5. Разложение Шура

A AT ,
1 A j ,
2 A j ,
~Q* ,
A QR
~QT ,
A QR
j 1,
qij* q ji
~ комплексные
Qи R
~ вещественные
Qи R
~
R
~
r13
~
r
23
3
.
.
.
.
.
.
.
.
~
r1n
~
r2 n
.
,
~
rin
.
n

6. Свойства матриц ATA и AAT

Bx , x xT Bx ,
i B 0,
B BT
B AT A
det A 0
xT AT Ax Ax Ax yT y 0,
xT Bx xT AT Ax,
T
y 0,
y Ax
x 0
B V V T
n
x Bx x V V x y y i yi2 0,
T
T
T
y 0, i 0
T
i 1
C AAT
Cx, x 0,
C CT
x 0
AT A AAT ,
AT Ax x,
x A x,
AAT AT
1
T 1
x,
Ax AT
1
x,
y AT
1
AAT y y,
i C 0,

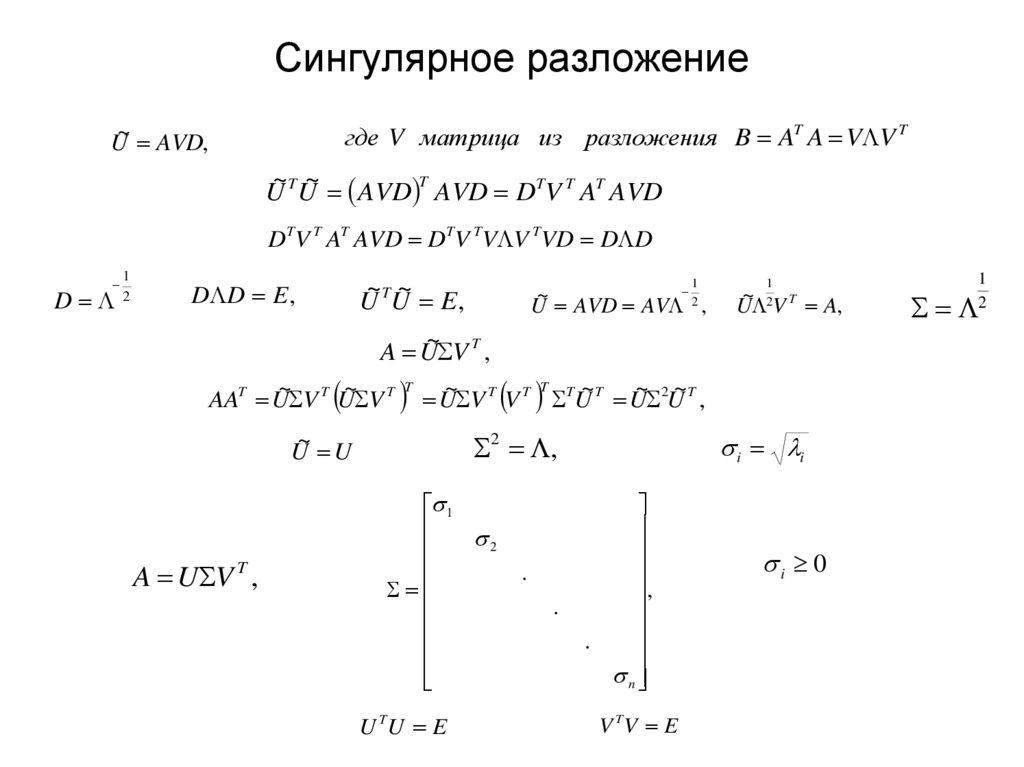
7. Сингулярное разложение

где V матрица из разложения B AT A V V T
U~ AVD,
T
U~TU~ AVD AVD DTV T AT AVD
DTV T AT AVD DTV TV V TVD D D
D
1
2
U~TU~ E ,
A U~ V T ,
D D E ,
1
U~ AVD AV 2 ,
1
U~ 2V T A,
T
T
AAT U~ V T U~ V T U~ V T V T TU~T U~ 2U~T ,
2 ,
U~ U
A U V T ,
1
2
U TU E
.
.
i i
,
.
n
V TV E
i 0
1
2

8. Полярное разложение

A U V T ,
W1 U U T ,
A U U TUV T ,
Z UV T
T
Z T Z UV T UV T VU TUV T E
W1T W1
A W1Z
A UV TV V T Z W2 ,
W2 V V T ,
W2T W2

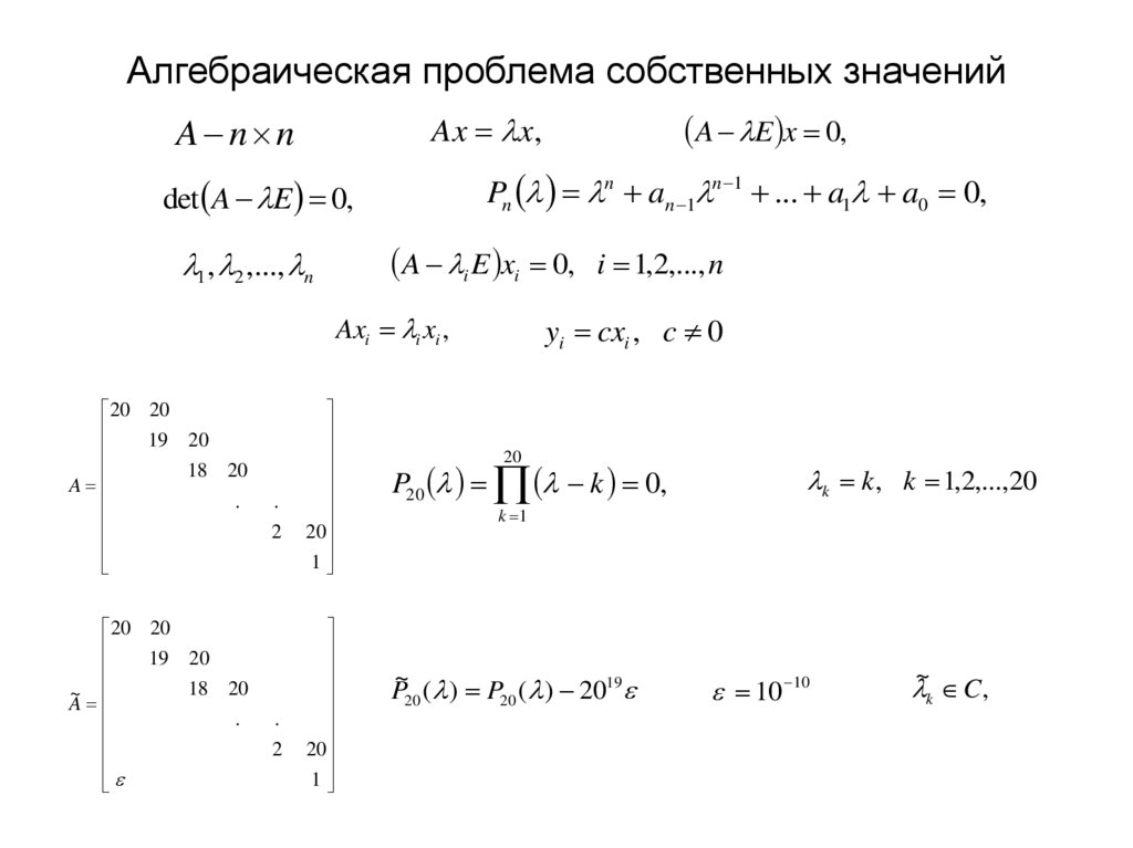
9. Алгебраическая проблема собственных значений

Pn n an 1 n 1 ... a1 a0 0,
det A E 0,
1, 2 ,..., n
A i E xi 0, i 1,2,..., n
Axi i xi ,
20 20
19 20
18 20
A
.
20 20
19 20
18 20
~
A
.
.
2
.
2
A E x 0,
Ax x,
A n n
20
1
20
1
yi cxi , c 0
20
P20 k 0,
k k , k 1,2,...,20
k 1
~ ( ) P ( ) 2019
P
20
20
10 10
~k C ,

10. Алгебраическая проблема собственных значений

Корни P20 ( )

1
2
3
4
5
6
7
8
9
10
11
12
13
14
15
16
17
18
19
20
x1
x2
x3
x4
x5
x6
x7
x8
x9
x10
x11
x12
x13
x14
x15
x16
x17
x18
x19
x20
1
2
3
4
5
6
7
8
9
10
11
12
13
14
15
16
17
18
19
20
~ ( ) P ( ) 2019 , 10 10
Корни P
20
20
0.99575439056465143341
2.1092418351169775202
2.5748814035588646529
3.9653307024160963717 – i 1.0877356979116111559
3.9653307024160963717 + i 1.0877356979116111559
5.8939775486866352007 – i 1.9485292672509268505
5.8939775486866352007 + 1.9485292672509268505
8.1180733752445624571 – i 2.5291817348207573346
8.1180733752445624571 + i 2.5291817348207573346
10.500000000000000000 – i 2.7333973628989061568
10.500000000000000000 + i 2.7333973628989061568
12.881926624755437543 – i 2.5291817348207573346
12.881926624755437543 + i 2.5291817348207573346
15.106022451313364799 – i 1.9485292672509268505
15.106022451313364799 + i 1.9485292672509268505
17.034669297583903628 – i 1.0877356979116111559
17.034669297583903628 + i 1.0877356979116111559
18.425118596441135347
18.890758164883022480
20.004245609435348567

11. Частичная проблема собственных значений. Идея степенного метода для определения λmax

max ?
x ?
A матрица простой структуры, т.е. имеет n л.н.з. векторов si
1 2 ... n
x 0 произвольный ненулевой вектор,
k 1,2,...
x k Ax k 1
x
0
n
i si ,
i 1
x
k
A x
k
0
n
n
n
A i si i A si i ik si 1 1k s1 2 k2 s2 ... n kn sn n kn sn ,
k
k
i 1
sn
i 1
1
k
x
,
k
n n
i 1
xi k
n k 1
xi

12. Частичная проблема собственных значений. Идея степенного метода для определения λmax

x 0 произвольный ненулевой вектор,
k 1,2,...
y Ax k 1 ,
x k
y
,
y
sn k x k ,
k
n
xi k
k 1
xi
nk nk 1 nk R A ,
R A ,

13. Частичная проблема собственных значений. Идея обратного степенного метода для определения λmin

A 1 xi i 1 xi ,
x 0 произвольный ненулевой вектор,
k 1,2,...
x k A 1 x k 1
x
0
n
i si ,
i 1
x
k
k
A x
0
A
k
n
n
n
s A s s s s ... s s ,
i 1
i i
k
i 1
i
s1
xi k
k 1
xi
1
1
i
1
i 1
k
i i
i
k
1 1 1
k
x
,
k
1 1
xi k 1
1 k
xi
k
2 2 2
k
n n n
k
1 1 1

14. Частичная проблема собственных значений. Идея обратного степенного метода для определения λmin

x 0 произвольный ненулевой вектор,
PA LU
k 1,2,...
Lz Px k 1 ,
Uy z ,
x k
y
,
y
s1 k x k ,
k
1
xi k 1
k
xi
1 k 1 k 1 1 k R A ,

15. Частичная проблема собственных значений. Идея обратного степенного метода со сдвигами

Ax x,
A E ,
A E x x,
A E 1 x 1 x,
x 0 произвольный ненулевой вектор,
k 1,2,...
x k A E x k 1
1
x
0
n
i si ,
i 1
x
k
A E x
k
0
A E
k
n
n
s A E s ,
i i
i 1
x
k
n
i 1
k
i
i
i i si 1 1 s1 2 2 s2 ... i i si n n sn ,
k
k
k
i 1
i
x k i i si
k
si cx k ,
k
k

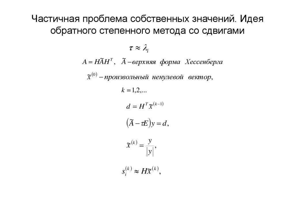
16. Частичная проблема собственных значений. Идея обратного степенного метода со сдвигами

i
~H T , A
~ верхняя форма Хессенберга
A HA
~
x 0 произвольный ненулевой вектор,
k 1,2,...
d HT~
x k 1
A~ E y d ,
y
~
x k ,
y
si k H~
x k ,

17. Полная проблема собственных значений. QR-алгоритм

~QT
A QR
QT Q E
A0 A
A0 Q0 R0
1
~
R
A1 R0Q0
~
r12
.
2
.
.
~
r1i
~
r
2i
.
.
i
.
A1 Q0T A0Q0
A1 A0 A
A0 A
k 1,2,...
Ak 1 Qk 1Rk 1
Ak Rk 1Qk 1
Ak QkT 1 Ak 1Qk 1
Ak QkT 1...Q0T A0Q0 ...Qk 1
~
lim Ak R
k
~
r1n
~
r2 n
.
,
~
rin
.
n

18. Полная проблема собственных значений. QR-алгоритм

~
1. A H T AH
~ A
~
A
0
2. k 1,2,...
~
Ak 1 Qk 1Rk 1
1
~ R
~
lim A
k
k
~
r12
2
~ R Q
A
k
k 1 k 1
.
.
.
~
r1i
~
r
2i
.
.
i
.
~
r1n
~
r2 n
.
~
rin
.
n
3. вычисление собственных векторов
~ матрицы верхней формы Хессенберга
A
обратным степенным методом со сдвигами
4. восстановление собственных векторов
A исходной матрицы

19. Полная проблема собственных значений. QR-алгоритм

Замечание 1. Верхняя форма Хессенберга сохраняется на этапе 2
~
~
Это видно из равенства Ak Rk 1 Ak 1Rk 11
Замечание 2. Если A AT , то верхняя форма Хессенберга
~ диагональной.
является трёхдиагональной матрицей, R
Замечание 3. QR разложение на этапе 2 выгодно осуществлять
с помощью преобразований Гивенса. Информация о преобразованиях
должна сохраняться, если требуется вычислять собственные векторы.
Замечание 4. Информация о преобразованиях , сделанных на этапе 1 для
приведения матрицы к верхней форме Хессенберга должна
сохраняться, если требуется вычислять собственные векторы.

20. Полная проблема собственных значений. QR-алгоритм

Замечание 5. Если A AT , то целесообразно выполнить перед этапом 1
" уравновешивание" матрицы A. Для этого подбирается диагональн ая
матриа D следующего вида
d11
d 22
D
.
.
.
d nn
где dii k i , основание системы счисления ЭВМ , ki натуральные числа, включая 0.
Исходная матрица преобразуется преобразованием подобия DAD 1 ,
так чтобы у преобразованной матрицы, норма была меньше, чем у исходной, и
нормы одноимённых строк и столбцов были примерно одинаковы. После этого новая матрица
преобразуется к форме Хессенберга ( этап 1), а после выполнения этапа 4, производится
обратное преобразование для воостановления собственных векторов исходной матрицы.
EISPACK
LINPACK
LAPACK

21. Вычисление сингулярного разложения

A U V T ,
U TU E ,
диагональная
V TV E ,
1. A U~DV~T ,
d11
D
d12
d 22
d 23
.
.
.
.
.
.
d n 1,n 1
2. k 1,2,...
Dk 1 Qk 1Rk 1
1
2
lim Dk
k
.
,
d n 1,n
d n ,n
Dk Rk 1Qk 1
.
.
i
.
.
.
n
3. Применение ортогональных преобразований , накопленных
на этапе 1 и 2 для вычисления U и V .
English     Русский Правила