Случайные величины
Дискретные с.в.
796.00K
Категория: МатематикаМатематика

Лк_5_ТВиМС_дискретная_св

1. Случайные величины

Курс «Теория вероятностей и математическая статистика»
Случайные величины
Лекция 7

2.

Определение случайной величины
Опр. Случайной величиной (с.в.) называется функция,
ставящая каждому элементарному исходу число ( ).
Случайные величины
Дискретные
06.11.2014
Непрерывные
2

3.

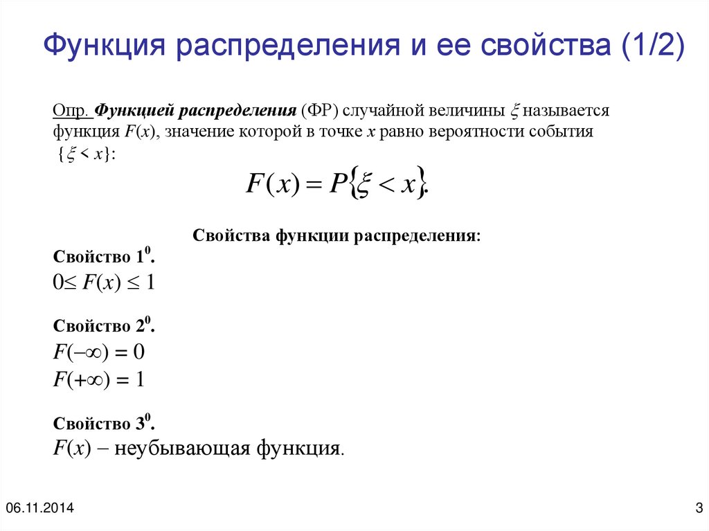
Функция распределения и ее свойства (1/2)
Опр. Функцией распределения (ФР) случайной величины называется
функция F(x), значение которой в точке х равно вероятности события
{ < x}:
F ( x) P x .
Свойства функции распределения:
0
Свойство 1 .
0 F(x) 1
Свойство 20.
F(– ) = 0
F(+ ) = 1
Свойство 30.
F(x) – неубывающая функция.
06.11.2014
3

4.

Функция распределения и ее свойства (2/2)
Свойство 40.
P а b F b F a
Свойство 50.
F(x) – непрерывная слева функция.
06.11.2014
4

5. Дискретные с.в.

Опр. Случайная величина называется дискретной, если множество
ее значений конечно или счетно.
Х 1 , Х 2 ,..., Х n или Х 1 , Х 2 ,..., Х n ,...
Ряд распределения
06.11.2014
5
English     Русский Правила