Лекция №1
Понятие первообразной и неопределенного интеграла
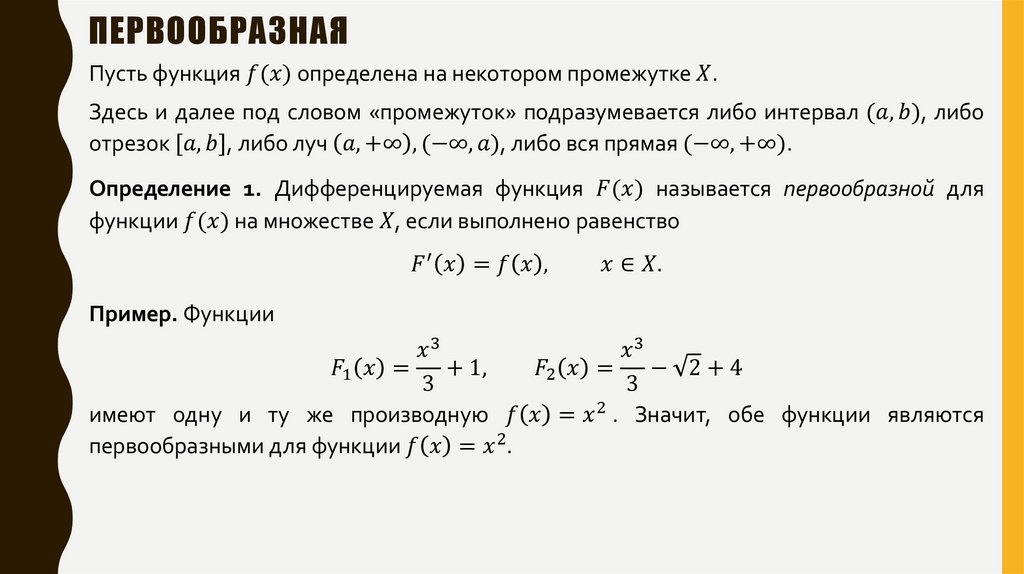
Первообразная
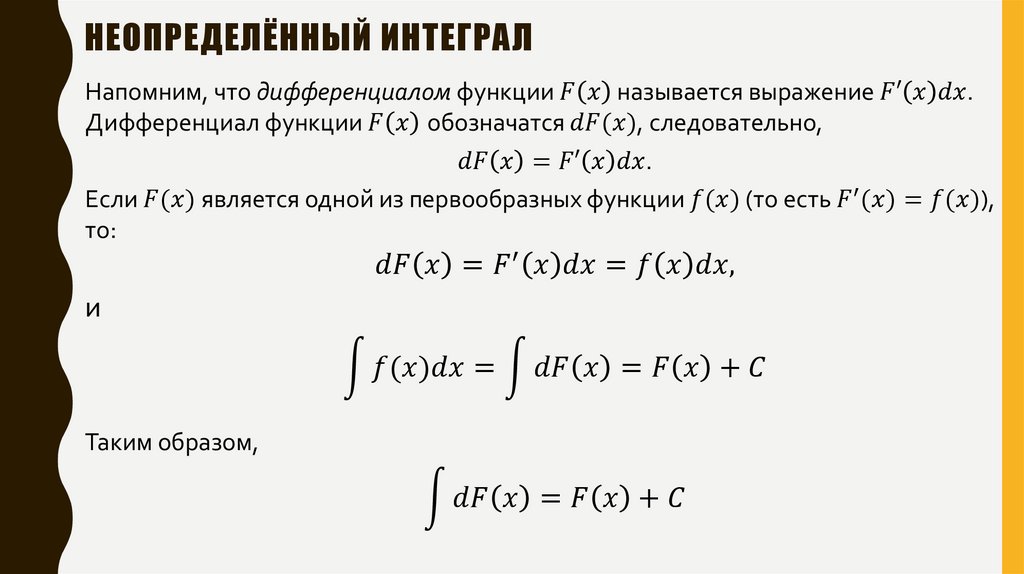
Неопределённый интеграл
Неопределённый интеграл
Неопределённый интеграл
Неопределённый интеграл
Таблица интегралов (и производных)
Свойства неопределённого интеграла
Свойства определённого интеграла
Свойства неопределённого интеграла
Свойства неопределённого интеграла
Свойства неопределённого интеграла
Сравнение свойств производной и неопределённого интеграла
Основные методы интегрирования
«Почти табличные» интегралы
«Почти табличные» интегралы
«Почти табличные» интегралы
Метод замены переменной
Метод замены переменной
660.78K

Лекция_№1_Неопределенный_интеграл_и_первообразная

1. Лекция №1

ЛЕКЦИЯ №1
Т Е М А : П Е Р В О О Б РА З Н А Я И
Н Е О П Р Е Д Е Л Ё Н Н Ы Й И Н Т Е Г РА Л

2. Понятие первообразной и неопределенного интеграла

ПОНЯТИЕ ПЕРВООБРАЗНОЙ И
НЕОПРЕДЕЛЕННОГО ИНТЕГРАЛА

3. Первообразная

ПЕРВООБРАЗНАЯ
Пусть функция
English     Русский Правила