«ИНТЕГРАЛЬНОЕ ИСЧИСЛЕНИЕ ФУНКЦИИ ОДНОЙ ПЕРЕМЕННОЙ»
Введение в понятие неопределенного интеграла
Первообразная функция и неопределенный интеграл
Простейшие свойства неопределенного интеграла
Геометрический смысл неопределенного интеграла.
Таблица основных интегралов (учить!!!)
Основные методы интегрирования
Основные методы интегрирования Интегрирование методом разложения
Примеры
∫▒〖f(ax+b)dx〗, где a,b∈R, a≠0
Примеры
Метод интегрирования по частям
Интегрирование дробно-рациональных функций
Некоторые сведения о многочленах
Виды рациональных дробей
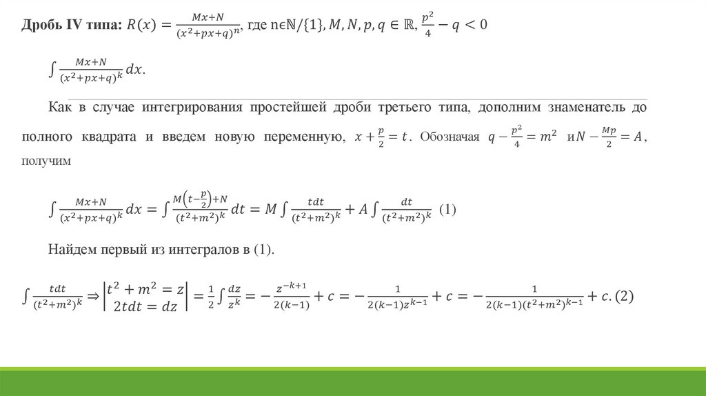
Простейшие правильные дроби
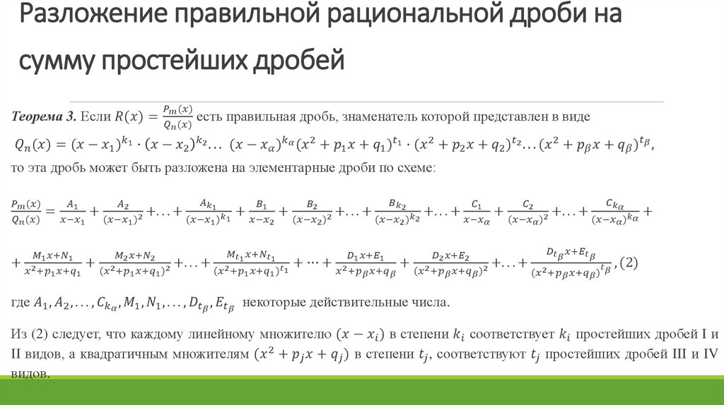
Разложение правильной рациональной дроби на сумму простейших дробей
Пример:
Интегрирование простейших дробей
Интегрирование тригонометрических функций
Интегралы от функций sin⁡m x⋅cos⁡n x, cos⁡m x⋅cos⁡n x,sin⁡m x⋅sin⁡n x.
Интегралы от функций 〖sin〗^n⁡x,〖cos〗^n⁡x
Интегралы от функций 〖sin〗^m⁡x⋅〖cos〗^n⁡x (m, n – целые числа)
Интегралы от рациональной функции R(sin⁡x,cos⁡x)
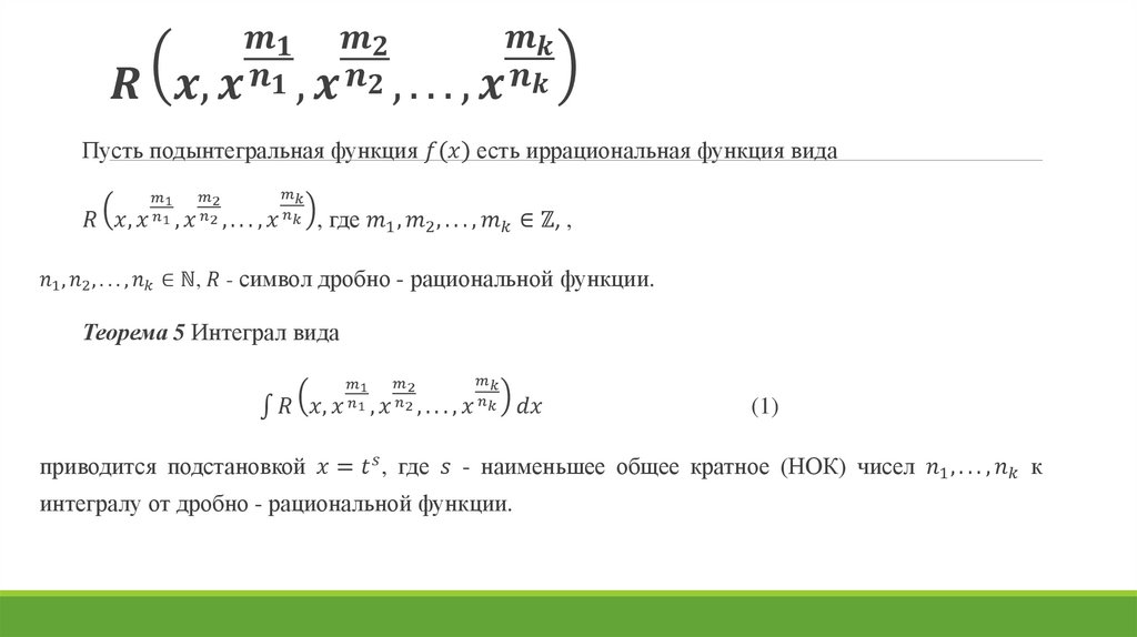
Интегрирование иррациональных функций
R(x,x^(m_1/n_1 ),x^(m_2/n_2 ),...,x^(m_k/n_k ) )
R(x,〖(ax+b)〗^(m_1/n_1 ),〖(ax+b)〗^(m_2/n_2 ),...,〖(ax+b)〗^(m_k/n_k ) )
R(x,((ax+b)/(cx+d))^(m_1/n_1 ),((ax+b)/(cx+d))^(m_2/n_2 ),...,((ax+b)/(cx+d))^(m_k/n_k ) )
Интегрирование дифференциальных биномов
Сведение иррациональных функций к тригонометрическим
2.35M

140016ebd9aa3176026f9d1116263d99

1. «ИНТЕГРАЛЬНОЕ ИСЧИСЛЕНИЕ ФУНКЦИИ ОДНОЙ ПЕРЕМЕННОЙ»

НЕОПРЕДЕЛЕННЫЙ ИНТЕГРАЛ

2. Введение в понятие неопределенного интеграла

Первообразная функция и неопределенный интеграл
Простейшие свойства неопределенного интеграла
Геометрический смысл неопределенного интеграла
Таблица основных интегралов

3. Первообразная функция и неопределенный интеграл

ПЕРВООБРАЗНАЯ ФУНКЦИЯ И
НЕОПРЕДЕЛЕННЫЙ ИНТЕГРАЛ
Многочисленные вопросы науки и техники приводят к постановке обратной задачи: по заданной
производной (дифференциалу) некоторой функции требуется определить саму функцию.
ОПРЕДЕЛЕНИЕ Функция
English     Русский Правила