Логарифмически-нормальное (логонормальное) распределение
Основные числовые характеристики
Список использованной литературы
423.42K
Категория: МатематикаМатематика

Логарифмически-нормальное (логонормальное) распределение

1. Логарифмически-нормальное (логонормальное) распределение

Выполнили с-ты гр.
4АМ61:
Стрыгин К.В.
Караваев В.Е.

2.

Случайная
величина
X
называется
логарифмически-нормально
распределенной,
если ее логарифм подчинен нормальному закону
распределения.
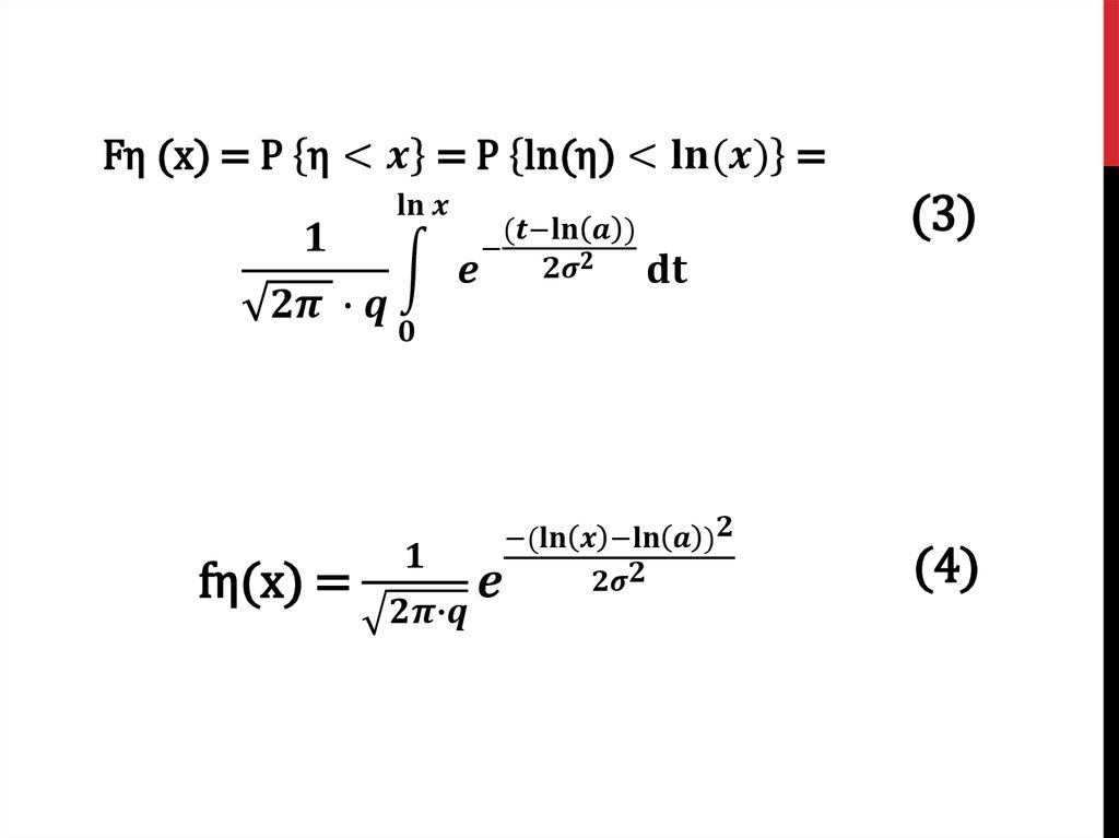
F(x) – Функция распределения;
f(x) – Плотность распределения.

3.

f(x) – Плотность
распределения
, при μ=0
F(x) – Функция
распределения

4.

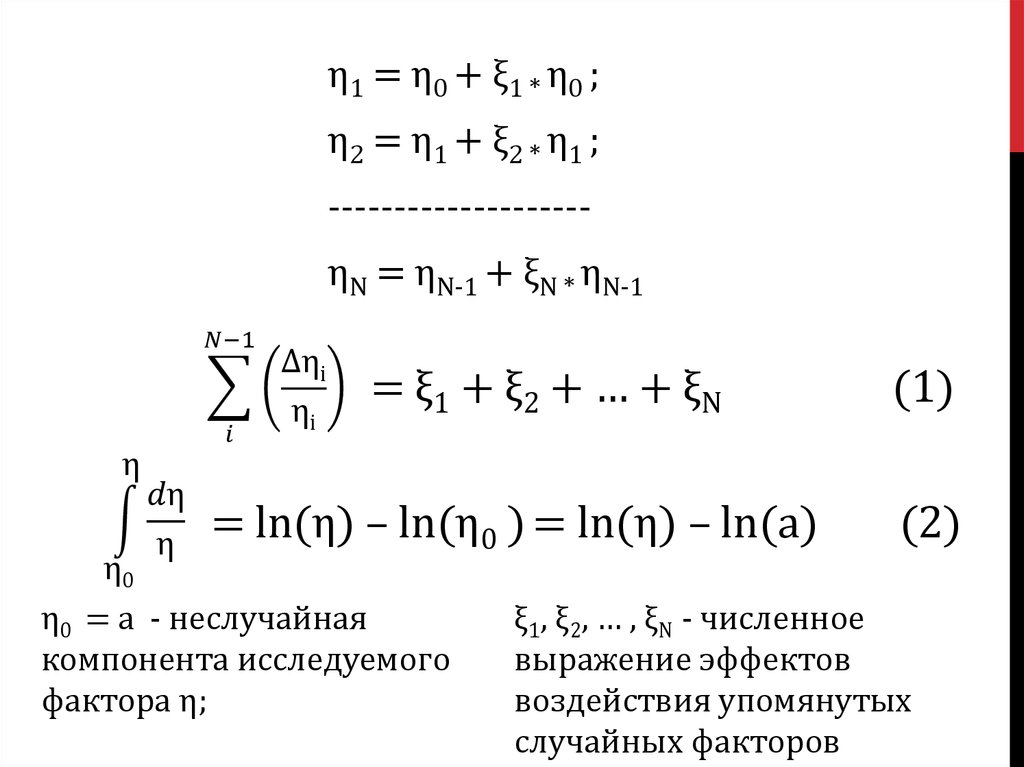
η1 = η0 + ξ1 * η0 ;
η2 = η1 + ξ2 * η1 ;
-------------------ηN = ηN-1 + ξN * ηN-1
English     Русский Правила