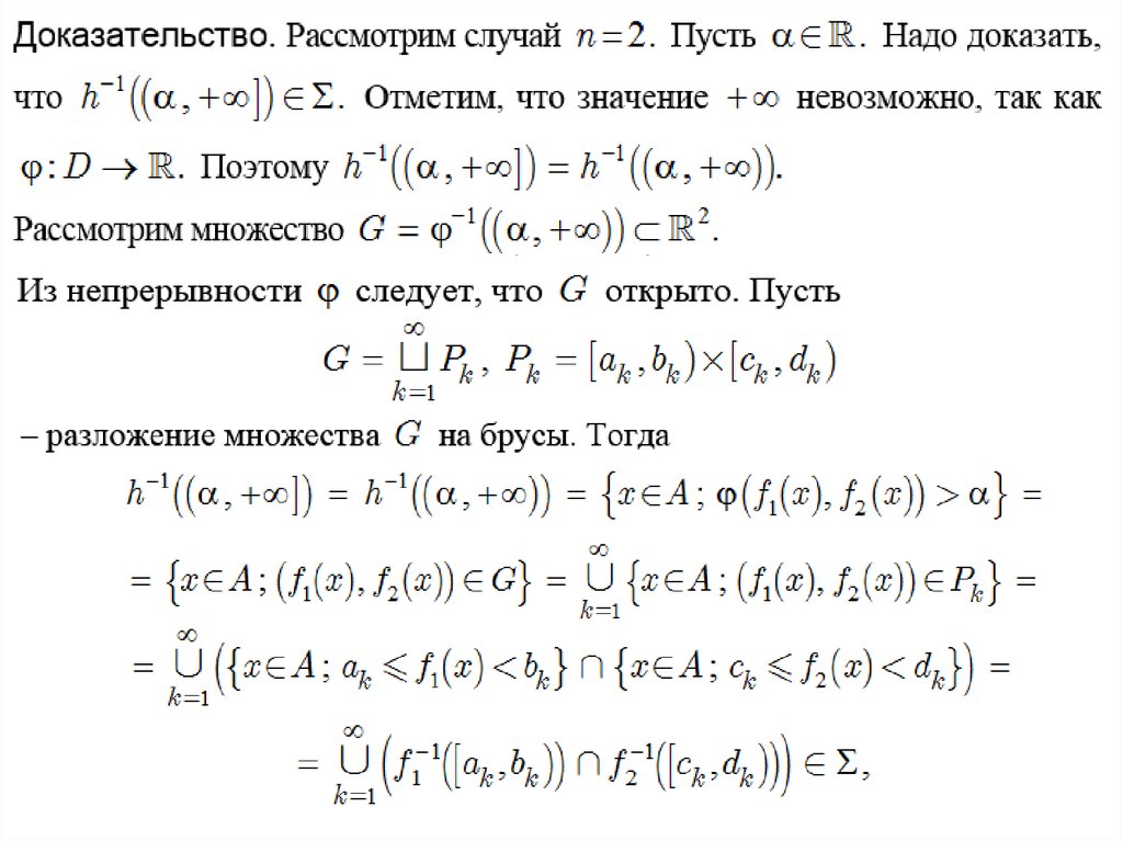
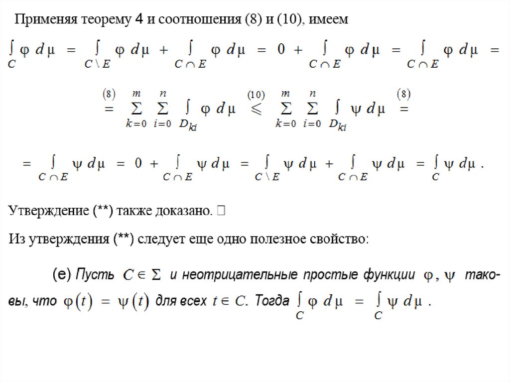
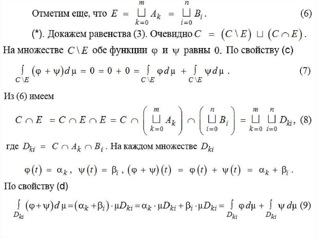
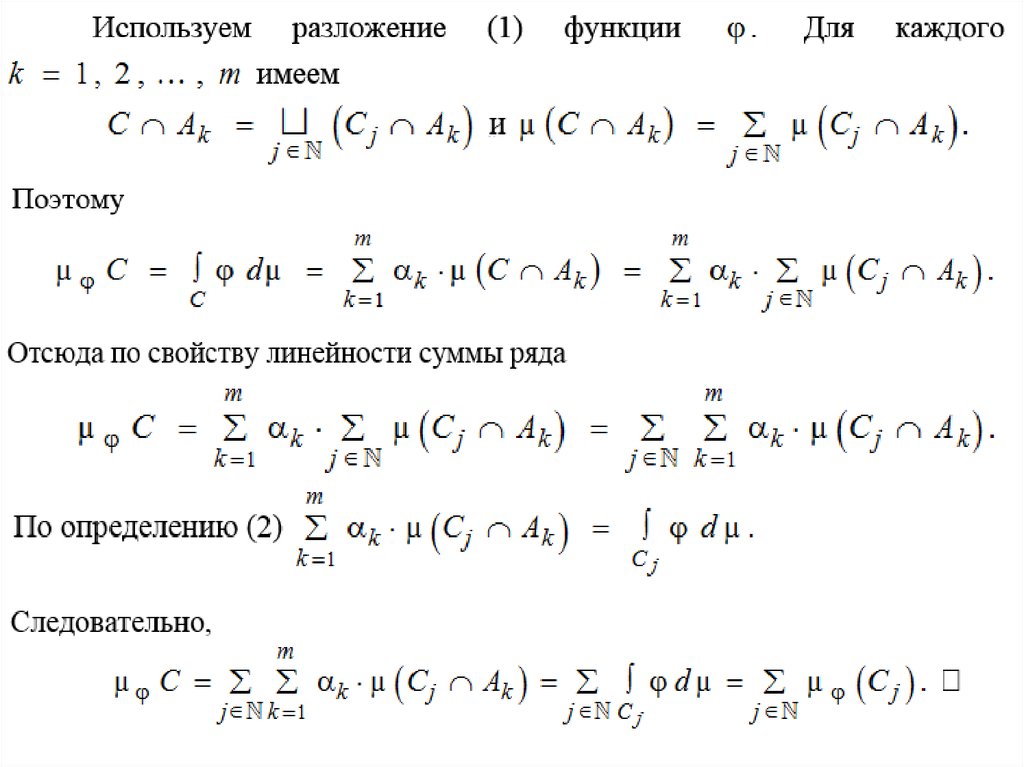
0.99M
Категория:
Математика
Похожие презентации:
Интегрирование функций
Интегрирование рациональных функций
Интегрирование иррациональных функций
Интегрирование тригонометрических функций
Интегрирование рациональных функций
Интегрирование простых функций
Численное интегрирование функций
Интегрирование рациональных функций
Интегрирование классов функций
Интегрирование тригонометрических функций
Интегрирование вещественных функций по неотрицательной мере
1.
English
Русский
Правила