1.42M
Категория: ФизикаФизика

Интерпретация спектральной классификации. (Тема 18)

1.

2.

Вид спектров звезд различных
спектральных классов
O5V
BOV
А1V
F0V

3.

GOV
KOV
MOV
Т
04… B0… A0… F0… G0… K0… M0

4.

Зависимость интенсивностей линий
от спектрального класса
Сила линий
Температура (К )
Спектральный класс

5.

Вид спектра для разных звезд
Сверхгигант
Гигант
Звезда ГП
Класс светимости звезд можно установить по ширине
спектральных линий: линии уже в спектрах сверхгигантов и
шире у звезд-карликов.
Это связано с различием физических условий в атмосферах
звезд разных светимостей.

6.

Исходные формулы
Основные формулы – это следующие
формулы
r 1
E
N ri g ri kTr i
e
Nr U r
формула Больцмана
E ri
N r 1
U r 1 2 m (kT ) 5 / 2 kTr
Pe 2
e
3
Nr
Ur
h
3/ 2
N ri N ri N r
Zri
,
N
Nr N
r
N Nr
r
формула Саха
полное число атомов
данного элемента
? Найдем это отношение
r

7.

Запишем формулу Саха для последовательных степеней
ионизации
N1
U1 2 m (kT )
Pe 2
N0
U0
h3
3/ 2
5/ 2
N2
U 2 2 m (kT )
Pe 2
N1
U10
h3
3/ 2
e
5/ 2
e
0
K0
kT
1
kT
K1
.............................................
N r 1
U r 1 2 m (kT )
Pe 2
3
Nr
Ur
h
3/ 2
5/ 2
e
r
kT
Kr
(1)

8.

Перемножим последовательно выражения (1):
N1
Pe K 0
N0
N2 2
Pe K 0 K1
N0
N r 1 r 1
Pe K 0 K1 K 2 ...K r
N0
N3 3
Pe K 0 K1 K 2
N0
Тогда:
N1 N 2
N r 1
N N r N 0 1
...
Nr
r
N0 N0
K 0 K 0 K1
K 0 K1 K 2 ...K r
N 0 1
...
2
r 1
P
P
P
e
e
e
N 0 S (T , Pe)

9.

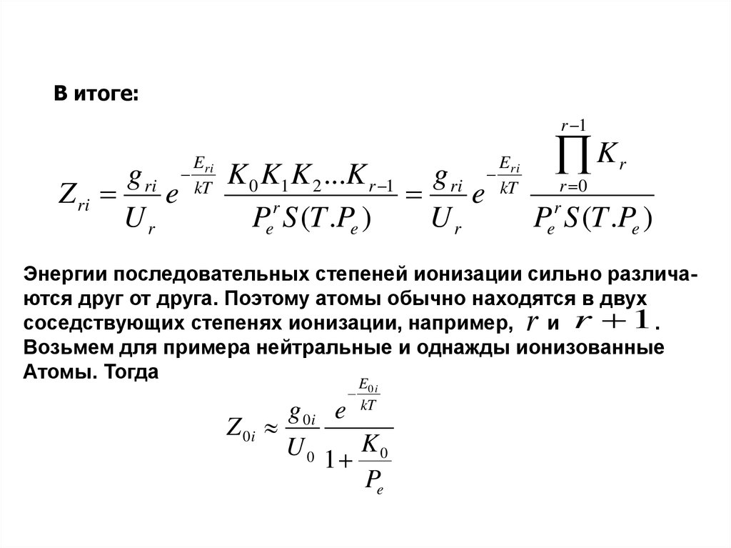
В итоге:
r 1
g ri
Z ri
e
Ur
E
ri
kT
K 0 K1 K 2 ...K r 1 g ri
e
r
Pe S (T .Pe )
Ur
K
E
ri
kT
r
r 0
r
e
P S (T .Pe )
Энергии последовательных степеней ионизации сильно различаются друг от друга. Поэтому атомы обычно находятся в двух
соседствующих степенях ионизации, например,
и r 1.
Возьмем для примера нейтральные и однажды ионизованные
Атомы. Тогда
E
r
0i
g 0i e kT
Z 0i
U 0 1 K0
Pe

10.

11.

Поведение интенсивностей
линий вдоль спектральной
классификации
Соотношение СахаБольцмана Nrs/N для разных
элементов и разных температур
(шкала в единицах 1000 К наверху)

12.

Пример1: Спектральные
классы О4 – О9
Классификация хорошо
устанавливается по
поведению линий НеI и HeII
Пример 2:
Спектральные
классы О9 – В5
Линии HeII уже исчезают,
линии HeI достигают
максимума при классе В2
и затем ослабевают

13.

Пример 3: спектральные
rлассы G0 – K5
Хорошим индикатором
являются линии CaII
Пример 4: эффекты
светимости у звезд АО
Видно, как усиливаются
линии водорода при
увеличении давления
в атмосферах звезд

14.

Основные уравнения теории ЗА
dPg
d
g
- уравнение гидростатического равновесия
d dz - установление оптической шкалы
Pg kT ( N H N He ... N e ) Pл уч - уравнение состояния
Teff
F
- установление эффективно й ттемператры
dI ( , )
I ( , ) S ( ) - уравнение переноса
d

15.

Соотношение « Pg – Pe – T » (1)
1.
При решении уравнения гидростатического равновесия определяется
величина газового давленя Pg( ). Но во многих используемых в дальнейшем
формулах (например, в формулах Саха-Больцмана) используется электронное давление Pe( ) . А эти формулы, в частности, необходимы для определения непрозрачности вещества ( )= (T, Pe). Таким образом возникает
необходимость найти соотношение Pe( )= Pe(Pg ).
Для горячих звезд это соотношение устанавливается довольно просто, так как
основным поставщиком свободных электронов является ионизация водорода.
Тогда
N p N e , N g N p N e 2 N e , Pg 2 Pe
Тяжелые элементы также поставляют электроны, но содержание этих
элементов на несколько порядков меньше содержания водорода.
При низких температурах водород уже не ионизуется, и основным поставщиком
свободных электронов становятся легко ионизуемые тяжелые элементы (C, Na,
Mg, Fe и др.). Эти элементы находятся в нейтральном, ионизованном и ,
возможно, в дважды ионизованном состояниях.

16.

Соотношение « Pg – Pe – T» (2)
2 . Поэтому ниже в формуле Саха
3
2
5
2
N r 1
2U r 1 ( 2 m ) ( kT ) kT
Pe
e
3
Nr
Ur
h
r
(1)
мы ограничимся состояниями r 0, 1, 2 . Полное число атомов элемента с
зарядом Z
равно N z N 0 Z N1Z N 2 Z.
Сперва допустим, что данным значениям Pg и T соответствует
первоначальное значение Pe .
Для каждого элемента с зарядом Z
по формуле (1) вычислим следующие
отношения:
N
N
N
N
r 1, Z
N r 0, Z
1Z
N0Z
,
r 2, Z
N r 1,Z
2Z
N1Z
N 0 Z N1 Z N 2 Z
1
NZ
x1Z N1Z N1Z N1Z N1Z
N 0 Z N1 Z N1 Z N 2 Z
1
NZ
x 2 Z N 2 Z N1Z N 2 Z N 2 Z N 2 Z

17.

Соотношение « Pg – Pe – T»(3)
3.
Далее: N ядро
N
N x
2N x
Z
- полное число ядер элемента
Z
Z 1Z
- число электронов, поставляемых при первой ионизации
Z
- число электронов, поставляемых при второй ионизации
Z
2Z
Z
В итоге, среднее число электронов N e в расчете на одно ядро равно:
Ne
N
Z
x 2 N Z x2 Z
Z 1Z
N
Z
Z
Z
x 2 Z x2 Z
Z 1Z
Z
Z
Z
Z
NZ
Здесь Z
- химическое содержание элементов по отношению
NH
к водороду.

18.

Соотношение « Pg – Pe – T » (4)
4.
Теперь можно получить искомое соотношение:
( N ион N атом N e )kТ N ядро N e N e 1
Pe
N e kT
Ne
Ne
Pg
Ne
Pe Pg
Ne 1
5.
Полученное значение может не совпасть с первоначальным значением Pe .
Поэтому уравнение (2) придется решать методом итераций.
Расчеты показывают для частных случаев, что:
Pe 0.5Pg
(горячие звезды)
6.
Pe ~ Pg1/ 2
(холодные звезды)
Мы рассмотрели простую ситуацию. Но в реальности в звездной атмосфере
могут присутствовать отрицательные ионы (H-, H2-, He- ) и молекулярные
образования. Поэтому задача в этом случае усложняется. Ее решение можно
найти в нашей монографии.

19.

Результаты расчетов
English     Русский Правила