450.00K
Категория: МатематикаМатематика

Матрицы и системы линейных уравнений

1.

1. МАТРИЦЫ И СИСТЕМЫ ЛИНЕЙНЫХ УРАВНЕНИЙ
1.1. Матрицы. Действия с матрицами
Определение 1.1. Таблица вида:
a11 a12 a1n
a22 a2n
a
21
a
m1 am 2 amn
(1.1)
в которой все a11 , a12 , , a mn – заданные числа, называется матрицей А
размера m × n. При этом m – число строк в матрице , n – число столбцов в
матрице A. Число а ij , стоящее в матрице А на пересечении i–ой строки
и j–го столбца, называется элементом матрицы A.
Если m = n , то матрица A называется квадратной, если же m ≠ n , то A
называется прямоугольной матрицей.

2.


• Примеры матриц
1. Нулевая матрица О – матрица, у которой все элементы aij 0 :
0
0
m n
0
0
0
0
0
0
0
(1.2)
2. Единичная матрица Е – квадратная матрица, у которой элементы:
aij 1 при i j , а при i j a ij 0 , т. е.
n n
1
0
0
0
0
1
0
0
0
0
1
0
1
0
0
0
(1.3)

3.


3. Диагональная матрица
элементы:
aij d i при i j ,
а при i j a ij 0 :
d
1
0
D 0
n n
0
D
n n
– квадратная матрица, у которой
0
0
d2
0
0
d3
0
0
0
0
0
dn
(1.4)
4. Матрица «треугольного вида» («верхнетреугольного вида»),
a
– квадратная матрица,
11
у которой все элементы,
0
расположенные «под
0
главной диагональю»,
n n
равны нулю, т. е.
0
a12
a 22
0
a33
0
0
.
a1n
a 2n
a3n
a nn
(1.5)

4.


Замечание. «Главной диагональю» произвольной матрицы называют
группу элементов a11, a 22 , … , a nn (при m n ), либо группу элементов
a11 , a 22 ,…, a mm (при m n ).
5. Матрица «почти треугольного вида», " " – прямоугольная матрица,
у которой все элементы , расположенные под «главной диагональю»,
равны нулю, т. е. при m > n
a
11
0
0
" "
m n
0
0
0
a12
a13
a 22
a 23
0
a 33
0
0
0
0
0
0
a1n
a 2n
a 3n
a nn
0
0
(1.6)

5.


либо при m < n
a
11
0
" " 0
m n
0
a12
a 22
0
0
a1n
a 23
a 2n
a33
a3n
0 a mm a mn
a13
(1.7)
Определение 1.2 (равенство матриц). Матрица А называется равной
матрице В (А = В), если обе матрицы имеют одинаковый размер m × n и,
кроме того, все соответствующие элементы равны между собой: aij bij .
Например. Если
2
2 3 3
3
2
1
0
,
2
B
2 3 3
то А = В, А ≠ С, В ≠ С.
3
2
1
0
,
2
C
2 3 3
3
2
1
7
,

6.

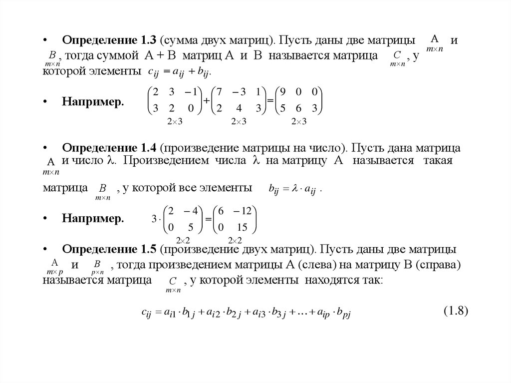
Определение 1.3 (сумма двух матриц). Пусть даны две матрицы и
m n
В , тогда суммой А + В матриц А и В называется матрица С , у
m n
m n
которой элементы cij aij bij .
Например.
2 3 1 7 3 1 9 0 0
3
2
0
2
4
3
5
6
3
2 3
2 3
2 3
Определение 1.4 (произведение матрицы на число). Пусть дана матрица
и число . Произведением числа на матрицу А называется такая
m n
матрица В , у которой все элементы
m n
Например.
bij aij .
2 4 6 12
3
0
5
0
15
2 2
2 2
Определение 1.5 (произведение двух матриц). Пусть даны две матрицы
и
В , тогда произведением матрицы А (слева) на матрицу В (справа)
p n
m p
называется матрица С , у которой элементы находятся так:
m n
cij ai1 b1 j ai 2 b2 j ai3 b3 j aip b pj
(1.8)

7.


Свойства операций над матрицами
1)
2)
4) Произведение матриц зависит от порядка расположения
.
сомножителей, то есть,
5)
m n m n
– коммутативность,
1 ,
m n m n
3)
m n n n
A B C ( A B) C A ( B C )
n n n n n n
,
m m m n
,
– ассоциативность.
– дистрибутивность.
С А С В С
m n m n n k
1 2
1 0
0 1 3
,
, С
, то
• Например. Если
2
1
0
1
2
2 2 3 4
2 3
2 2
1 2 0 1 3 1 0 2 2
1 1 2 1
1 3 2 0 4 1 3
2 2 2 3 3 4 2 1 0 3 0 4 2 3 1 4 1 3 3 4 0 8 7 9
6)

8.


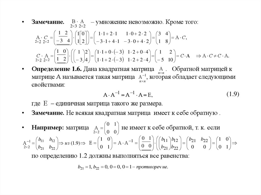
Замечание.
2 3 2 2
– умножение невозможно. Кроме того:
1 2 1 0 1 1 2 1
1 0 2 2 3 4
С
3 1 4 1 3 0 4 2 1 8 С ,
2 2 2 2 3 4
1
2
1 0 1 2 1 1 0 3 1 2 0 4 1 2
С
3 4 1 1 2 3 1 2 2 4 5 10 С А С С .
2 2 2 2 1 2
Определение 1.6. Дана квадратная матрица . Обратной матрицей к
матрице А называется такая матрица
свойствами:
1,
n n
n n
которая обладает следующими
1 1 ,
где Е – единичная матрица такого же размера.
Замечание. Не всякая квадратная матрица имеет к себе обратную .
Например: матрица
b
1 11
2 2
b21
(1.9)
0 1
не имеет к себе обратной, т. к. если
2 2 0 0
0 1 b11 b12 b21 b22 1 0
b12
1 0
1
из (1.9)
b b 0
0
0
b22
0
1
0
0
1
21 22
по определению 1.2 должны выполняться все равенства:
b21 1, b22 0, 0 0, 0 1 противореч ие.

9.


Теорема 1.1. Дана диагональная матрица , у которой d1 d 2 d 3 d n 0 :
d1 0
0 d2
D 0 0
n n
0 0
0
0
d3
0
d 1
0
1
0
0
1
0 D 0
0
dn
0
0
d 2 1
0
0
d 3 1
0
0
0
0
0
d n 1
(1.10)
1.2. Элементарные преобразования матриц
• Определение 1.7. Элементарными преобразованиями матрицы А
называются следующие преобразования:
1) перестановка любых двух строк (столбцов) в матрице;
2) умножение любой строки (столбца) на любое ненулевое число;
3) прибавление к любой строке (столбцу) другой строки (столбца),
умноженной на любое число.
Матрицы А и В называются эквивалентными (А В), если они получаются
одна из другой с помощью цепочки элементарных преобразований.
English     Русский Правила