Лекция 7
План лекции
Таблица Менделеева
Таблица Менделеева
Таблица Менделеева
Атомные орбитали
Распространенность элементов в Солнечной системе
Распространенность элементов на Земле
Химическая связь
Химическая связь
Типы химических связей
Силы Ван-дер-Ваальса
Силы Ван-дер-Ваальса-Лондона: кристаллы инертных газов
Силы Ван-дер-Ваальса-Лондона: кристаллы инертных газов
Силы Ван-дер-Ваальса-Лондона: кристаллы инертных газов
Ионная связь
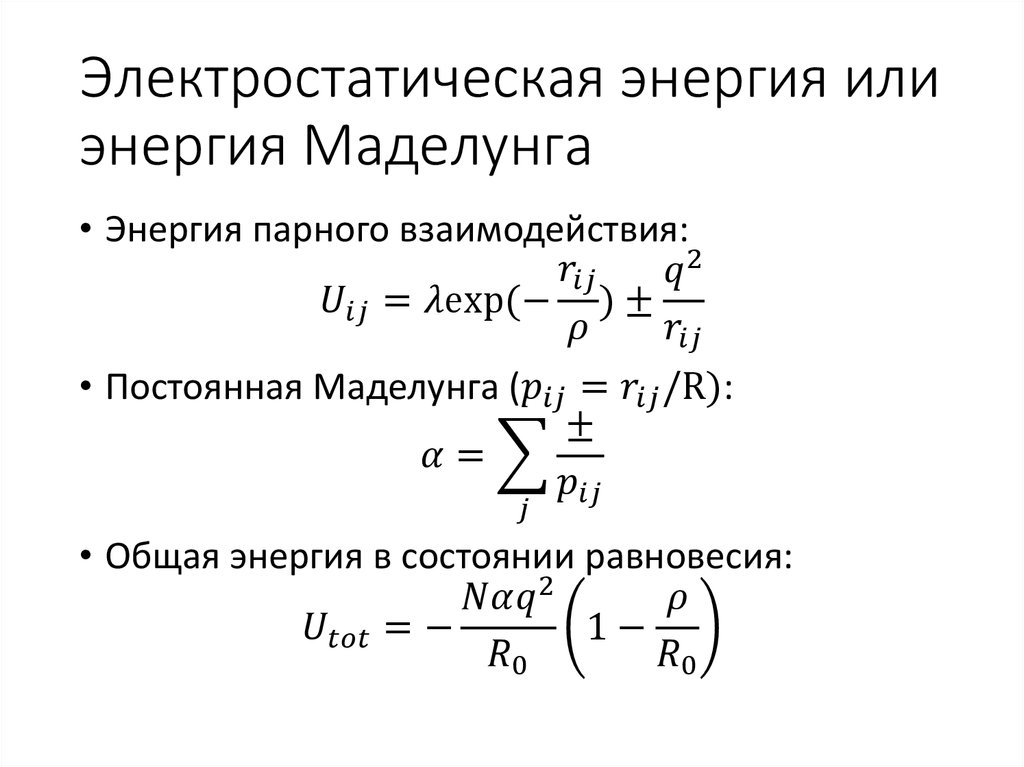
Электростатическая энергия или энергия Маделунга
Постоянная Маделунга
Объемный модуль упругости
Ковалентная связь
Ковалентная связь
Металлическая связь
Водородная связь
Вопросы
Список литературы
3.59M
Категория: ХимияХимия

Химические элементы. Типы связей

1. Лекция 7

Химические элементы. Типы
связей.
Алексей Янилкин

2. План лекции

• Химические элементы
• Типы связей
• Вопросы
• Список литературы

3. Таблица Менделеева

4. Таблица Менделеева

5. Таблица Менделеева

6. Атомные орбитали

7. Распространенность элементов в Солнечной системе

http://commons.wikimedia.org/wiki/File:SolarSystemAbundances.jpg

8. Распространенность элементов на Земле

http://pubs.usgs.gov/fs/2002/fs087-02/

9. Химическая связь

• Химическая связь – взаимное притяжение
атомов, приводящее к образованию молекул,
кристаллов, конденсированной фазы.

10. Химическая связь

• Тип связи определяет электронные свойства
• Тип связи определяет колебательные свойства
• Энергия связи определяет характерную
величину взаимодействия, необходимую для
воздействия на связь (температура плавления,
энергия сублимации и т.д.)

11. Типы химических связей

• Силы Ван-дер-Ваальса
• Ионная связь
• Ковалентная связь
• Металлическая связь
• Водородная связь

12. Силы Ван-дер-Ваальса

• Силы межатомного (межмолекулярного
взаимодействия) с энергией 10-20 кДж/моль.
• Классификация ван-дер-ваальсовых сил
• Ориентационные силы, диполь-дипольное притяжение.
Энергия такого взаимодействия обратно
пропорциональна кубу расстояния между диполями.
• Дисперсионное притяжение (лондоновские силы).
Взаимодействием между мгновенным и наведенным
диполем. Энергия такого взаимодействия обратно
пропорциональна шестой степени расстояния между
диполями.
• Индукционное притяжение. Взаимодействие между
постоянным диполем и наведенным (индуцированным)

13. Силы Ван-дер-Ваальса-Лондона: кристаллы инертных газов

• Энергия взаимодействия двух диполей:
2
English     Русский Правила