1.81M
Категория:
Математика
Похожие презентации:
Определители. Свойства определителей
Определители. Свойства определителей
Определители и их свойства
Определитель и его свойства
Определители. Свойства определителей
Определители. Свойства определителей
Определитель и его свойства
Свойства определителей
Определители. Свойства определителей и методы их вычисления
Определители и их свойства. Лекции 9,10
Свойства определителей
1.
Лекция №2
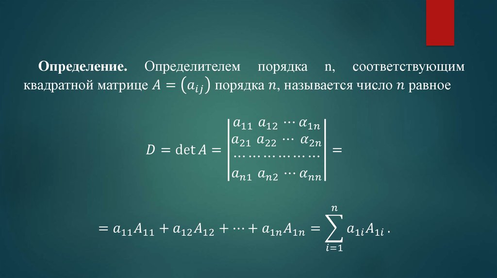
2.
Лемма 3. При умножении произвольной квадратной
матрицы A порядка n справа на трансвекцию
English
Русский
Правила