1.06M
Категория:
Математика
Похожие презентации:
Решение системы линейных уравнений методом Крамера
Решение системы линейных уравнений. Методы решения системы линейных уравнений
Решение системы линейных уравнений
Системы линейных уравнений
Системы линейных уравнений
Системы линейных уравнений
Системы линейных уравнений
Системы линейных алгебраических уравнений
Системы линейных уравнений
Линейные уравнения. Решение линейных уравнений (повторение)
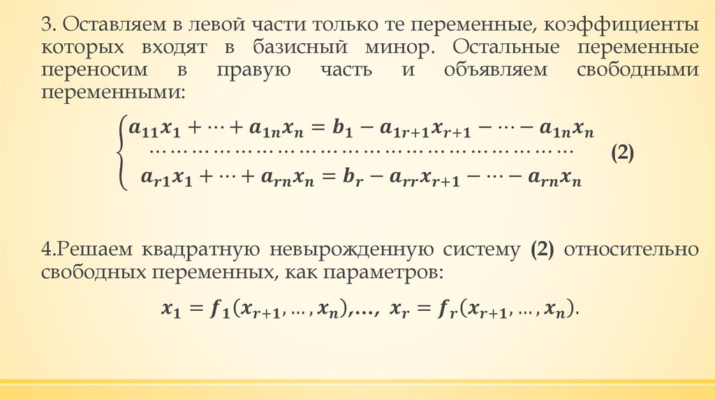
Путь отыскания всех решений системы линейных уравнений
1.
Лекция №7
2.
Путь отыскания всех решений системы линейных уравнений
ഥ.
1. Находим
English
Русский
Правила