Химия и технология элементоорганических мономеров
511.29K
Категория: ХимияХимия

Кремнийорганические мономеры: Органохлорсиланы

1. Химия и технология элементоорганических мономеров

2.

Глухов Павел Александрович
pavglukhov@yandex.ru
vk.com/p.a.glukhov
+7-987-964-92-62
А-204, А-208, А-213
• Рекомендуемая литература
1. Андрианов К.А., Хананашвили Л.М.
Технология элементоорганических мономеров и
полимеров (учебник, формат djvu)
2. Основы химии и технологии мономеров: Учеб. Пособие/
Н.А. Платэ, Е.В. Сливинский. – М.: Наука:
МАИК“Наука/Интерпериодика”, 2002.-696 с.: ил.
2

3.

Кремнийорганические мономеры:
1. Органохлорсиланы
2. Галогенированные органохлорсиланы
3. Эфиры и замещенные эфиры ортокремневой кислоты
4. Замещенные эфиры ортокремневой кислоты,
содержащие аминогруппу в органическом радикале
5. Органоацетоксисиланы
3

4.

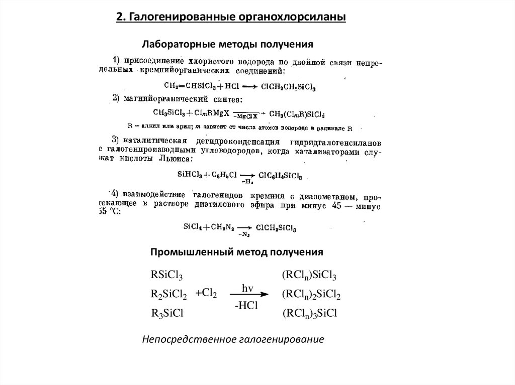
2. Галогенированные органохлорсиланы
Лабораторные методы получения
Промышленный метод получения
RSiCl3
R2SiCl2 +Cl2
R3SiCl
(RCln)SiCl3
hv
-HCl
(RCln)2SiCl2
(RCln)3SiCl
Непосредственное галогенирование

5.

Получение хлорированных метилхлорсиланов
CH3SiCl3 + nCl2
hv
-HCl
(CH3-nCln)SiCl3
n=1-3

6.

Получение
метилхлорметилдихлорсиланов

7.

Получение хлорированных фенилхлорсиланов
C6H5Si
+ nCl2
C6H5-nClnSi
C6H5Si
+ HCl
C6H6 + ClSi
AlCl3 > FeCl3 > SbCl3
+ nHCl
Побочная реакция
Уменьшение активности в побочной реакции

8.

9.

3. Эфиры и замещенные эфиры ортокремневой кислоты
Лабораторные методы получения
Промышленный метод получения
SiCl4
+ROH
-HCl
ROSiCl3
+ROH
-HCl
(RO)2SiCl2
+ROH
-HCl
(RO)3SiCl
+ROH
-HCl
(RO)4Si

10.

Получение тетраэтоксисилана

11.

12.

Получение тетрафеноксисилана и 1,3-бис-(трифеноксисилокси)-бензола

13.

14.

4. Эфиры и замещенные эфиры ортокремневой кислоты

15.

16.

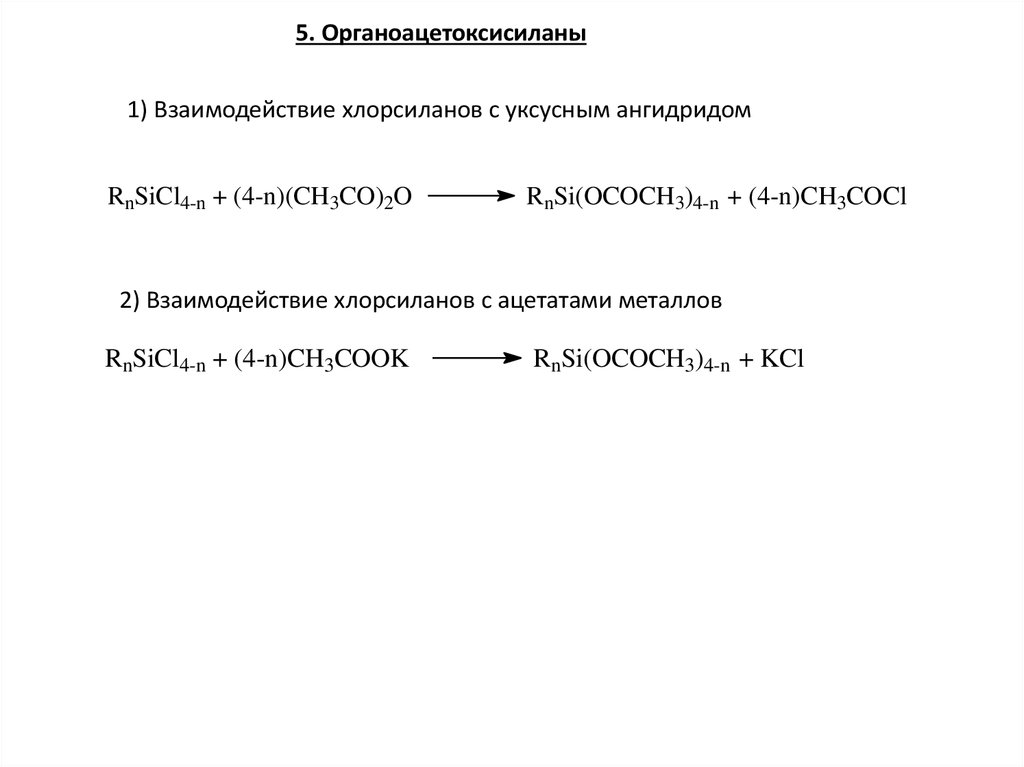
5. Органоацетоксисиланы
1) Взаимодействие хлорсиланов с уксусным ангидридом
RnSiCl4-n + (4-n)(CH3CO)2O
RnSi(OCOCH3)4-n + (4-n)CH3COCl
2) Взаимодействие хлорсиланов с ацетатами металлов
RnSiCl4-n + (4-n)CH3COOK
RnSi(OCOCH3)4-n + KCl

17.

Получение
метилтриацетоксисилана с
помощью уксусного
ангидрида
Получение
метилтриацетоксисилана с
помощью ацетата калия
English     Русский Правила