349.50K
Категория: ФизикаФизика

Дифференцирующие и интегрирующие цепи

1.

RC и LC цепи
Тема
ДИФФЕРЕНЦИРУЮЩИЕ
И
ИНТЕГРИРУЮЩИЕ ЦЕПИ
План темы
1. Примеры одной и той же цепи в разном начертании
2. Последовательное, параллельное, смешанное соединения.
3. Соединения «звездой» и «треугольником».
4. Топологические элементы цепей.
5. Законы Кирхгофа.
6. Уравнения электрического равновесия.
4. Контрольные вопросы.
Подготовил Аширалиев Азизбек ДИ 14 19

2.

Дифференцирующие цепи – это цепи, выходное
напряжение u2 которых пропорционально производной
входного напряжения u1 :
du1
u 2 1
,
dt
где 1 - некоторое действительное число
Интегрирующие цепи – это цепи, выходное напряжение
u2
которых
пропорционально
интегралу
входного
напряжения u1:
u 2 2 u1dt , где 2 - некоторое действительное число

3.

Схемы дифференцирующих и интегрирующих цепей
Дифференцирующие цепи
Интегрирующие цепи
R
C
R
u1
u2
u2
L
R
u1
C
u1
L
u2
u1
R
u2

4.

Обобщенная операторная схема
дифференцирующих и интегрирующих цепей
I1(p)
U1(p)
Z1(p)
I2(p)
Z2(p) U (p)
2
Z1(p) и Z2(p) – операторные сопротивления
U1(p) и U2(p) – операторные входное и выходное напряжения
I1(p) и I2(p) – операторные входной и выходной токи
Значок ≓ означает – можно поставить в соответствие
U(p) ≓ u – операторное изображение напряжения u
I(p) ≓ i – операторное изображение тока i
напоминание

5.

В соответствие с теоремой дифференцирования
U 2 ( p) 1 pU1 ( p)
K 21 ( p )
U 2 ( p ) 1 pU1 ( p )
1 p
U1 ( p)
U1 ( p )
K21( p) 1 p
Аналогично, операторный коэффициент передачи по
напряжению интегрирующей цепи пропорционален p-1
K 21 ( p)
2
p
2 - некоторый постоянный коэффициент

6.

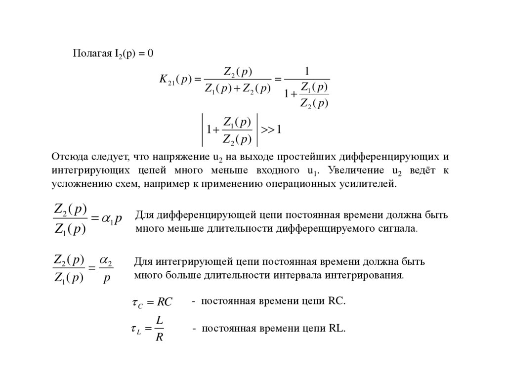
Полагая I2(p) = 0
K 21 ( p )
Z 2 ( p)
1
Z1 ( p ) Z 2 ( p ) 1 Z1 ( p )
Z 2 ( p)
1
Z1 ( p)
1
Z 2 ( p)
Отсюда следует, что напряжение u2 на выходе простейших дифференцирующих и
интегрирующих цепей много меньше входного u1. Увеличение u2 ведёт к
усложнению схем, например к применению операционных усилителей.
Z 2 ( p)
1 p Для дифференцирующей цепи постоянная времени должна быть
много меньше длительности дифференцируемого сигнала.
Z1 ( p)
Z 2 ( p) 2
Z1 ( p)
p
Для интегрирующей цепи постоянная времени должна быть
много больше длительности интервала интегрирования.
C RC
L
L
R
- постоянная времени цепи RC.
- постоянная времени цепи RL.

7.

Дифференцирующая цепь RC
i
C
R
u1
u1 u C u R
uR R i
u1 u C
u2
du C
du1
i C
C
dt
dt
u R u2 Ri RC
du1
du
1
dt
dt
du1
u2
dt
C RC - постоянная времени цепи RC.

8.

Интегрирующая цепь RC
i
u1
u1 u R
u1 u R u C
R
C
u2
1
u C idt
C
u R u1
i
R
R
1
1 u1
1
1
uC u2 idt dt
u1dt u1dt
C
C R
RC
1
1
u2
u1 dt u1 dt
RC
C RC
- постоянная времени цепи RC.

9.

Дифференцирующая цепь RL
i
R
L
u2
u1
u1 u R u L
u1 u R
uL L
di
dt
uR
i
R
uR
d( )
di
L du R L du1
du
u L u2 L L R
1
dt
dt
R dt
R dt
dt
du1
u2
dt
L
L
R
- постоянная времени цепи RL.

10.

Интегрирующая цепь RL
i
L
R
u1
u1 u L u R
u1 u L
u2
1
1
i u L dt u1 dt
L
L
1
R
1
u R u 2 R i R u1 dt u1 dt u1 dt
L
L
u2
L
L
R
R
1
u
dt
u1 dt
1
L
- постоянная времени цепи RL.
English     Русский Правила