2.09M
Категория: МатематикаМатематика

Несобственные интегралы. Геометрические приложения определенного интеграла

1.

Несобственные интегралы.
Геометрические приложения
определенного интеграла

2.

Основные понятия и определения

3.

4.

5.

Свойства несобственных интегралов

6.

7.

8.

9.

Упражнения для самостоятельной
подготовки

10.

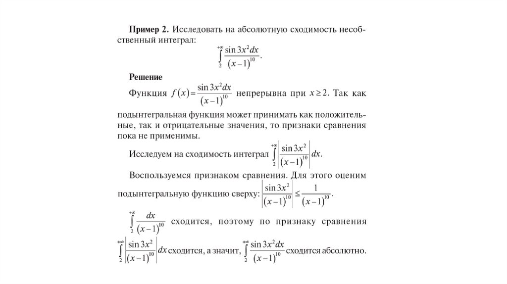
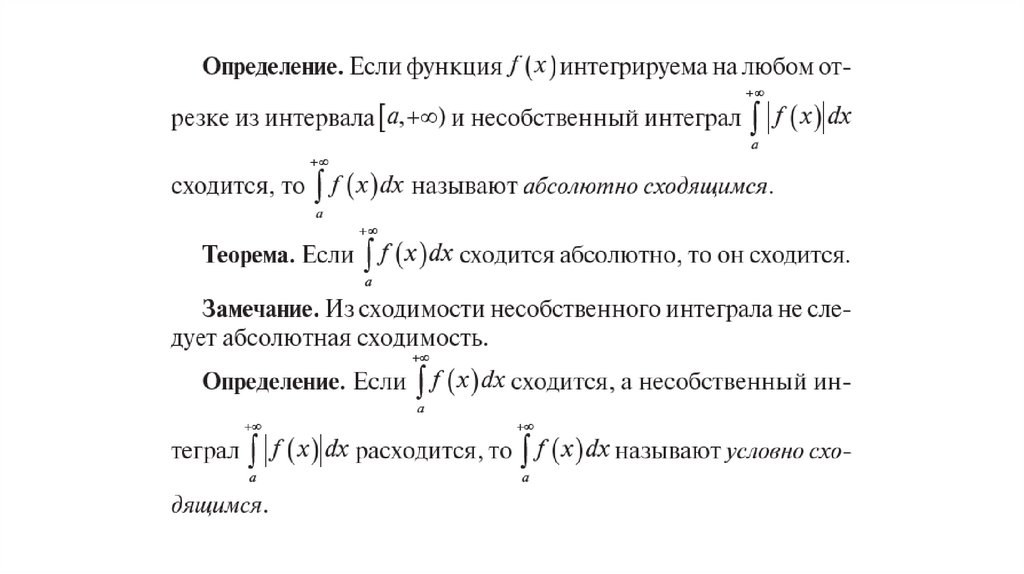
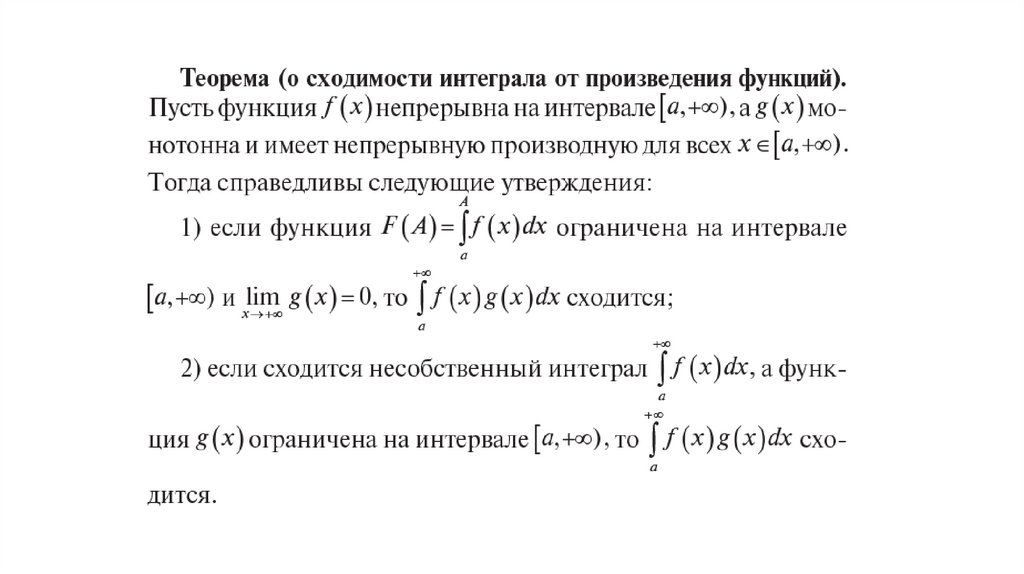
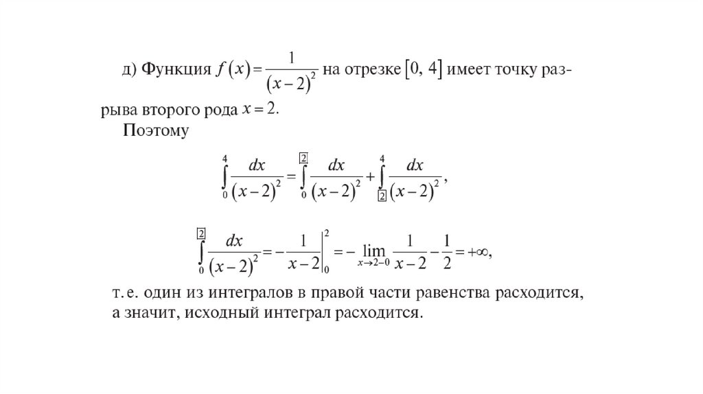
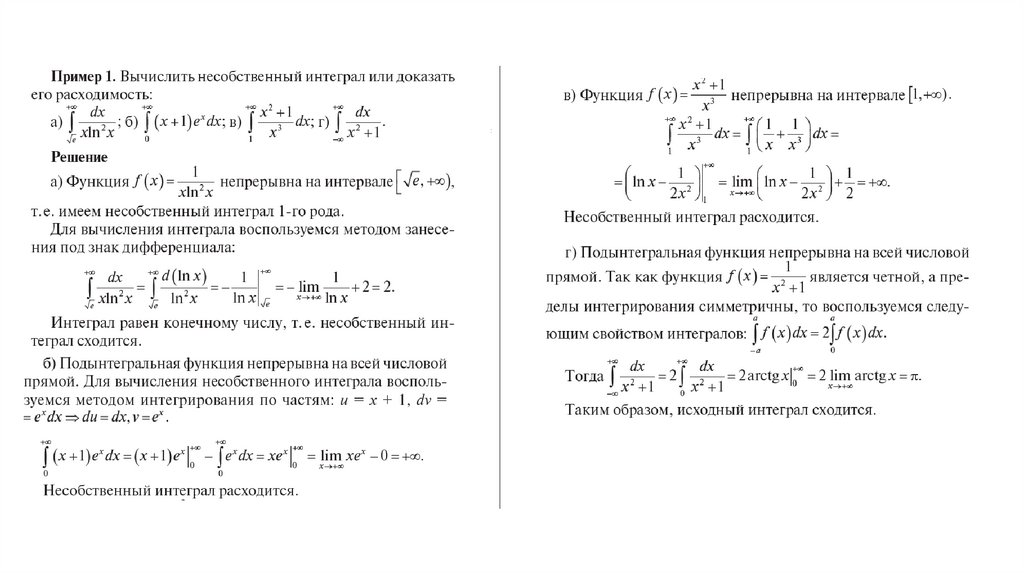
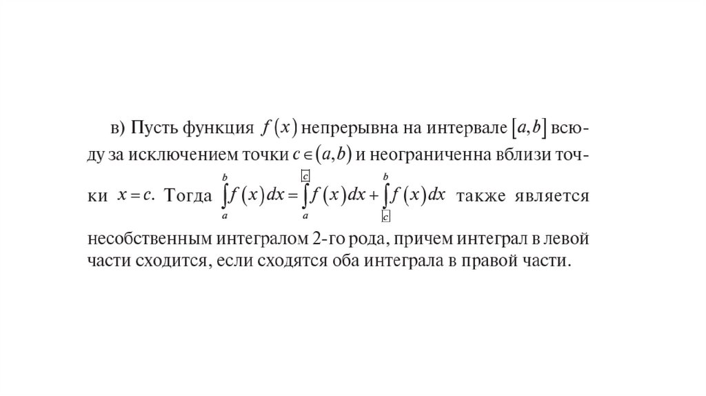
Сходимость несобственных интегралов

11.

12.

13.

14.

15.

16.

17.

Упражнения для самостоятельной подготовки

18.

19.

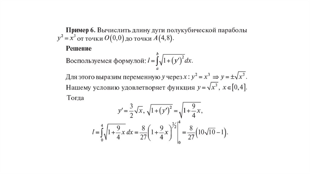
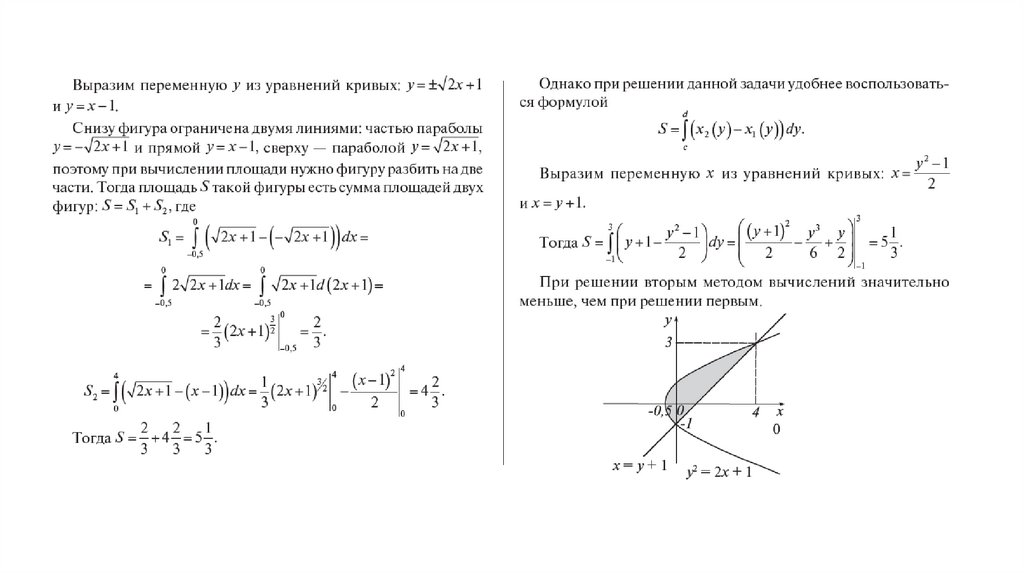
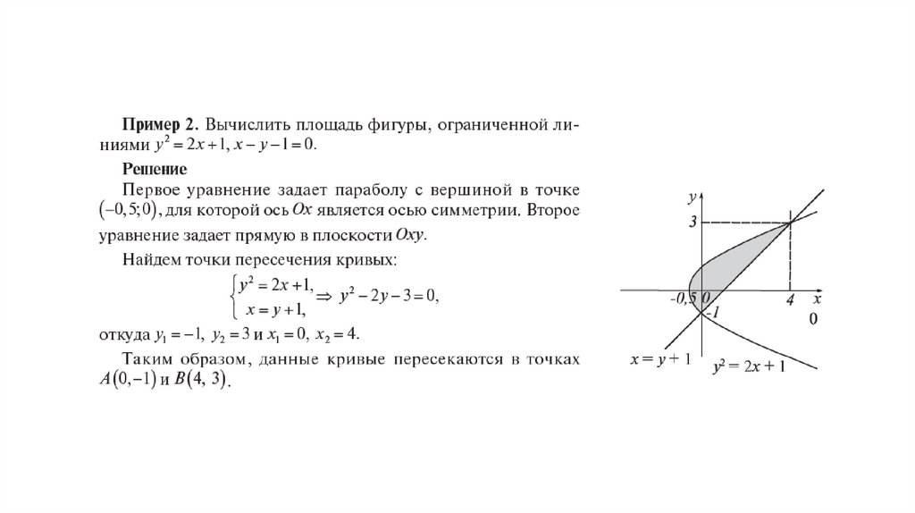
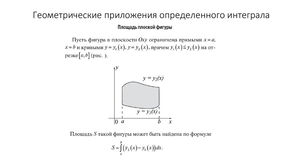
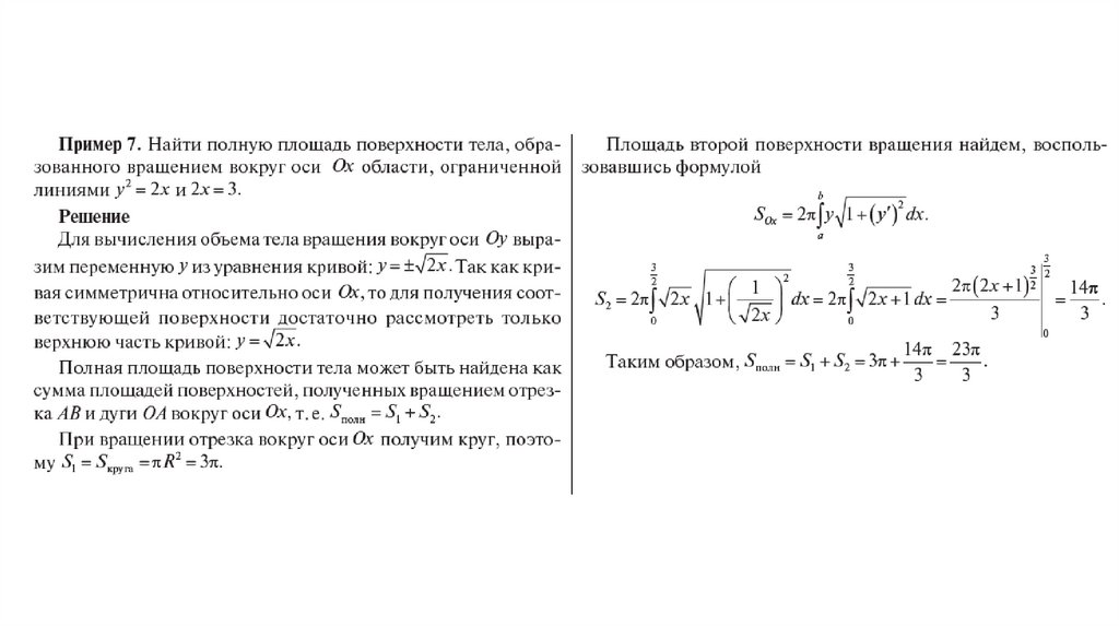
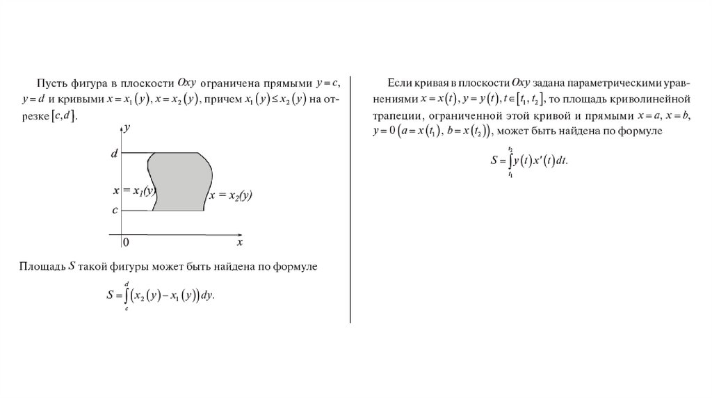
Геометрические приложения определенного интеграла

20.

21.

22.

23.

24.

25.

26.

27.

28.

29.

30.

31.

32.

33.

34.

35.

36.

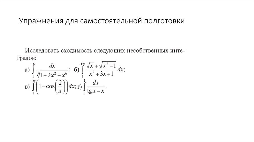
Упражнения для самостоятельной подготовки
English     Русский Правила