1.13M
Категория: МатематикаМатематика

Геометрические приложения определенного интеграла

1.

Геометрические
приложения
определенного интеграла.
Математический анализ.
Лекция 6
Преподаватель:
Белова Дарья Викторовна
1

2.

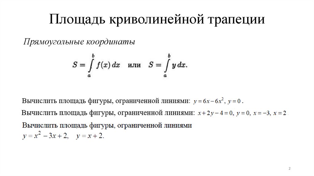
Площадь криволинейной трапеции
Прямоугольные координаты
2

3.

Площадь криволинейной трапеции
3

4.

Метод дифференциала
4

5.

Площадь криволинейного сектора в полярных
координатах
5

6.

Площадь криволинейного сектора в полярных
координатах
6

7.

Длина дуги
7

8.

Длина дуги
8

9.

Длина дуги
9

10.

Длина дуги
10

11.

Длина дуги
11

12.

Длина дуги в полярных координатах
12

13.

Длина дуги в полярных координатах
13

14.

Длина дуги в полярных координатах
14

15.

Объем тела вращения
15

16.

Объем тела вращения
16

17.

Объем тела вращения
17

18.

Объем тела вращения
18

19.

Объем тела вращения
19

20.

Объем тела вращения
20
English     Русский Правила