125.78K
Категория: МатематикаМатематика
Похожие презентации:

Линейные операции над векторами в координатной форме

1.

Линейные операции над векторами в координатной форме
Если
a x1 , y1 , z1 и b x2 , y2 , z 2
Тогда
a b x1 x2 ; y1 y2 ; z1 z 2
a x1 ; y1 ; z1

2.

Длина вектора
a x1, y1, z1
в декартовых координатах:
a x12 y12 z12

3.

Направление вектора определяется углами α, β, γ,
образованными с осями координат Ox, Oy, Oz.
Косинусы этих углов определяются по формулам:
x1
cos
a
y1
cos
a
z1
cos
a

4.

(Повторение)Опр. Скалярным произведением
a и векторов
b
двух
называется число, обозначаемое a b и равное
a b a b cos( a, b )
Если a x1 , y1 , z1 , b x2 , y2 , z 2
a b x1 x2 y1 y2 z1 z 2
a b
cos( a , b )
ab

5.

Задача. Даны векторы a 15; 6; 5 b 20; 3; 16
Найти: 1)
a b a
Разность двух векторов:
.
b a 20 15; 3 ( 6); 16 ( 5) 5; 9; 21
Скалярное произведение двух векторов:
a b a 15 5 ( 6) 9 ( 5) 21 84

6.

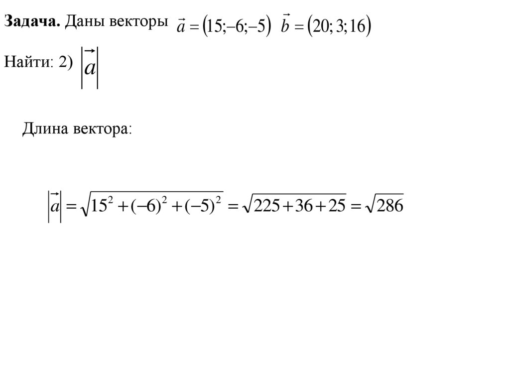
Задача. Даны векторы a 15; 6; 5 b 20; 3; 16
Найти: 2)
a
Длина вектора:
a 152 ( 6) 2 ( 5) 2 225 36 25 286

7.

Задача. Даны векторы a 15; 6; 5 b 20; 3; 16
Найти: 3) cos a, с если
c 2a b
c 2a b 2 15; 6; 5 20; 3; 16 50; 9; 6
a c
x1 x3 y1 y3 z1 z3
cos a, с
ac
2
2
2
2
2
2
x
y
z
x
y
z
1
1
1
3
3
3
15 50 ( 6) ( 9) ( 5) 6
cos a, с
2
2
2
2
2
2
15
(
6
)
(
5
)
50
(
9
)
6
750 54 30
774
286 2617
748462

8.

Задача. Даны векторы a 15; 6; 5 b 20; 3; 16
Найти: 4)
a b
a b 35; 3; 9
a b 352 ( 3) 2 92 1225 9 81 1315
English     Русский Правила