2.34M
Категория: МатематикаМатематика

Линейные образы на плоскости и в пространстве

1.

Линейные образы
на плоскости
и в пространстве

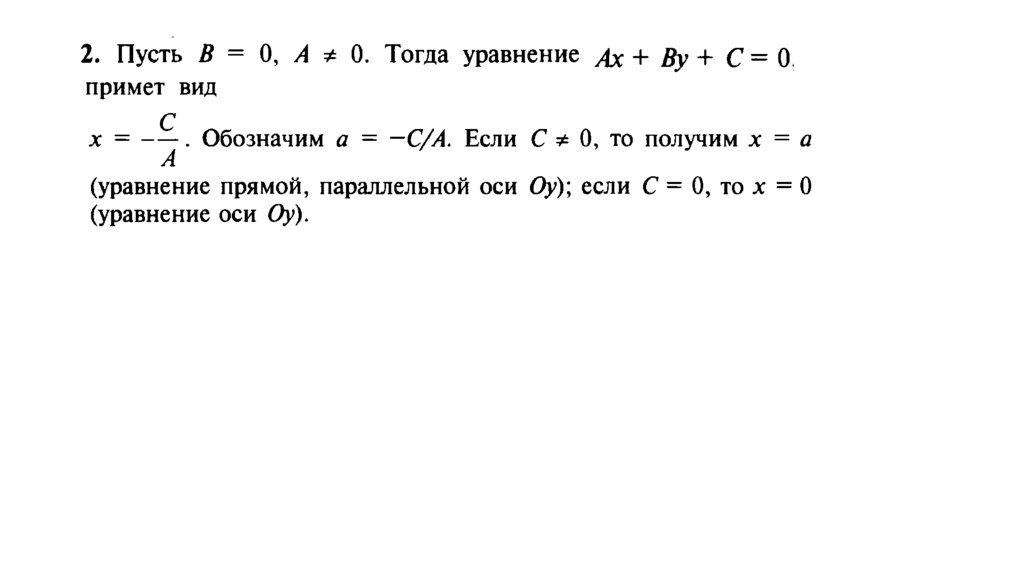
2.

Уравнение линии на плоскости

3.

4.

5.

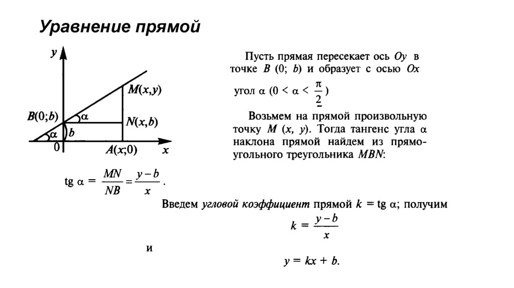
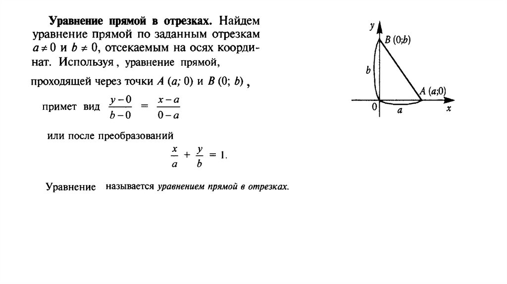
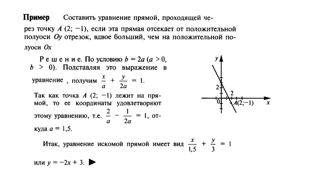
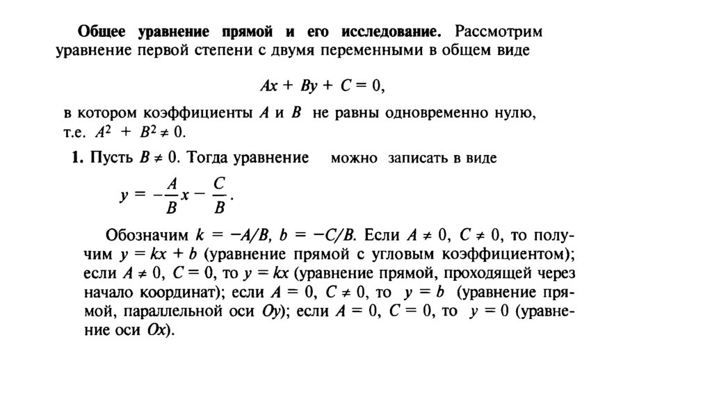
Уравнение прямой

6.

7.

8.

9.

10.

Вычитая второе равенство из первого получим
уравнение искомой прямой

11.

12.

13.

14.

15.

16.

17.

18.

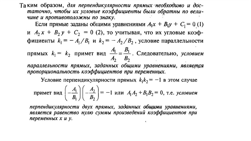
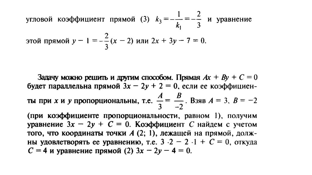
Условия параллельности и перпендикулярности
прямых. Расстояние от точки до прямой

19.

20.

21.

22.

23.

24.

25.

26.

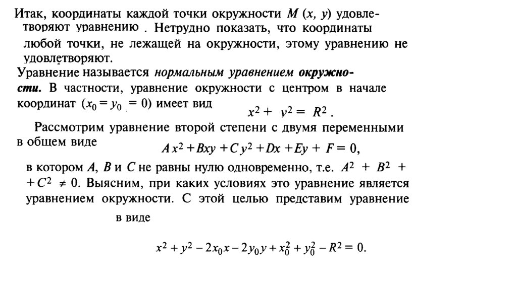
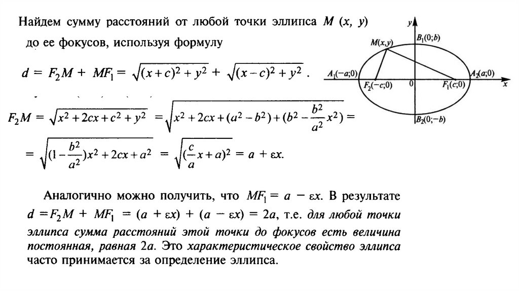
Окружность и эллипс

27.

28.

29.

30.

31.

32.

33.

34.

35.

36.

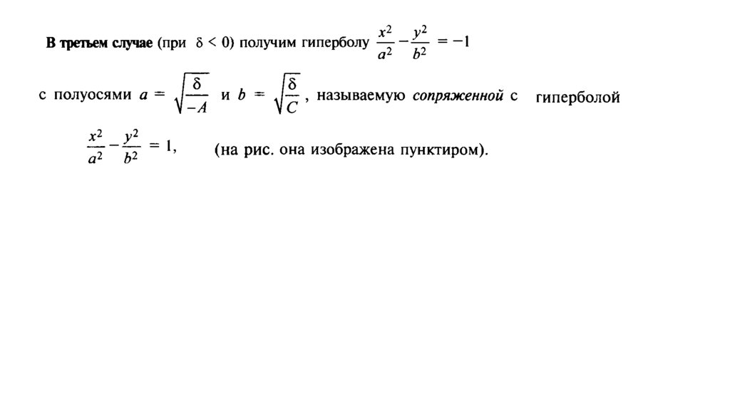
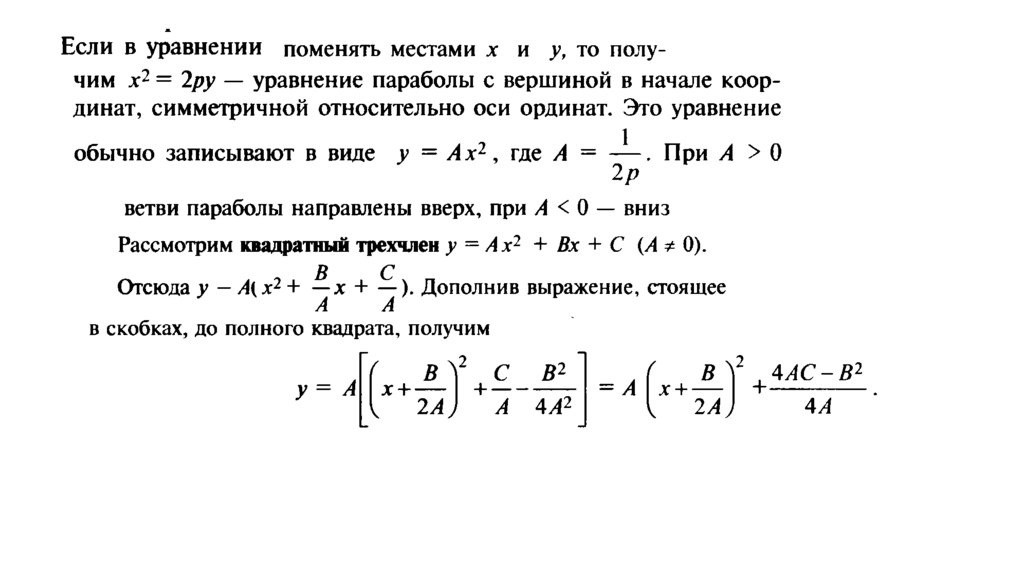
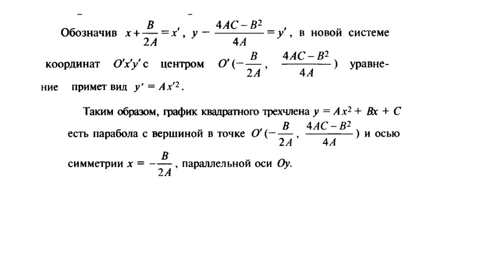
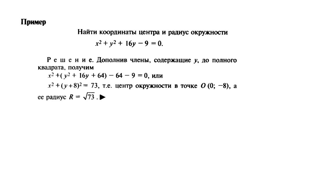
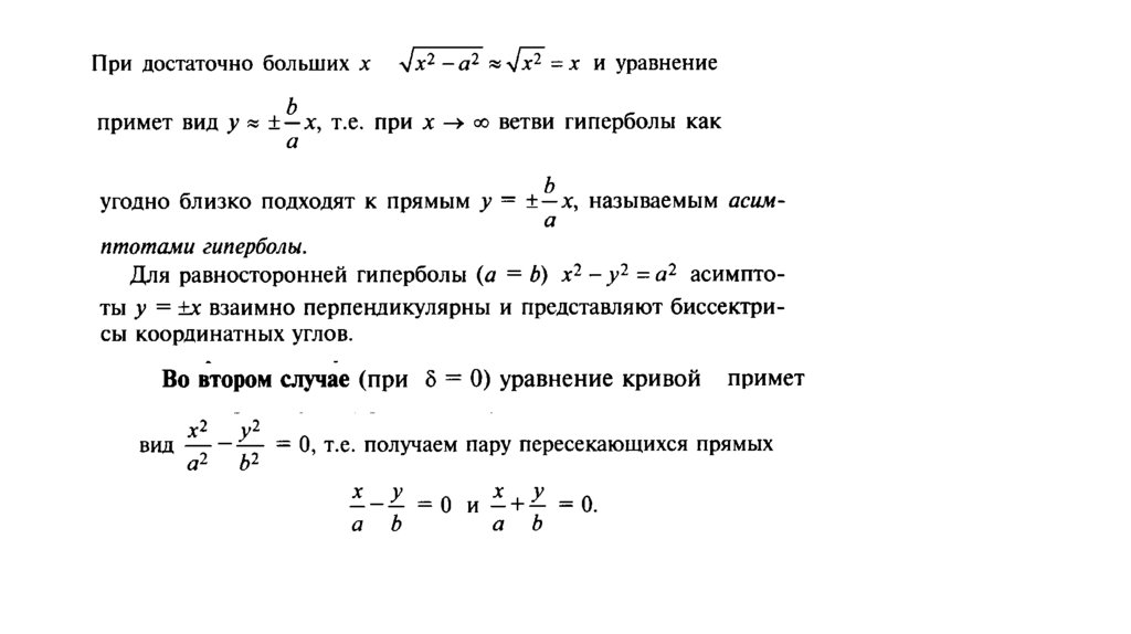
Гипербола и парабола
English     Русский Правила