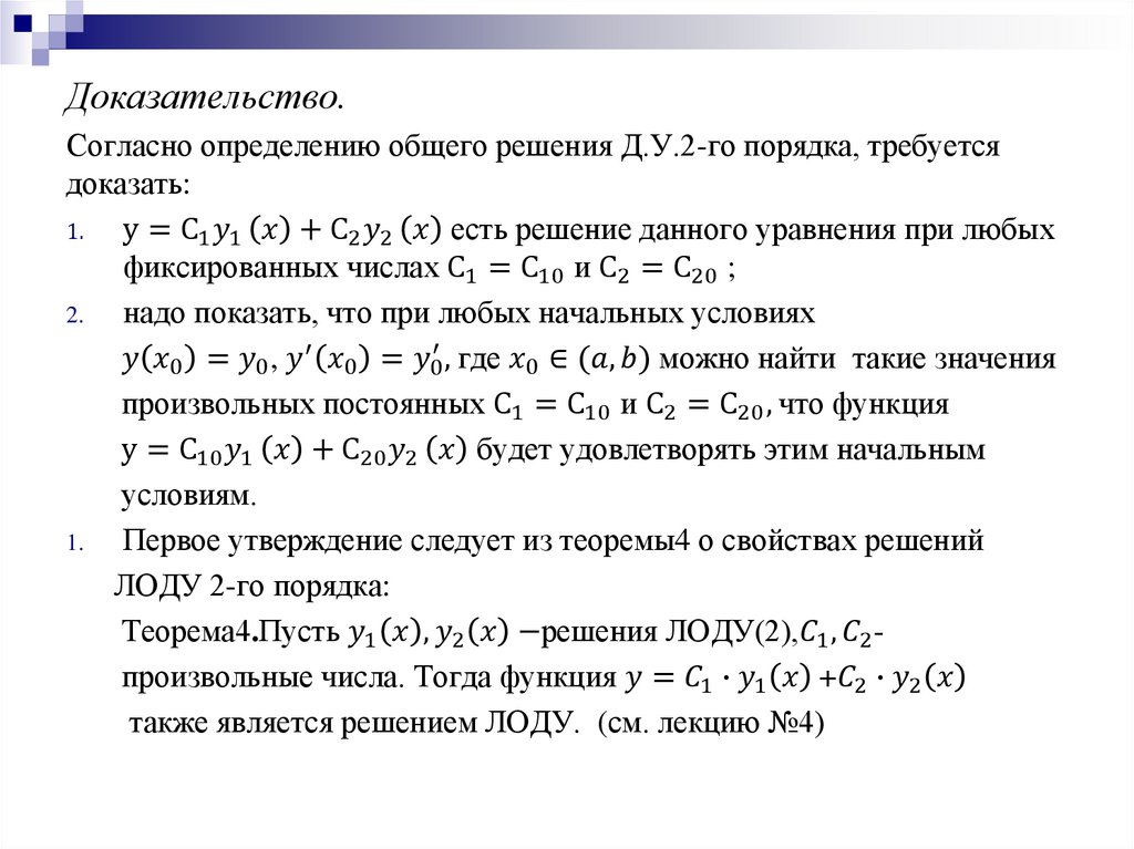
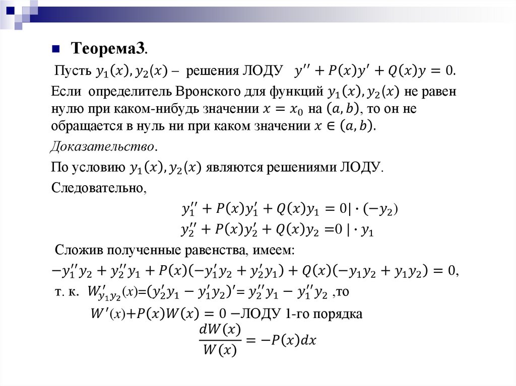
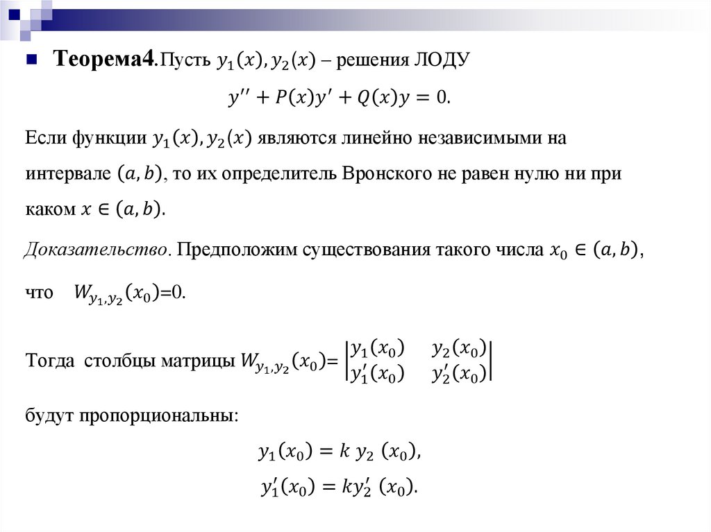
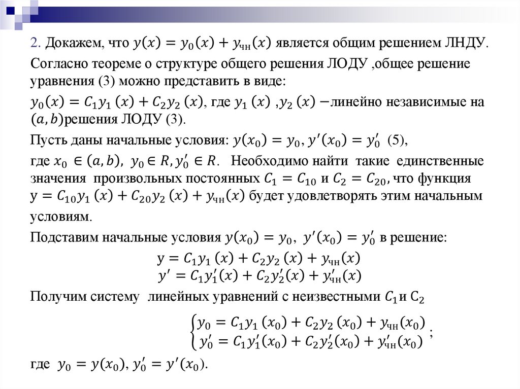
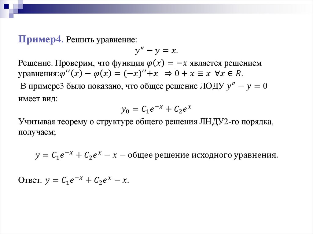
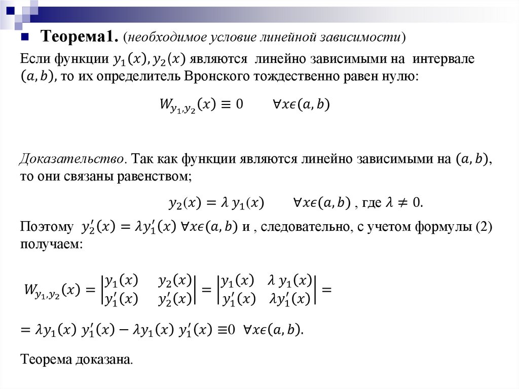
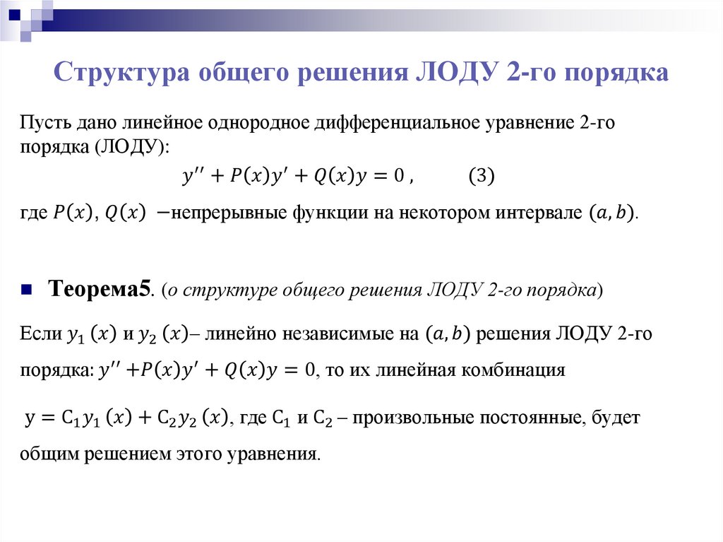
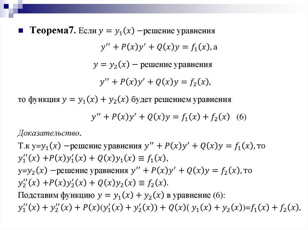
1.38M
Категория: МатематикаМатематика

Дифференциальные уравнения. Лекция № 5

1.

КАФЕДРА ВЫСШЕЙ МАТЕМАТИКИ
РХТУ имени Д. И. Менделеева
Дифференциальные
уравнения
Лекция № 5
Линейная независимость функций.
Определитель Вронского и его свойства.
Структура общего решения ЛОДУ и ЛНДУ 2-го
порядка.

2.

Линейная независимость функций.
Определение1. Функции
English     Русский Правила