921.82K
Категория:
Математика
Похожие презентации:
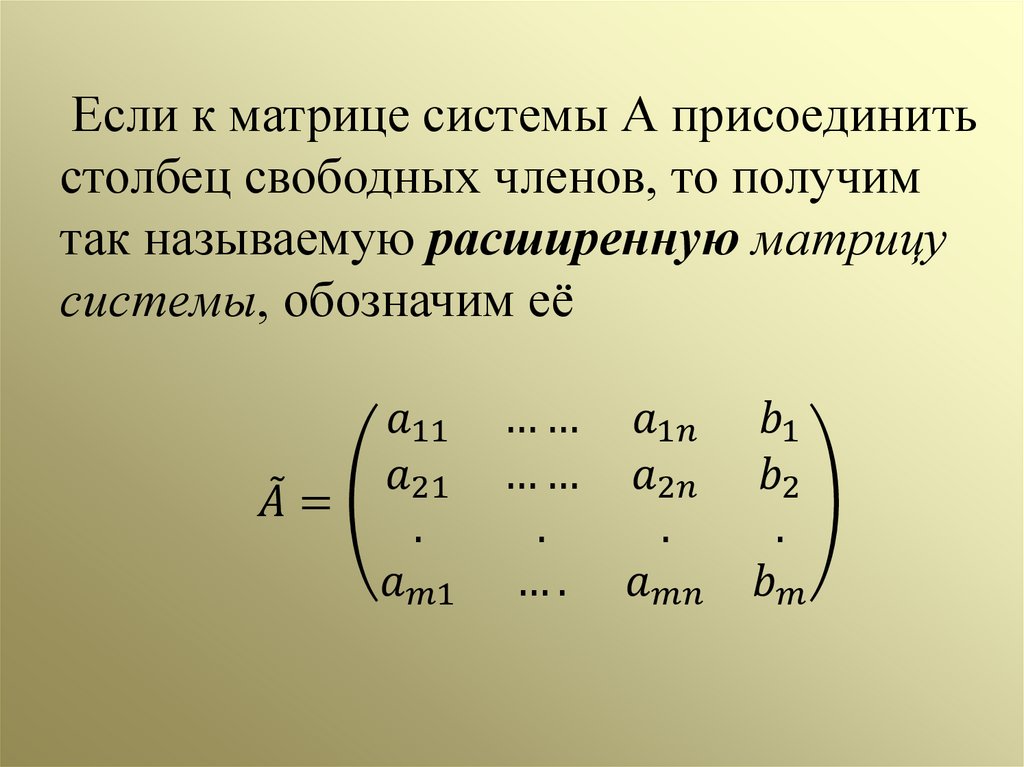
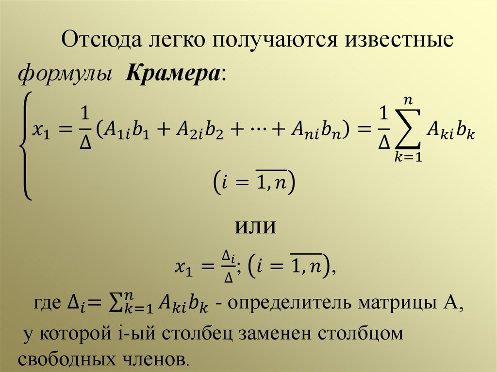
Системы линейных алгебраических уравнений
Системы линейных алгебраических уравнений
Системы линейных алгебраических уравнений
Системы линейных алгебраических уравнений
Системы линейных алгебраических уравнений
Системы линейных алгебраических уравнений
Системы линейных алгебраических уравнений
Системы линейных алгебраических уравнений
Системы линейных алгебраических уравнений
Системы линейных алгебраических уравнений
Системы линейных алгебраических уравнений. Лекция 8
1.
Высшая математика.
Лекция 8.
СИСТЕМЫ
ЛИНЕЙНЫХ АЛГЕБРАИЧЕСКИХ
УРАВНЕНИЙ
2.
Система вида
English
Русский
Правила