Понятие производной
Понятие производной функции
Таблица производных основных элементарных функций
Правила дифференцирования
876.00K
Категория: МатематикаМатематика

Понятие производной

1. Понятие производной

2.

Пусть дана функция у=f(х).
y
f ( x) f ( x0 x)
f
f ( x0 )
0
х0
x
х
x
Пусть х – произвольная точка в окрестности
фиксированной точки х0
Разность х-х0 называется
приращением аргумента и обозначается x

3.

Решение:
x x x0 ;
x 1,9 2 0,1;
f f ( x) f ( x0 );
f f (1,9) f (2) 1,9 2 3,61 4 0,39
2
2
Ответ : x 0,1; f 0, 39

4. Понятие производной функции

Определение: предел отношения приращения
функции к приращению аргумента, если
приращение аргумента стремится к нулю (и этот
предел существует), называется производной
этой функции:

5.

dy
.
Обозначение: y , f x ,
dx
Определение:
операция
нахождения
производной называется дифференцированием.

6. Таблица производных основных элементарных функций

7. Правила дифференцирования

1) Постоянное число можно вынести за знак
производной.
Сu
Cu
Задание. Найти производную:
y 2x
4

8.

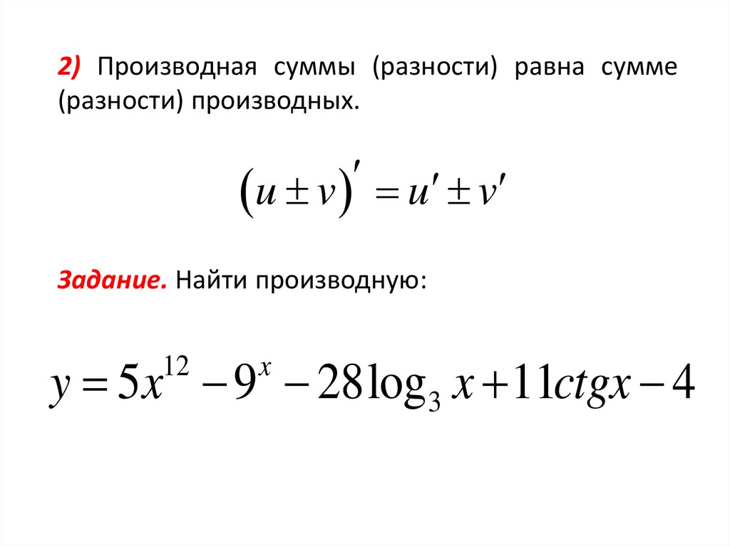
2) Производная суммы (разности) равна сумме
(разности) производных.
u v u v
Задание. Найти производную:
y 5 x 9 28log3 x 11ctgx 4
12
x

9.

3) Производная произведения двух функций
вычисляется по формуле:
u v u v u v
Задание. Найти производную:
y 3x 5 2 x 7
2

10.

4) Производная от частного двух функций
вычисляется по формуле:
u u v u v
2
v
v
Задание. Найти производную:
3x 2
y
4 x

11.

СПАСИБО ЗА ВНИМАНИЕ !!!
English     Русский Правила