§7.2 Формула Тейлора для функции одной переменной
4.61M
Категория: МатематикаМатематика

7.2 Формула Тейлора для функции одной переменной

1.

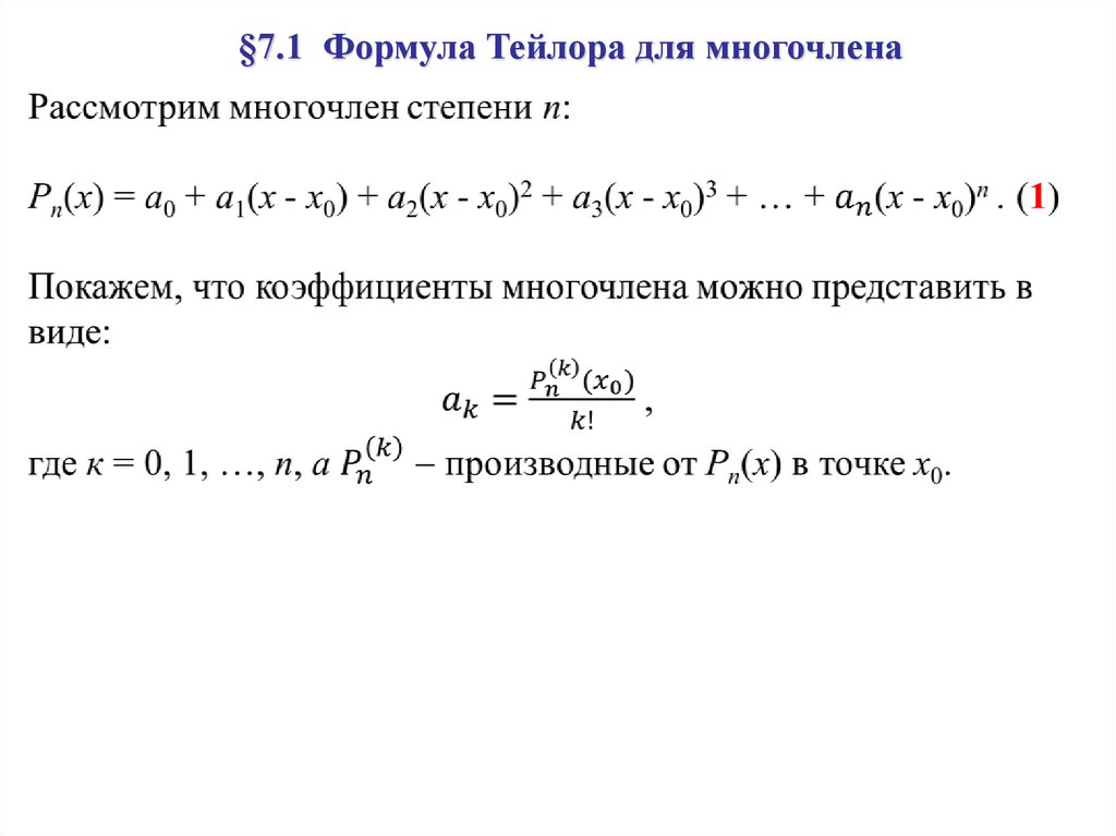
§7.1 Формула Тейлора для многочлена

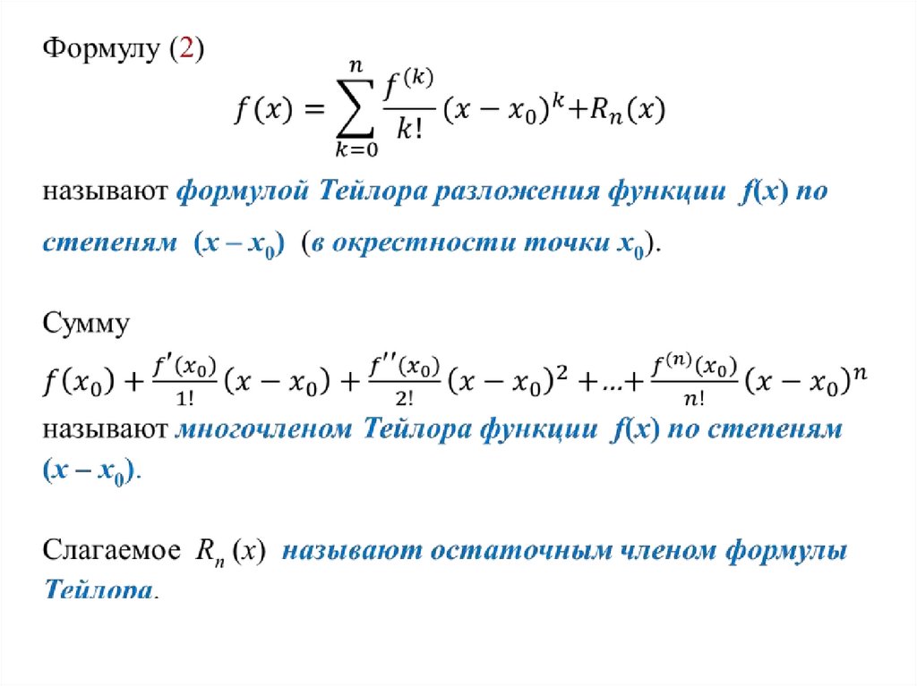
2.

3.

4. §7.2 Формула Тейлора для функции одной переменной

5.

6.

Для контроля погрешности вычислений остаточный член Rn(х)
представляют в нескольких формах.
Чаще всего используют запись Rn(х) в форме Лагранжа:
f ( n 1) (c)
Rn
( x x0 )n 1 ,
(n 1)!
где c – точка между x0 и x, а функция y = f(x) (n + 1)-раз
дифференцируема в окрестности точки x0.

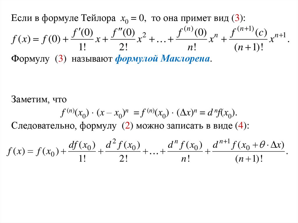
7.

Если в формуле Тейлора x0 = 0, то она примет вид (3):
f (0)
f (0) 2
f ( n) (0) n f ( n 1) (c) n 1
f ( x) f (0)
x
x
x
x .
1!
2!
n!
(n 1)!
Формулу (3) называют формулой Маклорена.
Заметим, что
f (n)(x0) (x – x0)n = f (n)(x0) ( x)n = d nf(x0).
Следовательно, формулу (2) можно записать в виде (4):
df ( x0 ) d 2 f ( x0 )
d n f ( x0 ) d n 1 f ( x0 x)
f ( x ) f ( x0 )
.
1!
2!
n!
(n 1) !

8.

Стандартные разложения функций по формуле
Маклорена
2 n 1
x3 x5
n 1 x
sin x x ... ( 1)
...
( -∞, ∞ )
3! 5!
(2n 1)!
2n
x2 x4
x
cos x 1
... ( 1) n
...
2! 4!
(2n)!
( -∞, ∞ )
2
3
n
x
x
x
ex 1 x
...
...
2! 3!
n!
( -∞, ∞ )
m(m 1) 2 m(m 1)( m 2) 3
(1 x) 1 mx
x
x ...
2!
3!
( -1, 1 )
m
Частный случай:
Пропустить 3 страницы
1
1 x x 2 x3 ...
1 x
( -1, 1 )
English     Русский Правила