13.91M
Категория: МатематикаМатематика

Геометрические приложения определенного интеграла. Лекция 13

1.

Первое высшее техническое учебное заведение России
Санкт-Петербургский горный университет императрицы Екатерины II
Раздел: Определенный интеграл
Лекция 13. Геометрические приложения
определенного интеграла
26.05.2025
г. Санкт-Петербург
2025

2.

Содержание лекции
•Площадь плоской фигуры в прямоугольных координатах
•Площадь плоской фигуры, ограниченной параметрическими
уравнениями
•Полярная система координат
•Площадь криволинейного сектора
•Объем тела вращения
•Длина дуги кривой
•Площадь поверхности вращения
2

3.

Площадь плоской фигуры в прямоугольных
координатах
Криволинейная трапеция – фигура,
ограниченная графиком функции y=f(x),
осью Ох и прямыми х=а, х=b.
3

4.

Область 1–го типа
(проецируется на Ох)
4

5.

Точка пересечения А (1;
–1).
5

6.

Область 2–го типа
(проецируется на Оу)
Если область сложная, то:
– разбить ее на конечное число областей 1-го и 2-го типа;
– найти сумму площадей простых подобластей.
6

7.

Найдем точки пересечения:
Область 2–го типа:
7

8.

Параметрическое задание функции
8

9.

Площадь плоской фигуры, ограниченной
параметрическими уравнениями
9

10.

10

11.

11

12.

Полярная система координат
Пересечение двух таких линий
определяет единственную точку.
Связь с декартовой системой координат:
12

13.

Криволинейный сектор в полярной системе координат
13

14.

Площадь криволинейного сектора в полярной системе
координат
14

15.

15

16.

Определение длины дуги кривой
16

17.

Длина дуги кривой
17

18.

Длина дуги кривой, заданной параметрически
Функции x(t) и y(t) имеют непрерывные производные, причем
Замечание. Длина пространственной гладкой
кривой, заданной параметрическими уравнениями:
18

19.

Длина дуги кривой в полярных координатах
19

20.

20

21.

21

22.

Объем тела c заданным поперечным сечением
Площадь сечения
плоскостью
22

23.

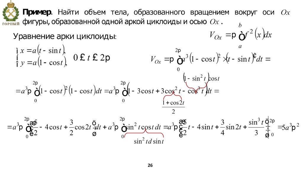
Объем тела вращения
Поперечное сечение плоскостью
перпендикулярной оси Ох –
23

24.

Объем
тела
вращения
трапеции вокруг оси ординат:
24

25.

25

26.

26

27.

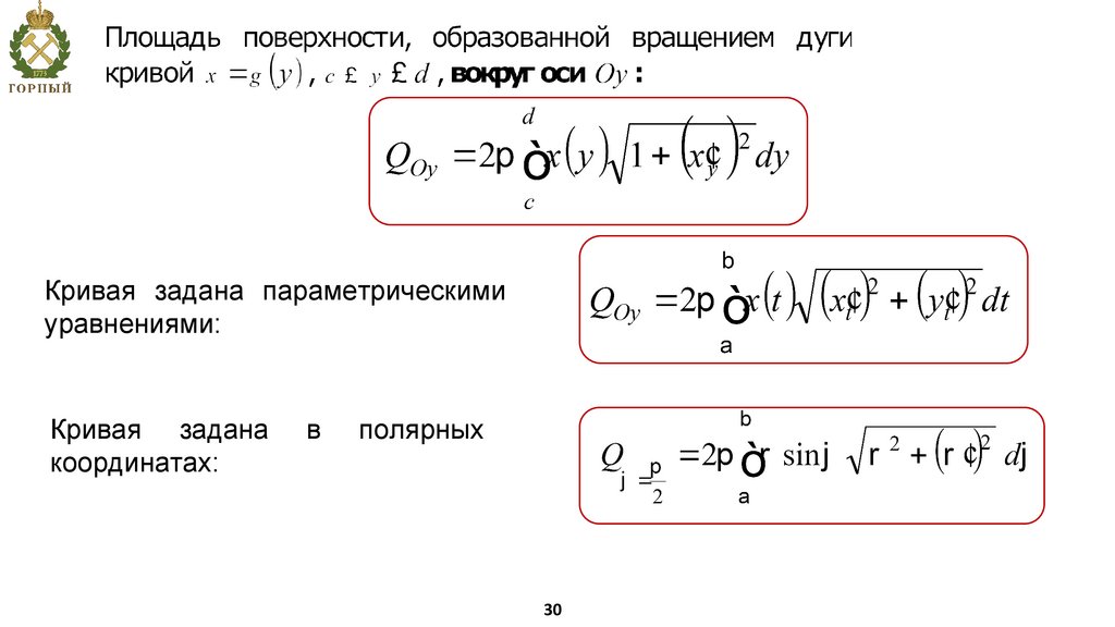
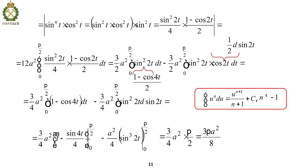
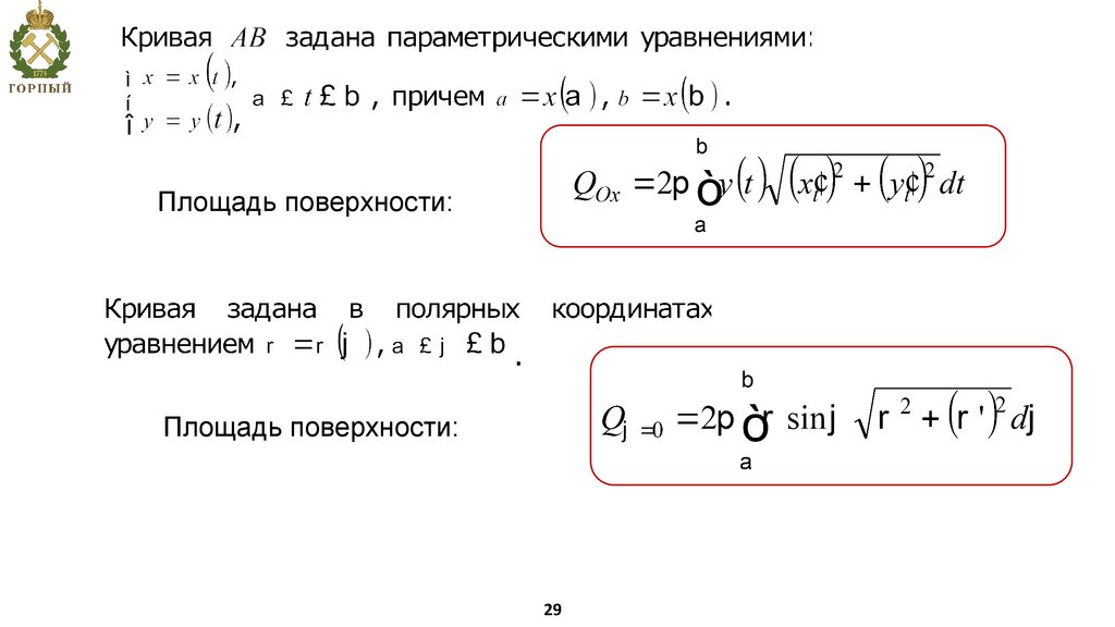
Площадь поверхности вращения
27

28.

28

29.

Площадь поверхности:
Площадь поверхности:
29

30.

Кривая задана параметрическими
уравнениями:
Кривая задана
координатах:
в
полярных
30

31.

31

32.

Первое высшее техническое учебное заведение России
Санкт-Петербургский горный университет императрицы Екатерины II
32|32
English     Русский Правила