Дисциплина: Высшая математика
3.65M
Категория: ПравоПраво

Лекция 1 ВМ

1. Дисциплина: Высшая математика

Лекция 1. Линейная алгебра
Тема: Матрицы и определители. Основные
понятия. Минор и алгебраическое
дополнение. Обратная матрица. Ранг.
Копанева Анна
Александровна
К.ф.-м.н., доцент кафедры
Гуманитарных и естественнонаучных дисциплин

2.

Копанева Анна Александровна
кандидат физико-математических наук, доцент, преподаватель кафедры
Гуманитарных и естественно научных дисциплин
Института международных
экономических связей (ИМЭС).
Читаемые курсы: высшая математика, теория вероятностей и математическая статистика.
Общий стаж научно-педагогической деятельности – 19 лет.
За период научно-педагогической деятельности
опубликовано более 40 научных и учебно-методических
работ, в том числе 2 монографии, 3 практикума, 6
учебно-методических пособия, 29 статей в журналах, и
др. научные работы в сборниках международных и
всероссийских научно-практических конференциях.
В 2021 году пройден курс повышения квалификации
по программе «Цифровая экономика».
В 2022 году пройден курс повышения квалификации
по программе «Дополнительные главы высшей
математики».

3.

По дисциплине предусмотрены лекционные и семинарские занятия
Лекция - устное изложение какой-либо
темы, развивающее творческую и
мыслительную деятельность
обучающихся
Семинар - форма групповых
занятий в виде обсуждения и
решения задач под руководством
преподавателя
Форма итогового контроля: Экзамен

4.

Cформированность компетенций оценивается с применением балльно-рейтинговой
Для очной формы
системы. При выставлении итоговой оценки по дисциплине суммируются баллы,
обучения
набранные в ходе текущей работы в семестре, и баллы, полученные непосредственно
на зачете или экзамене.
Баллы за текущую работу в семестре
(до 50 баллов)
Активная работа на семинаре или на
лекции – 1-5 баллов
Выполнение контрольных работ –
0-5 баллов
Посещение семинара или лекции– 1
балл
Экзамен (до 50 баллов)
100 баллов
Перевод итоговой суммы баллов по дисциплине из
100-балльной в эквивалент традиционной пятибалльной системе
осуществляется в соответствии
со следующей шкалой:

5.

План изучения курса
Лекция 1. Линейная алгебра
Тема 1.1. Матрицы и определители. Основные понятия.
Определители квадратных матриц. Минор и алгебраическое дополнение. Обратная матрица.
Ранг.
Тема 1.2. Системы линейных уравнений и методы их решений.
Системы линейных однородных уравнений. Фундаментальный набор решений.
Лекция 2. Начала математического анализа
Тема 2.1. Множества. Функции. Последовательности. Предел последовательности.
Тема 2.2. Предел функции. Непрерывность.
Тема 2.3. Дифференциальное исчисление функции одной действительной переменной.
Производная функции. Основные правила дифференцирования. Дифференциал.
Тема 2.4. Производные от функций заданных параметрически и неявно. Логарифмическая
производная.
Основные теоремы дифференциального исчисления.
Тема 2.5. Формулы Тейлора и Маклорена.
Тема 2.6. Исследование функций с помощью производной.

6.

Лекция 3. Функции нескольких переменных
Тема 3.1. Основные понятия. Линии уровня. Предел и непрерывность ФНП. Частные
производные.
Тема 3.2. Дифференцирование сложной и неявно заданной функции. Полный
дифференциал. Касательная плоскость и нормаль к поверхности.
Тема 3.3. Градиент. Производная по направлению. Частные производные высших
порядков. Экстремум ФНП.
Лекция 4. Неопределенный интеграл
Тема 4.1. Понятие первообразной. Основные методы интегрирования.
Тема 4.2. Интегрирование рациональных дробей. Интегрирование иррациональных
функций. Интегрирование тригонометрических функций.
Лекция 5. Определенный интеграл.
Тема 5.1. Методы вычисления определенного интеграла. Свойства.
Приложения определенного интеграла.

7.

Список литературы
Ознакомиться с литературой можно
через электронную среду
1. Шипачев, В. С.
Высшая математика : учебное пособие для вузов /
В. С. Шипачев. — 8-е изд., перераб. и доп. — Москва : Издательство Юрайт,
2021. — 447 с. — (Высшее образование). — ISBN 978-5-534-12319-7. — Текст :
электронный
//
Образовательная
платформа
Юрайт
[сайт].

URL: https://urait.ru/bcode/468424
2. Введение в высшую математику : учебник и практикум для вузов /
М. Б. Хрипунова [и др.] ; под общей редакцией М. Б. Хрипуновой,
И. И. Цыганок. — Москва : Издательство Юрайт, 2021. — 478 с. — (Высшее
образование). — ISBN 978-5-534-15087-2. — Текст : электронный //
Образовательная платформа Юрайт [сайт]. — URL: https://urait.ru/bcode/487184.
3. Мачулис, В. В. Высшая математика : учебное пособие для вузов /
В. В. Мачулис. — 5-е изд., перераб. и доп. — Москва : Издательство Юрайт,
2021. — 306 с. — (Высшее образование). — ISBN 978-5-534-01277-4. — Текст :
электронный // Образовательная платформа Юрайт [сайт]. —
URL: https://urait.ru/bcode/470980

8.

Список дополнительной литературы
1. Математика для экономистов : учебник для вузов / О. В. Татарников [и др.] ; под
общей редакцией О. В. Татарникова. — Москва : Издательство Юрайт, 2023. —
593 с. — (Высшее образование). — ISBN 978-5-534-14844-2. — Текст :
электронный
//
Образовательная
платформа
Юрайт
[сайт].

URL: https://urait.ru/bcode/510992
2. Красс, М. С. Математика в экономике. Базовый курс : учебник для бакалавров /
М. С. Красс. — 2-е изд., испр. и доп. — Москва : Издательство Юрайт, 2021. —
470 с. — (Бакалавр. Базовый курс). — ISBN 978-5-9916-3137-2. — Текст :
электронный
//
Образовательная
платформа
Юрайт
[сайт].

URL: https://urait.ru/bcode/487773
3. Шагин, В. Л. Математический анализ. Базовые понятия : учебное пособие для
вузов / В. Л. Шагин, А. В. Соколов. — Москва : Издательство Юрайт, 2023. —
245 с. — (Высшее образование). — ISBN 978-5-534-00884-5. — Текст :
электронный
//
Образовательная
платформа
Юрайт
[сайт].

URL: https://urait.ru/bcode/512337

9.

10.

11.

12.

13.

14.

15.

16.

17.

18.

19.

20.

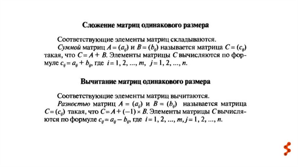
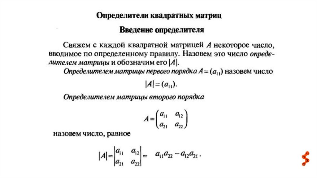
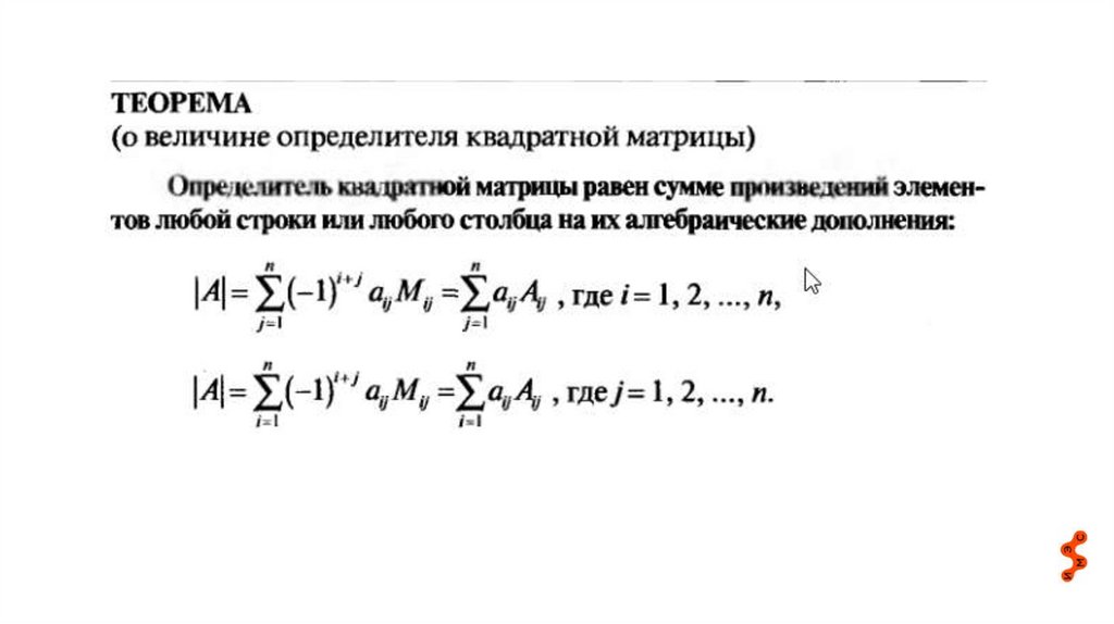
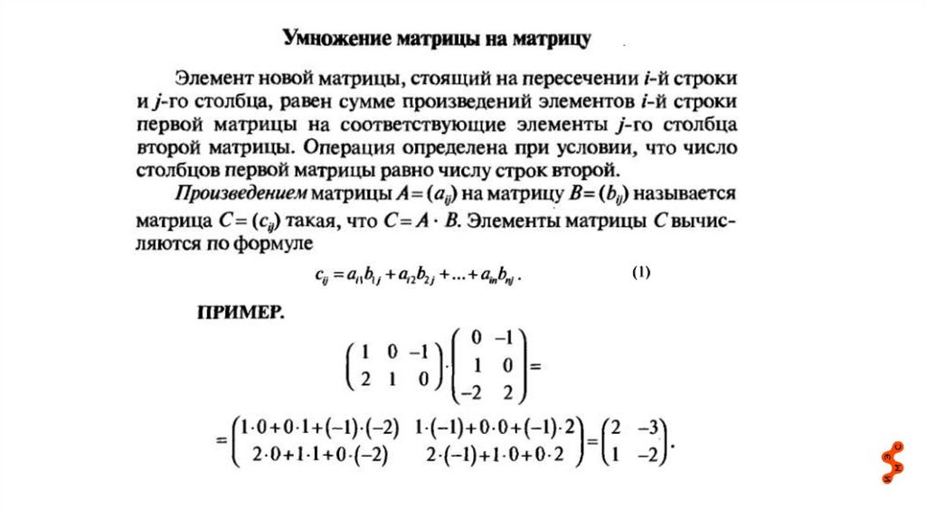
Пример

21.

22.

23.

24.

25.

26.

27.

28.

29.

30.

31.

32.

33.

34.

35.

36.

37.

38.

39.

40.

41.

42.

43.

44.

45.

СПАСИБО ЗА ВНИМАНИЕ!
УСПЕХОВ В ОБУЧЕНИИ!
Копанева Анна Александровна
Kopaneva.a.a@yandex.ru
English     Русский Правила